
Honor IPO, the first step to regain glory

Honor's IPO is not only a landmark milestone in its "second entrepreneurship" but also a crucial step in its transformation into an AI terminal ecosystem company. Shedding the "budget alternative" label, Honor is now telling a new IPO story with AI.
Original © New Entropy - Big Companies Team
Author: Siyuan | Editor: Fushen, Jiuli
The long-rumored Honor IPO has finally taken its first concrete step.
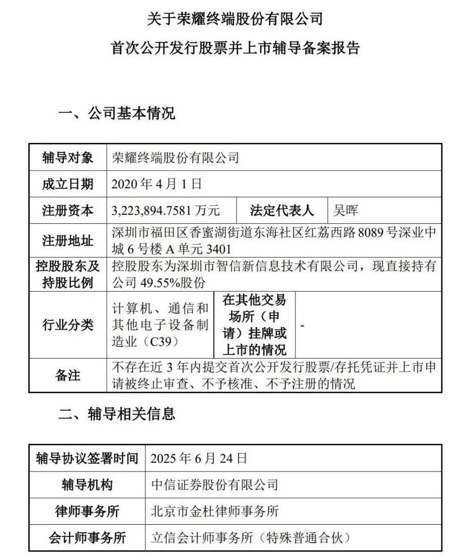
According to disclosures on the China Securities Regulatory Commission (CSRC) website, Honor Terminal Co., Ltd. has received IPO counseling approval, with CITIC Securities as the counseling institution. The counseling process is scheduled to be completed between January and March 2026.
From an external perspective, this IPO is not only about whether Honor can become the third listed domestic smartphone brand after Xiaomi and Transsion but also a defining event in its "second entrepreneurship."
Additionally, Honor is actively advancing its "Alpha Strategy," transitioning from a hardware manufacturer to an AI terminal ecosystem company. It aims to become the first AI terminal ecosystem company listed on the A-share market, aligning its strategic transformation with the capital market's AI sector.
This year, Honor's leadership has seen significant changes. In January, Li Jian became the CEO, and the China region initiated a competitive recruitment reform, opening 38 key management positions, with 24% of applicants being post-90s. The company also established first-tier departments such as the AI and Software Business Unit and the New Industry Incubation Unit, elevating AI R&D to a strategic core position. In May, Honor officially announced its entry into the robotics industry.
Fortunately, with the recent completion of internal organizational restructuring and frequent new product launches, Honor has regained its footing. The IPO will serve as a key milestone in its next phase of growth.
AI Could Bring a 200 Billion Valuation
Honor's pursuit of an IPO has long been an industry consensus. Since 2024, it has frequently raised funds in the primary market, with participants including China Mobile, China Telecom, CICC Capital, China Reform Holdings, and others.
Currently, Honor has over 20 shareholders, encompassing local state-owned assets, telecom operators, distributors, suppliers, and third-party capital. A leaked pre-IPO financing plan suggested a valuation of 200 billion yuan, though Honor has not confirmed this.
Late last year, Honor announced the completion of its shareholding reform and plans to initiate the IPO process at an appropriate time, a necessary step toward entering the capital market.
In January, Zhao Ming resigned as CEO due to health reasons, followed by the departures of Jiang Hairong, CMO of Honor China, and Zheng Shubao, head of sales in China. Analysts believe this move aims to distance Honor from its Huawei roots to facilitate the IPO.
While smartphones remain Honor's core business, it is exploring new growth paths, positioning itself not just as a "phone company" but as an AI terminal ecosystem player.
In March, Honor's new CEO Li Jian made his debut at the Mobile World Congress in Barcelona, unveiling the ambitious "Alpha Strategy" (HONOR ALPHA PLAN), which aims to transform Honor from a smartphone manufacturer into a global leader in AI terminal ecosystems.
To achieve this, Li Jian announced a five-year, $10 billion investment in the "Alpha Strategy," one of the largest AI commitments by a smartphone manufacturer in recent years.
For IPO valuation, both performance and narrative are critical. Analysts note, "Honor has proven it can rank high, but climbing further comes with pressure. However, with restructuring complete and marketing and channel interactions more active, it's back on track. We anticipate Honor will re-enter China's top ranks in the second half of the year."
The rise of domestic large models like DeepSeek has spurred a revaluation of Chinese tech companies, especially in AI. With policy support and capital market interest, AI firms are rushing to go public.
Honor could become the first AI terminal ecosystem company listed on the A-share market. While A-share companies in AI chips and smart voice exist, AI terminal ecosystem players are rare. If successful, Honor's 200 billion yuan valuation is plausible.
Both internally and externally, Honor's continued heavy investment in AI, robotics, and open ecosystems is seen as inevitable, solidifying its AI terminal leadership and fostering industry alliances.
Smartphone Market Independence
After its independence in 2020, Honor was initially labeled a "Huawei alternative," quickly filling the void left by Huawei's exit.
Even in supply-constrained 2021, Honor ranked fifth in China with an 11.7% market share. Over the next two years, despite Huawei's return, Honor remained in the top three.
A turning point came in Q2 2024 when China's smartphone market grew, but Honor's sales fell, dropping it out of the top three. In Q1 2025, Counterpoint reported Honor ranked sixth in China, with sales down 12.8%, categorized as "Others."
▲ Chart/Counterpoint
From Q2 onward, Honor pivoted strategically, accelerating AI deployment to build an AI terminal ecosystem as a five-year priority.
Honor was among the first to emphasize AI in smartphones. In 2016, it introduced the Magic Live smart system. In 2024, it unveiled the Honor AI Agent and the industry's first cross-application open ecosystem agent. Now, it has transitioned from YOYO voice assistant to AI Agent and from Magic OS to cross-device agent integration.
Under the "Alpha Strategy," Honor has launched its first wave of AI terminal ecosystem products, including laptops, tablets, and wearables. For example, its AI-powered tablets support seamless file transfers across iOS, HarmonyOS, and Android, breaking system barriers.
Honor has also established an AI New Industry Department, with R&D spending exceeding 10% of annual revenue. Its AI and software division now employs over 2,000 people, holding more than 2,100 AI patents.
While competitors like Apple's "Apple Intelligence" and vivo's "Blue Technology" are also pursuing AI, Honor's investments and achievements set it apart. This marks Honor's independent path post-Huawei. However, ensuring consumers experience and pay for AI benefits remains critical for future growth.
Beyond AI, Honor is exploring robotics. On March 31, it recruited 2025 interns for its New Industry Incubation Unit, including roles like robotics data algorithm engineer and robotics simulation platform engineer.
While robotics is a strategic focus, "overseas expansion and premium markets" remain immediate priorities for revenue recovery.
Overseas and Premium Markets Are Must-Answer Questions
Traditionally, a smartphone CEO's debut is at a flagship launch. For Honor, the Magic series symbolizes its premium aspirations. However, Li Jian's first move was to reconnect with users.
He made his debut at the mid-range Honor 400 series launch, signaling a shift from elitism to a more approachable, mid-market focus to drive sales.
According to New Entropy, this doesn't mean abandoning premium or overseas markets but rather laying the groundwork for future success. By deepening ties with distributors and leveraging in-house R&D, Honor aims to build a virtuous cycle of product strength and brand value, preparing for a premium push.
Honor is also doubling down on premium, with the upcoming AI-powered foldable flagship, the Magic V5. IDC data ranks Honor second in China's foldable market.
▲ Chart/IDC China
Global expansion is another priority. Since 2022, Honor has accelerated overseas growth, re-entering Europe and expanding into emerging markets like Indonesia in early 2025.
By late 2024, overseas sales accounted for over 50% of Honor's sales, matching domestic figures. In the past year, growth exceeded 50% in Latin America, the Middle East, Africa, and Asia-Pacific, with Southeast Asia surpassing 100%. The Middle East and Africa grew fourfold over two years, with a 66% increase in early 2025.
Li Jian's extensive overseas experience is seen as crucial for Honor's global ambitions. For both Honor and Li, overseas expansion is non-negotiable.
▲ Chart/AI-generated
As global demand for smart tech and AI grows, Honor must accelerate its AI integration, tailoring products to regional markets to expand its global footprint.
Li Jian once said, "Honor isn't dead; it's reborn." The IPO is a pivotal step, targeting the blue ocean of AI terminals. With years of AI and hardware R&D, Honor has an edge. The road ahead is challenging, but Honor has found its direction.
References:
CSRC Official Website
Jiemian News, "Honor Receives IPO Counseling Approval, a Key Step Toward Listing"
21st Century Business Herald, "Beyond Phones, Honor's IPO Reveals AI Ambitions"
Node Finance, "Honor's IPO: Will A-Shares Welcome a 200 Billion 'AI Terminal Pioneer'?"
The copyright of this article belongs to the original author/organization.
The views expressed herein are solely those of the author and do not reflect the stance of the platform. The content is intended for investment reference purposes only and shall not be considered as investment advice. Please contact us if you have any questions or suggestions regarding the content services provided by the platform.

