
当我用 Kimi 和通义千问解读美团财报

结合美团发布 2023 年财报,我们分别让 Kimi 和通义千问进行解读。前者是近期炙手可热的 AI 工具产品,后者则是近期所有人免费开放 1000 万字的长文档处理功能。
首先我们让他们各自通读美团 2023 年报,给出各自的财报综述。
我先说下 Kimi 的优缺点,见下图

简单来说 Kimi 确实抓到了财报信息的最重要信息,营收增长,规模,利润等等,这也是财务分析人员最关心的指标。
但另一方面,我们也注意到 Kimi 对数据的读取更倾向于直接复制,如图中所标注的经营规模都是以 “千元” 为单位,可读性相对较弱。
此外对于美团这家业务复杂的公司而言,财务分析人员还尤其关心成本以及分业务的经营状况,如即时配送是美团近期强化重点,Kimi 在此披露相对不足。
对于业务单一公司 Kimi 这份报告足够,但对于复杂且在不断变化中的企业,就略显单薄。
我们再来看通义千问的结果。

在基础财务部分,通义千问与 Kimi 相差不大,只是从阅读体验上将数字优化成了便于阅读的 “亿元” 单位,可读性较强。

与 Kimi 不同的是,通义千问对业务有了比较详细的概括,如即时配送交易笔数的增长,这是当前美团最为重要的经营数据,是衡量美团增长潜力大小的重要维度。

一般来说,财务分析主要仰赖于三张表:损益表,资产负债表以及现金流量表。与 Kimi 侧重于损益表不同,通义千问比较详尽概括了三张表,且对闪购等经营数据有进一步挖掘。
Kimi 刚发布有此成绩已是非常了得,也充分认识了 AIGC 领域的强大,只是就目前情况而言其财务方面分析相对简单,对于传统单一业务公司比较适用,通义千问则比较适合我,该有的都有,我想看到的也都能读到。
另外一方面,我也感觉到 Kimi 目前在模型的训练等方面还需要再润色,避免出现过于标准答案。
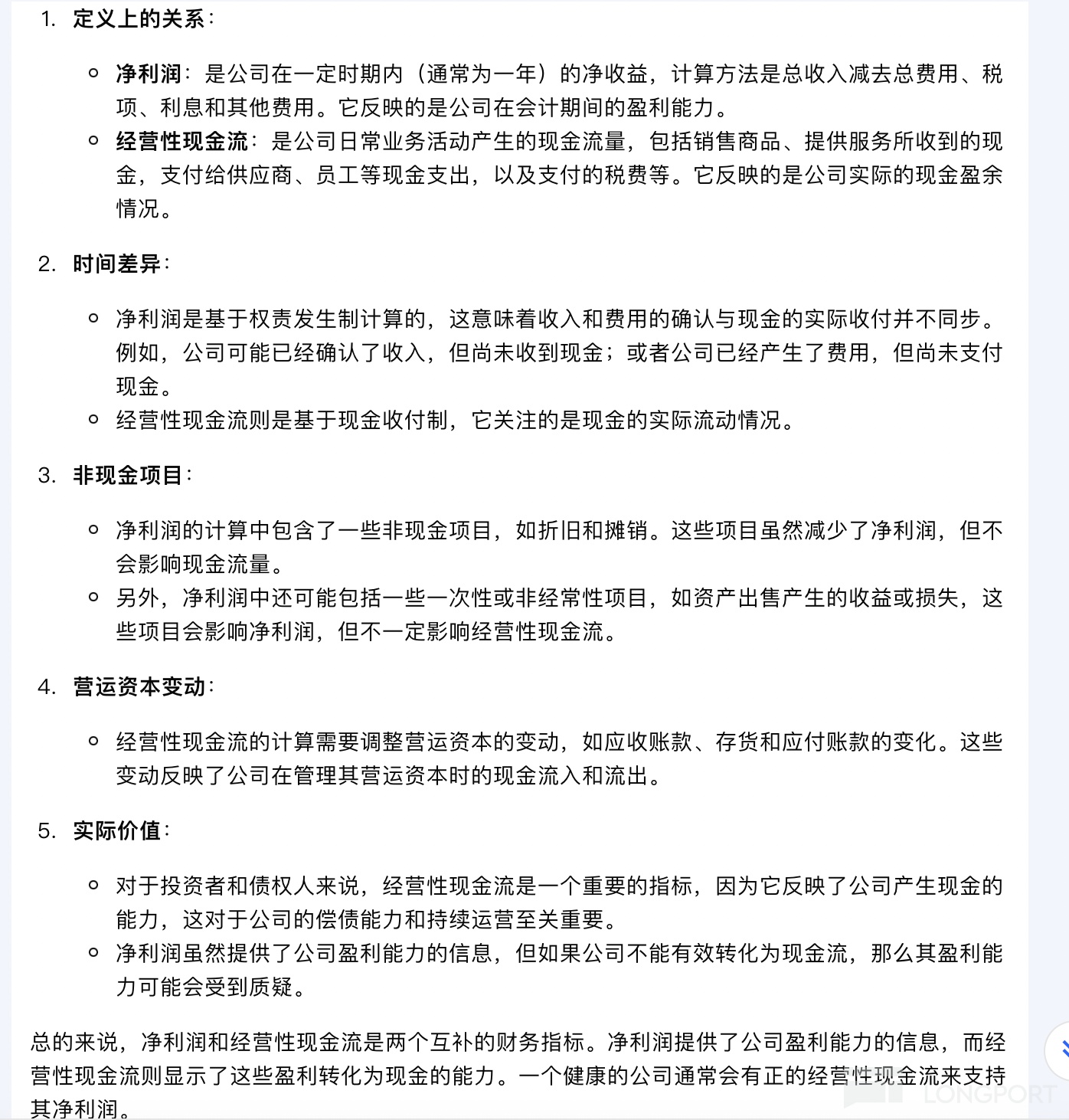
如我问 “美团的净利润和经营性现金流的关系是什么”

Kimi 的回答就比较类似于教科书的标准答案,但并没有结合 “美团” 进行分析,是会计专业 “净利润和现金流” 的规范回答。

同样问题我提问通义千问,规范性的回答占据了 2/3,最后还是结合了美团具体数据进行了分析和总结。感觉对问题的归纳和回答,通义千问更 “人性” 化一些。
总结:目前 AI 已经基本可以准确提炼出数据和财务要点,可以满足第一时间从繁杂数据中了解财报基础信息的需求。但对于数据的理解和加工大模型还比较宽泛,诸如我让两家公司做美团的估值模型,罗列出了各类模型的利弊,并没有给出合理化建议(此阶段的公司选择何种模型更为合适)。
产品完全可以取代简讯财经类新闻,在一定程度上作为财务分析的助手,不能依赖。
$MEITUAN(03690.HK)
The copyright of this article belongs to the original author/organization.
The views expressed herein are solely those of the author and do not reflect the stance of the platform. The content is intended for investment reference purposes only and shall not be considered as investment advice. Please contact us if you have any questions or suggestions regarding the content services provided by the platform.

