
Likes ReceivedTracking the Progress of Hong Kong IPO (2925.6.39-7.31) (Part 1)

(2025.6.30-2025.7.31)
Hong Kong IPO Progress Tracking
Data Summary

New Listings
On June 30, 2025, three companies—Unisound, IFBH, and Taide Pharmaceutical—were listed on the Hong Kong Stock Exchange. In July, nine companies, including Bocom-Rimes and Anjoy Food, made their debut on the Hong Kong Stock Exchange. The performance of these new listings is as follows:

Companies in IPO Process
During the reporting period, one company—Zhonghui Yuantong Biotech Co., Ltd.—is in the IPO process.

The company was founded in 2015 and is headquartered in Taizhou, Jiangsu. It is dedicated to the R&D, manufacturing, and commercialization of innovative vaccines and traditional vaccines using new technological methods. The company currently has two core products (quadrivalent influenza virus subunit vaccine and freeze-dried human rabies vaccine) and 11 other vaccines in development, covering multiple disease areas with significant vaccination demand.
Hearing Passed
During the reporting period, three companies passed the hearing, one of which (Zhonghui Yuantong Biotech) has entered the IPO stage.
-Tian Advanced Technology 01
TianYue Advanced was founded in 2010 and is headquartered in Jinan, Shandong. It is a technology company focused on the R&D, production, and sales of silicon carbide single crystal substrate materials. The company was listed on the Shanghai Stock Exchange's Sci-Tech Innovation Board in 2022 (stock code: 688234). According to Frost & Sullivan data, the company ranked second globally in silicon carbide substrate sales revenue in 2024, accounting for 16.7% of the global market share. The company has also established partnerships with more than half of the world's top 10 power semiconductor device manufacturers, and its products are widely used in high-end fields such as electric vehicles, photovoltaic systems, AI data centers, and rail transit.
-Yinuo Pharmaceutical 02
Yinuo Pharmaceutical is a biopharmaceutical company focused on the treatment of diabetes and other metabolic diseases, founded in 2014. The company is the first in Asia and the third globally to advance an original long-acting human GLP-1 receptor agonist to the registration and approval stage. Its core product, Esupaglutide α (brand name "Yinuoqing"), is about to enter the commercialization phase.
As of the latest practicable date, Yinuo Pharmaceutical has established a diversified R&D pipeline, including:
- Esupaglutide α monotherapy for type 2 diabetes (T2D) and its combination therapy with metformin, both of which have been accepted by the China National Medical Products Administration (NMPA) for biological product marketing authorization applications (BLA);
- Indications for the treatment of obesity and overweight, currently undergoing Phase IIa clinical trials in China, with primary endpoint results expected by the end of 2024;
- Indications for the treatment of metabolic dysfunction-associated steatohepatitis (MASH), which has received Investigational New Drug (IND) approval from the U.S. FDA and will initiate multicenter Phase IIa clinical trials in both China and the U.S.;
- Five candidate drug projects in the preclinical or IND preparation stage, covering metabolic diseases and other areas.
Application Submitted
During the reporting period, 33 companies submitted listing applications, as detailed below.

-Zijin Gold 01 Company Overview
Zijin Gold International is a globally leading gold mining company formed by Zijin Mining Group's consolidation of all gold mines outside China. It is primarily engaged in the exploration, mining, beneficiation, smelting, refining, and sales of gold. Through global mergers and acquisitions of high-quality mines, the company leverages independent exploration, R&D, and its "Ore Flow Five-Ring Integration" management process to achieve efficient operations, producing gold concentrate, alloy gold, and gold ingots. Its main products are used in jewelry, investment, central bank reserves, and industrial applications. The company holds interests in eight gold mines in gold-rich regions such as Central Asia, South America, Oceania, and Africa. In 2024, its gold production reached 46.7 tons, and its gold reserves stood at 856 tons as of the end of 2024, ranking ninth globally.

The company began with the acquisition of the Zilau/Taror gold mine in Tajikistan in 2007 and expanded its business through multiple global acquisitions (e.g., the Zuo'an gold mine in Kyrgyzstan in 2011 and the Buriticá gold mine in Colombia in 2020). In 2025, it completed the acquisition of the Akyem gold mine in Ghana.
Technical Highlights: Leading technology in low-grade, hard-to-mine ores (addressing low ore grades and complex mining conditions). In 2024, its all-in sustaining cost (AISC) was $1,458 per ounce, ranking sixth from the bottom among the world's top 15 gold companies.
Sales Channels: Primarily sold through Zijin Mining Group's subsidiaries or directly to international refineries and traders.
Major Customers and Suppliers: The largest customer and supplier is Zijin Mining Group. In 2024, the top five customers accounted for 84.2% of revenue.
Production Bases: Owns eight mines in Central Asia, South America, Oceania, and Africa, controlling and operating seven of them.
Financial Status
From 2022 to 2024, Zijin Gold International's revenue grew from $1.818 billion to $2.990 billion, with a three-year compound annual growth rate (CAGR) of approximately 27%. Net profit increased from $290 million to $621 million during the same period, with net profit margins of 16.0%, 14.2%, and 20.8%, respectively. EBITDA was $829 million, $866 million, and $1.384 billion, with EBITDA margins maintained between approximately 38% and 46% over the three years.
By product, gold accounted for 94.8%, 95.8%, and 94.0% of total revenue from 2022 to 2024, respectively. Revenue from other metals (e.g., silver, copper) increased year by year. By region, the company's main revenue sources included Tajikistan, Kyrgyzstan, Australia, Colombia, and the Democratic Republic of the Congo. Tajikistan accounted for the highest proportion (38.0%) in 2022, but its share declined thereafter, leading to a more diversified regional revenue distribution.
In terms of costs and expenses, the company's cost of sales increased from $1.198 billion to $1.856 billion, while other expenses such as administrative expenses, financing costs, and other losses remained relatively stable during the reporting period.
Shareholding Structure
The company's controlling shareholder, Zijin Mining Group, was established on September 6, 2000, and was listed on the Hong Kong Stock Exchange (stock code: 02899) in 2003 and the Shanghai Stock Exchange (stock code: 601899) in 2008. Zijin Mining indirectly holds 100% of the shares of Zijin Gold International through subsidiaries and is expected to retain majority control after the listing.

Highlights
High Growth and Cost Advantages: From 2022 to 2024, gold production CAGR was 21.4%, and net profit attributable to the parent company CAGR was 61.9%, leading global peers. From 2019 to 2024, the average acquisition cost per ounce of mines was $61.3, 52% lower than the industry average, with some mines turning profitable within 1-2 years after acquisition.
Industry Growth and Consolidation Trends: Gold demand is growing due to its safe-haven attributes, with global gold demand CAGR expected to be 3.2% from 2024 to 2030. Prices are supported by geopolitical factors and central bank reserves. Meanwhile, industry concentration is increasing, with the top 15 global gold producers contributing 30.5% of production in 2024. The company has clear growth potential and scale advantages in the global gold industry due to its sustained production and revenue growth.
Risks
Gold Price Volatility: Prices are influenced by geopolitical and monetary policy factors, which may significantly impact profitability.
Geopolitical Risks: Operations in multiple countries face regulatory changes, security issues, etc. For example, illegal mining activities exist at the Buriticá gold mine in Colombia.
-Puxiang Health 02 Company Overview
Puxiang Health is a leading provider of integrated medical and elderly care services in North China, offering clinical diagnosis and treatment, rehabilitation nursing, hospice care, and other extended services to middle-aged and elderly community residents.
Since the first medical institution began operations in 2005, the company has accumulated over 20 years of operational management experience. It has established a network of 13 medical institutions in regions such as Beijing-Tianjin-Hebei, including six self-operated medical institutions, five managed medical institutions, and two invested medical institutions, 11 of which are located in Beijing.

The proceeds from this offering will mainly be used to expand business in mainland China and overseas, deepen integrated medical and elderly care services, advance digital and intelligent transformation, implement diversified payment and settlement systems, and for working capital and other general corporate purposes.
Products and Business
Business Model: Primarily includes integrated medical and elderly care services (self-operated medical institutions and medical institution management services) and the supply of medical equipment and consumables, accounting for 96.2% and 3.8% of total revenue in 2024, respectively.
Main Product Applications: Covers the full-cycle needs of middle-aged and elderly residents, including disease prevention, diagnosis and treatment, chronic disease management, rehabilitation, and long-term care.
Sales Channels: Medical and elderly care services target middle-aged and elderly community residents, while medical equipment and consumables are mainly supplied to managed and other medical institutions.
Major Customers and Suppliers: Customers are dispersed, with the top five accounting for 3.1% of revenue in 2024. Suppliers are more concentrated, with the top five accounting for 42.6% of procurement in 2024.
Production Base Layout: The 13 medical institutions are mainly located in Beijing (11), covering six districts and approximately 60% of Beijing's population.
Financial Status
Revenue: Puxiang Health achieved stable growth from 2022 to 2024, with revenue of RMB 255 million, 421 million, and 500 million, respectively. Year-over-year growth was 65.4% in 2023 and 18.6% in 2024, mainly due to service network expansion and increased occupancy rates.
Gross Profit: Gross profit was RMB 65.45 million, 94.87 million, and 118 million over the three years, with gross margins maintained between 22.5% and 25.7%, showing overall stability.
Profitability: Annual profit increased from RMB 38.84 million to 43.83 million; adjusted net profit increased from RMB 38.84 million to 59.29 million. EBITDA grew from RMB 73.76 million to 95.92 million, reflecting sustained improvement in core profitability.
R&D Investment: R&D expenses were RMB 10.2 million, 13.6 million, and 16.5 million over the three years, accounting for approximately 0.4% of revenue, mainly for elderly care technology systems, information platforms, and intelligent rehabilitation equipment development.
Cash and Financial Position: Operating cash flow remained positive, with net operating cash flow of RMB 112 million in 2024. Year-end cash and cash equivalents reached RMB 108 million, with current ratios maintained between 1.1 and 1.3, indicating good short-term solvency. The debt-to-asset ratio was 42.3% in 2024, at a controllable level.
Shareholding Structure
After the listing, founder Wang Weibin and President Xu Huayong will control 73.99% of the voting rights, forming the controlling shareholder group.

Highlights
Location and Scale Advantages: With 11 medical institutions in Beijing, the company ranks first among integrated medical and elderly care providers by the number of non-tertiary hospitals in Beijing, covering 60% of the population and demonstrating significant first-mover advantages. In core regions, the company's revenue growth rate and proportion of elderly patients are among the highest in the industry, indicating strong market penetration and replication potential.
Efficient Business Model: The company's unique "small comprehensive + large specialty" model balances resource utilization efficiency and profitability, enhancing asset operating leverage. It has also established a full-chain service system covering community, rehabilitation, nursing, and specialized medical services, precisely meeting the multi-level needs of an aging population and increasing user stickiness and service repurchase rates.
Risks
Regulatory Policy Risks: The industry is subject to strict regulations, and changes in medical insurance policies, price controls, etc., may impact operations. For example, the DRG/DIP payment system may lead to insufficient medical insurance reimbursements.
Talent Dependency Risks: The company relies on qualified doctors and medical personnel. In 2024, 44.8% of doctors practiced at multiple locations. Policy changes or talent attrition could affect service capabilities.
-EVE Energy 03 Company Overview
EVE Energy is a globally leading lithium battery platform company focused on the R&D, production, and sales of consumer batteries, power batteries, and energy storage batteries, providing full-scenario lithium battery solutions for smart living, green transportation, and energy transition. Founded in 2001, the company was listed on the Shenzhen Stock Exchange's Growth Enterprise Market in October 2009 (stock code: 300014) and has established eight production bases and two under-construction bases globally.

Products and Business
Consumer Batteries:
Business Performance: Accounted for 23.5% of total revenue in 2022, declined to 17.1% in 2023, but rebounded to 21.2% in 2024, with revenue reaching RMB 10.32 billion.
Development Trends: Despite price pressures (declining average selling prices), sales volume grew steadily, indicating a recovery in downstream demand. Consumer batteries, the company's core business since its inception, are used in smart wearables, e-cigarettes, smart home devices, etc., and remain a stable source of cash flow and profit.
Power Batteries:
Business Performance: Revenue share declined from 50.3% in 2022 to 39.4% in 2024, with revenue of RMB 19.17 billion in 2024.
Development Trends: After capacity expansion, power battery growth slowed, and profit margins were affected by cost structures and intensified competition. The company is optimizing its product mix and expanding overseas to address cyclical fluctuations in the electric vehicle market.
Energy Storage Batteries:
Business Performance: Revenue share increased from 26.0% in 2022 to 39.1% in 2024, nearly matching power batteries.
Revenue Growth: Revenue reached RMB 19 billion in 2024, doubling over three years, with sales volume and revenue growing in tandem. Benefiting from global energy transition and cost efficiency improvements, energy storage batteries have become the company's most promising growth engine. They are widely used in grid regulation, commercial and industrial energy storage, home energy storage, etc., aligning with global carbon neutrality and new energy trends.
Financial Status
Total Revenue: RMB 36.3 billion in 2022, increased to RMB 48.78 billion in 2023, and slightly grew to RMB 48.61 billion in 2024, with a three-year CAGR of approximately 15.8%.
Gross Profit: RMB 5.79 billion in 2022, rose to RMB 8.12 billion in 2023, and reached RMB 8.47 billion in 2024. Gross margin improved from 15.9% in 2022 to 17.4% in 2024.
Profitability: Net profit attributable to the parent company was RMB 3.67 billion, 4.52 billion, and 4.22 billion from 2022 to 2024, while adjusted net profit was RMB 4.297 billion, 4.977 billion, and 4.145 billion, respectively.
R&D Expenses: R&D investment was RMB 2.15 billion, 2.54 billion, and 3.01 billion from 2022 to 2024, accounting for 6.4%-7.2% of revenue, focusing on large cylindrical batteries, energy storage system optimization, and material upgrades.
Wind data shows that since its listing in 2009, EVE Energy has raised over RMB 20.4 billion through secondary market financing, including private placements, medium-term notes, and convertible bonds, to address funding gaps. During the same period, indirect financing in the form of loans totaled RMB 27.2 billion.
Highlights
Diverse Business Layout: A leader in consumer batteries, power batteries, and energy storage batteries. In 2024, the company ranked first globally in lithium primary battery shipments (31.1% market share), second in energy storage batteries (17.2% market share), and first in China for 46-series large cylindrical power battery shipments. This diversified product mix enhances market coverage and resilience to industry fluctuations.
Technological Innovation: The company has over 6,000 R&D personnel and a rich patent portfolio, with continuous investment in high-energy-density (up to 600Wh/kg) and ultra-fast charging (10C) technologies. Its large cylindrical batteries have been installed in over 60,000 vehicles, with the longest single-vehicle mileage exceeding 200,000 km.
Global Production Layout: With global production bases and sales networks, EVE Energy operates in seven countries for sales and 18 for after-sales service, demonstrating strong potential for international capacity expansion.
Risks
Industry Competition: The lithium battery industry is highly concentrated, with the top five global power and energy storage battery manufacturers accounting for 59.0% and 76.7% of the market in 2024, respectively. Price competition may compress profits, with power battery average selling prices declining 33.3% year-over-year in 2024.
Cost Volatility: Raw material prices (e.g., lithium, nickel) fluctuate sharply. Lithium carbonate prices dropped from RMB 496,100/ton in 2022 to RMB 90,500/ton in 2024. Failure to pass on cost changes may directly impact gross margins.
Geopolitical Risks: Overseas expansion faces geopolitical and regulatory risks. For example, base construction in Hungary and Malaysia may be affected by local policy changes. Failure to keep pace with rapid technological iterations may erode market position.
-Tongrentang Medical & Elderly Care 04 Company Overview
Tongrentang Medical & Elderly Care focuses on "integrated medical and elderly care," providing comprehensive medical services such as traditional Chinese medicine (TCM) diagnosis and treatment, rehabilitation nursing, etc., to individual clients, standardized management services to institutional clients, and health products and other items. Since its first medical institution began operations in 2005, the company has accumulated over 20 years of TCM medical service experience. It has established an online-offline integrated hierarchical medical service network, including 12 self-owned offline medical institutions, one internet hospital, and 10 managed offline medical institutions.
In terms of the number of doctors practicing at offline medical institutions, the figure was 643 in 2022, 781 in 2023, and 1,597 in 2024. Among them, newly hired doctors increased from 404 to 945, and net growth in doctors rose from 239 to 652. For doctors practicing at the internet hospital, the number was 386 in 2022, grew to 1,087 in 2023, and further increased to 1,290 in 2024. Net growth in doctors reached 701 in 2023 and 203 in 2024.
Financial Status
From 2022 to 2024, the company's revenue was RMB 911 million, 1.153 billion, and 1.175 billion, showing a year-over-year upward trend. Gross profit was RMB 143 million, 218 million, and 222 million during the same period. The company recorded a net loss of approximately RMB 9.23 million in 2022 but achieved net profits of RMB 42.63 million in 2023 and RMB 46.19 million in 2024. Adjusted net profit was RMB 47.69 million and 61.73 million in 2023 and 2024, respectively.
As of December 31, 2024, total assets were RMB 1.37 billion, total liabilities were RMB 660 million, and net assets were approximately RMB 710 million. Cash and cash equivalents were RMB 326 million, 293 million, and 297 million from 2022 to 2024. Net cash flow from operating activities was RMB 24.22 million, 88.49 million, and 87.78 million, respectively.
Highlights
"Tongrentang" Brand Advantage: Leveraging the 356-year-old "Tongrentang" brand, the company enjoys high recognition among clients and medical professionals. In 2024, promotion expenses accounted for only 0.2% of revenue, significantly lower than the industry average of 0.5%-2.0%, demonstrating strong brand premium effects and low customer acquisition costs.
Diversified Business Model, Stable Revenue Structure: Revenue sources include medical services, management services, and health product sales. Total revenue was RMB 911 million, 1.153 billion, and 1.175 billion from 2022 to 2024, with gross margins stable at 15.7%-18.9%. Medical services are the core business, accounting for 84.0% in 2024, while health product sales grew to 14.2%, reflecting a diversified and resilient business structure.
Hierarchical Medical Network, Online-Offline Synergy: As of the latest practicable date, the company has established a hierarchical network covering 12 self-owned offline medical institutions, one internet hospital, and 10 managed medical institutions, integrating online and offline resources to provide customized "integrated medical and elderly care" services. Cumulative patient visits grew from 1.3 million in 2022 to 3 million in 2024, with a CAGR of 51.9%, demonstrating continuous expansion in client coverage.
Risks
Brand Dependency: The "Tongrentang" trademark license will expire in 2026. Failure to renew or changes in terms may impact operations.
Medical Insurance Dependency: Medical insurance settlement revenue accounted for 52.5%, 55.7%, and 56.6% of revenue from 2022 to 2024. Tightening policies (e.g., reduced reimbursement ratios) may directly affect revenue.
Physician Resources: Qualified TCM physicians are in short supply, making recruitment and retention challenging. In 2024, senior titles accounted for a low proportion of the physician team, potentially constraining service capabilities.
Fragmented and Intense Competition: China's non-public TCM hospital services industry is highly fragmented, with 3,614 participants in 2024. The company's market share was only 0.2%, facing competition from public medical institutions and other private players. Failure to maintain advantages in service quality, physician resources, and brand may lead to client attrition and pricing pressure.
Goodwill and Asset Impairment Risks: Goodwill reached RMB 263.4 million in 2024, mainly from acquisitions. If acquired institutions underperform, impairment may be triggered. Intangible assets (e.g., software, brand) also face impairment risks, which could erode profits.
-Haipaike Yangtuo Technology 05 Company Overview
Haipaike is a leading transaction and service platform in China focused on the household care and nutrition products sector, integrating supply chains to provide products for corporate clients and drive consumption upgrades in lower-tier markets. Its core team includes former Alibaba executives. In 2015, the Haipaike platform was launched, starting as a cross-border e-commerce platform for maternal and child products and connecting upstream and downstream resources. It gradually expanded its business, launching self-operated operations in 2019 and proprietary brands in 2021.
Specifically, since 2015, Haipaike has operated a digital platform connecting approximately 4,200 upstream manufacturers and brands with about 290,000 registered offline retail stores, building a transaction network for household care and nutrition products covering China's lower-tier markets. The business comprises three segments: (1) matching buyers and sellers through the "Haipaike Platform" and charging commissions based on transaction volume; (2) self-operated business launched in 2019, independently procuring popular fast-moving consumer goods (FMCG) and selling them on the platform, serving about 100,000 paying buyers in 2024 with over 1,000 SKUs; and (3) proprietary brand business launched in 2021, developing OEM products based on platform data and market demand, incubating 92 brands in 2024, partnering with 153 manufacturers, serving over 38,000 buyers, and offering over 1,000 SKUs, creating a differentiated product matrix and closed-loop supply chain.

Financing History & Shareholding Structure
From 2015 to 2020, Haipaike completed Series A to D financing, raising a total of $192 million, with investors including Shunwei Capital, Fosun International, and Jointown Pharmaceutical Group. Shunwei Capital is currently the largest institutional shareholder, holding 16.37%.
Haipaike's board consists of seven directors. CEO Zhao Chen participated in incubating Tmall Global; COO Xu Hong led the management and operations of Alibaba's Tao Gold Coin; CTO Xiao Jiantao was a technical specialist in the initial development team of Tmall's Juhuasuan. Before the IPO, Zhao Chen, through Cross Maze, HIPAC Incentive, and entrusted shareholder voting rights, could exercise approximately 42.62% and 42.88% of the company's voting rights.
Financial Status
Revenue: From 2022 to 2024, total revenue was RMB 895 million, 1.067 billion, and 1.032 billion, respectively, declining 3.3% year-over-year in 2024. Digital platform revenue continued to shrink, while self-operated revenue grew significantly.
Gross Profit and Net Profit: Gross profit was RMB 393 million, 400 million, and 335 million from 2022 to 2024, with gross margins of 43.9%, 37.6%, and 32.5%, respectively. Net profit shifted from a slight profit of RMB 1.012 million in 2022 to losses of RMB 56.54 million in 2023 and RMB 78.825 million in 2024.
Cash Flow: Net cash flow from operating activities was -RMB 133 million, -6 million, and -112 million from 2022 to 2024, with continuous net outflows over three years.
Asset Position: As of December 31, 2024, net liabilities reached RMB 2 billion, mainly due to substantial convertible redeemable preferred shares.
Highlights
Light-Asset Model for Efficient Supply Chain Integration: The platform connects about 4,200 registered sellers and 290,000 registered buyers with a light-asset model, building an end-to-end ecosystem covering procurement, transactions, and logistics. The digital platform and self-operated businesses synergize, with self-operated revenue accounting for 77.7% (RMB 802 million) in 2024, including over 1,000 SKUs in the basic self-operated business and 92 incubated proprietary brands, partnering with 153 manufacturers to form differentiated competitiveness.
Lower-Tier Market Potential Aligns with Consumption Upgrade Trends: In 2024, China's lower-tier markets had a population of 1.2 billion, accounting for 83.5% of the national total. 85% of newborns in 2024 were from lower-tier markets, driving sustained demand for household care and nutrition products. The industry's transaction volume in lower-tier markets reached RMB 1.9 trillion in 2024 and is expected to grow to RMB 2.4 trillion by 2029, with a CAGR of 5.0%, supporting long-term growth.
Risks
Sustained Financial Losses and High Debt Pressure: From 2022 to 2024, net profit was RMB 1.012 million, -RMB 56.54 million, and -RMB 78.825 million, respectively, with losses expanding for two consecutive years. As of the end of 2024, net liabilities reached RMB 2.001 billion, mainly from convertible redeemable preferred shares, and net current liabilities were RMB 2.132 billion, indicating liquidity pressure. Operating cash flow was negative for three consecutive years, with a net outflow of RMB 112 million in 2024, straining the cash flow chain.
High Supply Chain Dependency and Supplier Concentration Risks: In 2024, procurement from the top five suppliers accounted for 77.6%, with the largest supplier at 38.2%, indicating high reliance on single suppliers. Price hikes, supply disruptions, or quality fluctuations may directly affect product supply stability and cost control. For example, inventory turnover days increased to 39 days in 2024, up by 3 days from 2023, reflecting supply chain efficiency pressure.
-Ruivision Technology 06 Company Overview
Xiamen Ruivision Technology is a provider of image analysis products and solutions, offering visual perception, cognition, and reasoning intelligence products based on AI algorithms and optical imaging technologies, primarily applied in civil aviation, commercial spaces, and freight logistics.
AI + Civil Aviation: For airport scenarios, the company offers products covering intelligent access control, smart security checks, and smart passenger services to improve efficiency and experience in check-in, security, and boarding. The system enables crowd monitoring, behavior recognition, service satisfaction analysis, etc., and has been deployed in multiple airports. The company plans to launch smart passenger assistance devices with full-color visual perception in 2025.
AI + Commercial: Through its intelligent commercial solution system, the company serves commercial spaces and retail stores, leveraging a "AI + BI + LLM" technology foundation to provide intelligent solutions for traffic conversion in commercial real estate operations. AI technology is used for customer flow statistics, operational analysis, and refined management, supporting store location selection, product display optimization, safety supervision, etc. Its "Smart Map Management System" also enables multimodal biometric recognition and coordinated management in campuses and malls.
AI + Freight: The company provides "Smart Safe Driving Products" and the "Recadas Freight Safety Risk Control Platform" for freight fleet safety management. The system integrates visual recognition and AI algorithms to identify, warn, and manage driver fatigue, distraction, and dangerous operations. The platform also incorporates weather, route, and other multidimensional data for risk analysis and alerts. As of the end of 2024, over 350,000 smart safe driving products had been sold, and over 190,000 freight vehicles were connected to the Recadas platform.


Financing History & Shareholding Structure
The company has undergone multiple rounds of financing, including Series A (post-money valuation of RMB 139 million), Series B (RMB 400 million), Series C (RMB 2 billion), and Series D (RMB 2.019 billion), with investors including Greenland Financial Holdings, Nanjing SAIF, Hongyu Aviation Industry Fund, Nantong Jianghai Fund, Intel, China Securities, and Shenzhen Investment Holdings.
Zhan Donghui is the founder, chairman, and general manager. The core team has over 10 years of experience in AI and hardware/software technologies. The controlling shareholder group (Zhan Donghui et al.) collectively controls approximately 44.23% of the total shares.
Financial Status
Revenue grew from RMB 78.36 million in 2022 to RMB 240 million in 395 million from 2022 to 2024, with a three-year CAGR exceeding 100%. By segment, "AI + Civil Aviation" accounted for 57.9% of 2024 revenue (RMB 229 million), "AI + Commercial" contributed RMB 96.98 million (24.5%), and "AI + Freight" generated RMB 68.97 million (17.5%).
Gross profit rose from RMB 12.31 million in 2022 to RMB 98.82 million in 2023 and further to RMB 157 million in 2024, with gross margins of 15.7%, 40.8%, and 39.8%, respectively. In 2024, the company achieved an annual net profit of RMB 8.28 million, turning profitable after losses of RMB 127.6 million in 2022 and RMB 32.57 million in 2023, showing significant improvement.
In terms of asset structure, as of December 31, 2024, total assets were approximately RMB 532 million, with current assets of RMB 406 million (over 75%), mainly comprising accounts receivable (RMB 307 million) and cash and cash equivalents (RMB 54.68 million). Current liabilities were RMB 293 million, with a current ratio of about 1.38, indicating sufficient short-term solvency.
Cash flow improved significantly, with cash and cash equivalents of RMB 54.68 million at the end of 2024, up from RMB 10.66 million at the end of 2023, reflecting better operating or financing cash flow.
Highlights
Comprehensive Technology System and Strong R&D Capabilities: With over a decade of computer vision technology accumulation, the company has built a full-stack system covering base technologies (computer vision algorithms, optical imaging, etc.), fusion technologies (multi-technology collaborative optimization), and component technologies (core module development). It holds 168 patents and 119 software copyrights, with R&D personnel accounting for about 50% of total employees, demonstrating strong technology conversion capabilities.
Improved Profitability: Revenue grew from RMB 78.36 million in 2022 to RMB 240 million in 2023 and RMB 395 million in 2024, with a three-year exceeding 100%. Gross margins stabilized around 40%, and the company turned profitable in 2024, with improved cash reserves.
Risks
High Customer and Supplier Concentration, Significant Dependency Risks: In 2024, revenue from the top five customers accounted for 73.6%, and procurement from the top five suppliers was 68.7%. Reduced cooperation, delayed payments, or terminations by major customers or suppliers could significantly impact performance.
Intense Industry Competition and Technological Iteration Pressure: The enterprise visual intelligence industry is highly competitive, facing challenges from established players (some with longer operating histories and stronger resources) and new entrants. Failure to iterate technologies and launch new products promptly may lead to market share loss and declining profitability.
-Yifei Intelligent
07 Company Overview
Zhejiang Yifei Intelligent Technology Co., Ltd. was established in June 2012, headquartered in Jinan, Shandong, and relocated its registered address to Taizhou, Zhejiang, on June 23, 2025. The company specializes in the design, R&D, manufacturing, and commercialization of industrial robots, providing comprehensive robot solutions, with a focus on the light industry. Its industrial robot products include the Bat series (parallel robots), Camel series (mobile robots), Python series (SCARA robots), Mantis series (six-axis robots), Lobster series (wafer handling robots), Gorilla series (universal controllers), and Kingkong series (dedicated controllers). In addition to products, the company offers integrated robot solutions for automation systems.
Financing History & Shareholding Structure
Since its inception, the company has completed multiple rounds of financing. In March 2014, it received RMB 6 million in angel funding from Shenzhen Jasic Robot, a subsidiary of listed company Jasic Technology. In March 2015, it raised RMB 18 million in Series A funding, led by Digital Yuan Capital, with participation from Ivy Capital and Infinity Group Israel. In 2016, Yifei Technology faced a severe cash flow crisis, leading to operational difficulties and disagreements among partners. Ultimately, Zhang Sai sold his own property to raise funds and bought out other partners' shares, enabling the company to continue operations and recover.
After Series C investment in 2020, the post-money valuation was RMB 1.13 billion. Series D investment in 2021 valued the company at RMB 1.9 billion, and Pre-IPO investment in 2025 raised the valuation to RMB 3.6 billion. Investors include Jasic Technology, Ivy Capital, Primavera Capital, Guoke Yingfeng, Qisheng Capital, FreeS Fund, and TusStar.
In terms of shareholding structure, founder Dr. Zhang Sai serves as chairman, executive director, and president, controlling approximately 25.07% of voting rights. Dr. Zhang, together with Jinan Ziyi, Jinan Yunfan, and Jinan Zhiqiu, forms the largest shareholder group, which will remain the largest after the IPO.

Financial Status
Revenue grew steadily over the past three years, from RMB 162 million in 2022 to RMB 268 million in 2024, with a CAGR of 28.1%. In 2024, revenue increased 33.3% year-over-year, driven mainly by the "Robot Body Solutions" business, which accounted for 79.2% of revenue. Gross profit was RMB 71.018 million in 2024, with a gross margin of 26.5%, up significantly from 18.3% in 2023. Despite improved gross profit, the company remained loss-making, with a net loss of RMB 71.495 million in 2024, narrowing from RMB 110 million in 2023.
In terms of asset structure, as of the end of 2024, total assets were RMB 398 million, total liabilities were RMB 352 million, and the debt-to-asset ratio was about 88%. Operating cash flow remained negative, with an outflow of RMB 69.582 million in 2024, relying mainly on financing activities (inflow of RMB 76.178 million) to maintain liquidity. Year-end cash and cash equivalents were RMB 22.895 million. Additionally, the company's revenue is primarily domestic, with China contributing 90.5% of 2024 revenue, indicating early-stage international expansion.
Highlights
Full-Stack Independent R&D and Comprehensive Product Matrix: The company has built a full-stack robot architecture covering "brain (intelligent decision-making), eyes (environmental perception), hands (precise control), and feet (autonomous movement)." Core technologies (e.g., control and vision systems) are independently developed, with 271 authorized patents and 79 software copyrights. The product portfolio is diverse, including parallel robots, mobile robots, SCARA robots, and six-axis robots, providing comprehensive solutions from single machines to intelligent automation systems to meet diverse customer needs in loading/unloading, sorting, packaging, assembly, and other scenarios, demonstrating strong technical barriers and scenario adaptability.
Industry Growth Potential: Benefiting from the sustained growth of China's industrial robot market (expected CAGR of 16.7% from 2024 to 2029) and automation upgrade demand in the light industry, the company's sector has long-term growth potential.
Risks
Sustained Losses and Significant Cash Flow Pressure: From 2022 to 2024, the company reported annual losses of RMB 58 million, 111 million, and 71 million, respectively, with adjusted losses of RMB 51 million, 106 million, and 52 million. Operating cash flow remained negative (-RMB 44 million, -87 million, -70 million), relying on external financing to sustain operations. If future revenue growth falls short or cost control fails, cash flow may tighten.
High Customer Concentration and Strong Bargaining Power, Profit Stability Under Pressure: Customer concentration is high, with the top five customers accounting for 50.1% of 2024 revenue, and the largest customer contributing 23.7%. Strong customer bargaining power may pressure prices or reduce orders, impacting revenue. Additionally, due to high product standardization and low customer switching costs, failure to maintain customer stickiness could destabilize performance.
High After-Sales and Maintenance Costs, Inadequate Service Network Adaptation: Customers are widely distributed in third- and fourth-tier cities, while industrial robots require high after-sales response speeds and maintenance expertise, increasing service costs. Although the company expands its market through a combination of direct and distributor sales (34 distributors in 2024), service network coverage depth and efficiency need improvement. Failure to balance service quality and costs may affect customer satisfaction and long-term cooperation.
-CoreMEMS Semiconductor 08 Company Overview
CoreMEMS Semiconductor is a high-tech company specializing in the design and manufacturing of power semiconductor devices, focusing on providing efficient power management solutions through proprietary process technologies. Its core business covers the R&D, design, process development, and sales of power management ICs and power devices in the power semiconductor field. Products are used in automotive, telecommunications equipment (including base stations, network communication facilities, and AI), data centers (including AI servers), industrial applications (including motor drives, battery management systems (BMS), green energy equipment, and humanoid robots), and consumer electronics (e.g., smartphones and TVs).
Products and Business
Main Products:
Power Management ICs (PMIC): Used in various applications, including smartphones, display panels, and energy storage systems.
Power Devices: Cover communication base stations, servers, energy storage systems, low-speed vehicles, battery management systems, and other markets.

High-Power Modules: Developed and manufactured by subsidiary Hangzhou CoreMEMS.Financing History & Shareholding Structure
The company completed multiple rounds of financing in 2020, with Haibang Investment and Zhijing International becoming early shareholders. It subsequently received investments from prominent institutions such as Sequoia Capital China, Hillhouse Capital, Xiaomi Yangtze River Industry Fund, and CATL, raising over RMB 3.5 billion. In 2020, the company acquired South Korean power management chip company SMI for RMB 2.386 billion, integrating Chinese and Korean technologies and supply chain resources to strengthen its global presence. In 2022, China's National Integrated Circuit Industry Investment Fund Phase II invested RMB 1.2 billion at a pre-money valuation of RMB 10.8 billion, rapidly increasing the company's valuation to RMB 14 billion. In August of the same year, Series B financing was completed at a pre-money valuation of RMB 20 billion, with investors including Sequoia Capital China, Taixin Capital, and Legend Capital. According to Hurun Research, the company's valuation reached RMB 22 billion in 2025.
As of the latest disclosure, CoreMEMS's controlling shareholder is Bright Shine, holding approximately 80%. Other major shareholders include HSG Growth and Chen Wei, with relatively concentrated ownership, facilitating decision-making and strategic execution. Key shareholders have strong industry backgrounds and capital strength, supporting long-term development.

Financial Status
The company's revenue remained flat over the past three years, at RMB 1.688 billion, 1.640 billion, and 1.574 billion from 2022 to 2024, but profitability continued to be under pressure. In 2024, net loss attributable to the parent company was RMB 698 million, with a loss rate of 44.3%. Losses were mainly due to high financial costs (RMB 554 million in 2024) and growing R&D expenses (RMB 406 million, accounting for 25.8% of revenue). Gross margins from 2022 to 2024 were 37.4%, 33.4%, and 29.4%, respectively, showing a declining trend.
Assets: As of the end of 2024, total assets were RMB 5.92 billion, total liabilities were RMB 8.59 billion, and the debt-to-asset ratio exceeded 145%. Current liabilities were RMB 8.55 billion, far exceeding current assets of RMB 3.34 billion, resulting in net current liabilities of RMB 2.98 billion.Cash Flow: Net operating cash outflow was RMB 64.14 million, with large outflows in investment and financing activities. Year-end cash balance fell to RMB 1.528 billion, down significantly from RMB 2.501 billion in 2023, indicating short-term debt pressure. Overall, the company has weak profitability, heavy financial burdens, and tight cash flow, requiring improvements in capital structure and profit models.
Highlights
Market Share and Growth Potential: In 2024, the company ranked second in the global OLED display PMIC market, with a 12.7% share. Despite high market concentration, it has established a leading position. With the growth of new energy vehicles, industrial automation, and AI technologies, related market demand continues to expand.
Strong R&D Focus: The company emphasizes R&D, investing RMB 246 million, 336 million, and 406 million in 2022, 2023, and 2024, respectively. Collaborations with universities and research institutions for technology development and joint patent applications enhance its technological capabilities and intellectual property protection.
Strategic Investment Returns: The company holds 10.29% of Zhejiang Hexin Integrated Circuit Co., Ltd., 4.81% of Huaxin (Jiaxing) Intelligent Equipment Co., Ltd., and 16.76% of Hangzhou Fuxin Semiconductor Co., Ltd. These investments may yield future synergies and capital appreciation.
Risks
Intense Industry Competition: The power semiconductor field has many competitors, including global giants and strong domestic players, creating pricing and technological pressures that may affect market share and profitability.
Customer Concentration Risk: Most revenue comes from a few key customers. From 2022 to 2024, the top five customers accounted for approximately 87.8%, 84.6%, and 77.6% of total revenue, with the single largest customer contributing 66.7%, 65.7%, and 61.4%, respectively. Reduced demand or substitutions from major customers could impact performance.
Supply Chain and Manufacturing Risks: Although adopting a Fab-Lite model, the company relies on external foundries and supply chain stability. Global semiconductor supply fluctuations may introduce uncertainties.
Technology Iteration Costs: CoreMEMS must continuously invest in R&D to maintain technological leadership, pressuring cash flow and profits.
Macroeconomic and Policy Risks: Global economic fluctuations and U.S.-China trade dynamics may impact exports and market conditions.
-Shandong Linglong Tire 09 Company Overview
Linglong Tire is a globally leading tire manufacturer specializing in the design, R&D, production, and sales of diverse tire products with wide coverage. Its tire products include passenger and light truck tires, truck and bus tires, and off-road tires, available in various specifications for different applications. The company markets its products under multiple proprietary brands, including "Linglong," "Leao," "Yufeng," "Atlas," "Greenride," and "Ruijie."


As of December 31, 2024, Linglong Tire has established seven major R&D centers and seven major production bases worldwide, five of which are in China, with the other two in Thailand and Serbia. For sales channels, the company adopts a dual-track model: (1) direct sales to over 60 automakers, including eight of the world's top 10 and renowned automakers from China, Germany, Europe, the U.S., and Japan; and (2) distribution networks covering over 1,240 distributors serving retail markets globally.
Passenger and Light Truck Tires: For cars, SUVs, and light trucks, accounting for 65.4% of 2024 revenue;
Truck and Bus Tires: For cargo trucks and buses, accounting for 30.3% of 2024 revenue;
Off-Road Tires: For industrial and agricultural machinery, accounting for 3.2% of 2024 revenue;

Development History:
In June 1994, the company's predecessor, Zhaoyuan Leao Rubber Products Co., Ltd., was established. In June 2010, it was restructured into a joint-stock company and renamed Shandong Linglong Tire Co., Ltd. It was listed on the Shanghai Stock Exchange in 2016 (stock code: 601966). As of December 31, 2024, it has established seven R&D centers and seven production bases worldwide (five in China, one each in Thailand and Serbia).
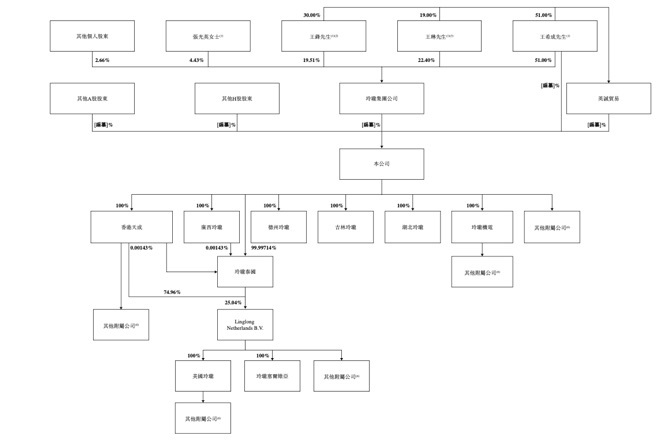
Shareholding Structure
As of the latest practicable date, Linglong Group holds approximately 40.09%, and Yingcheng Trading holds about 13.76%. After the H-share issuance, the Wang family (Wang Xicheng, Zhang Guangying, Wang Feng, Wang Lin) will directly and indirectly control approximately 45.85% of the voting rights, forming the controlling shareholder group.

Financial Status
From 2022 to 2024, Linglong Tire's revenue grew steadily, reaching RMB 17.01 billion, 20.17 billion, and 22.06 billion, with a three-year CAGR of about 14%. Gross profit also rose, from RMB 1.87 billion in 2022 to RMB 4.34 billion in 2024, with gross margins improving from 11.0% to 19.7%. Net profit reached RMB 1.75 billion in 2024, up sharply from RMB 290 million in 2022, with net margins rising from 1.7% to 7.9%, reflecting significant profitability improvements.
In terms of assets, as of the end of 2024, total assets were RMB 32.99 billion, including current assets of RMB 15.89 billion. Current liabilities were RMB 19.14 billion, with net current liabilities of about RMB 3.25 billion, indicating lingering short-term debt pressure. However, cash and cash equivalents were ample, reaching RMB 3.11 billion at the end of 2024, up from RMB 2.29 billion in 2022, supporting operational and project funding. Overall, the company demonstrates steady performance in revenue, profits, and cash flow but needs to optimize its asset-liability structure.
Highlights
Leading Global Market Position: Ranked as the world's sixth-largest and China's second-largest tire manufacturer by 2024 sales; ranked first in global new energy vehicle OE tire sales for five consecutive years (2020-2024), with a 17.52% market share.
Strong Financial Growth: Revenue CAGR of 13.9% from 2022 to 2024; net profit grew from RMB 292 million to RMB 1.752 billion; gross margin improved by 8.7 percentage points, showing sustained profitability gains.
Comprehensive Global Layout: Seven production bases (five in China, one each in Thailand and Serbia) and seven R&D centers; products sold in 173 countries; overseas revenue accounted for 49.2% in 2024, demonstrating strong regional risk resilience.
Sustained R&D Investment: R&D expenditures were RMB 748 million, 815 million, and 920 million from 2022 to 2024, driving innovation. Eco-friendly materials accounted for 79% of eco-tires, aligning with industry sustainability trends.
Risks
Raw Material Price Volatility: Direct materials accounted for 69.1%-70.0% of cost of sales from 2022 to 2024. Prices of natural rubber, synthetic rubber, etc., are affected by supply-demand dynamics and geopolitics, potentially squeezing profits.
International Trade Barriers: The U.S. and other markets have imposed tariffs on Chinese tires (briefly rising to 145% in 2025), with risks of anti-dumping and anti-subsidy investigations. Overseas revenue accounted for 49.2% in 2024 and may be impacted by policy changes.
Capacity Expansion Uncertainties: Plans to expand capacity through the "7+5 Global Strategic Layout" may face regulatory delays or cost overruns. Net current liabilities were RMB 4.024 billion in 2024, indicating funding pressure.
-MegaEV 10 Company Overview
MegaEV is an innovation-driven leading automotive technology company whose core business is developing and delivering AI-powered integrated domain control solutions to help automakers build the next generation of software-defined vehicles. Its business model primarily involves selling integrated domain control solutions, with revenue directly linked to the number of domain controllers delivered to automakers, while also exploring additional revenue opportunities in software licensing and ongoing support services.
The company's core product is the integrated smart cockpit + X domain control solution, which combines smart cockpit, ADAS parking, ADAS driving, telematics, over-the-air (OTA) updates, and other smart vehicle functions into a unified physical domain controller for installation in vehicles. The "smart cockpit" is the core, integrating in-vehicle vision (e.g., DMS), out-of-vehicle vision (e.g., sentry mode), voice recognition, and other AI features. The "X" module includes ADAS driving, ADAS parking, AI audio systems, body control modules (BCM), vehicle control units (VCU), etc., forming a cross-domain integrated smart ecosystem.
Financing History & Shareholding Structure
Before listing, the company underwent multiple rounds of financing. As of December 26, 2024, after Series D+ financing, its post-money valuation was $930 million.
Founder Dr. Zhuang Li directly or indirectly holds 44.85% through trust-held intermediate entities, making her the controlling shareholder. Nanshan Asset Management, through Nanshan Xingyu, holds 16.94%. Other shareholders include HIKE Capital, ACE Redpoint, TH EDU Capital, China Mobile Beijing Fund, and other investors.
Financial Status
During the 2022-2024 reporting period, the company's revenue grew steadily, reaching RMB 388 million, 1.513 billion, and 1.420 billion, respectively. Benefiting from deliveries of smart driving domain control products, the company's gross margin rose to 21.8% in 2024 but remained loss-making, with net losses of RMB 423 million (2022), 357 million (2023), and 291 million (2024). Gross margins fluctuated significantly at 9%, 12.1%, and 21.8%, reflecting ongoing optimization of cost structures and scale effects.
In terms of assets, as of the end of 2024, total assets were RMB 2.138 billion, total liabilities were approximately RMB 3.790 billion, and the debt-to-asset ratio exceeded 170%, indicating heavy reliance on external financing for R&D and operations. Net operating cash outflow was RMB 561 million in 2024. Although successful fundraising brought RMB 799 million in cash inflows, the overall cash flow situation reflects the company's inability to self-fund during rapid expansion.
Highlights
Leading Market Position and Growth Potential: Ranked second in China's integrated domain control solutions market in 2024 with a 9.3% share, the youngest among the top five. Excluding terminated clients, deliveries grew 514.3% and 158.4% year-over-year in 2022 and 2023, validating business scalability.
Key Client Lock-In and Wallet Share Growth: Partners include Chery, Changan, and Dongfeng. Wallet share (proportion of integrated solutions in vehicles) among the top five clients rose from 1.2% in 2022 to 12.7% in 2024, while share in their domain control-equipped models grew from 8.8% to 44.1%, showing strengthening client stickiness.
Risks
Sustained Losses and Cash Flow Pressure: Net losses continued during the track record period; net current liabilities were RMB 1.73 billion at the end of 2024, indicating short-term liquidity pressure.
Supply Chain Dependency: Procurement from the top five suppliers accounted for 69.1%, 82.4%, and 77.2% from 2022 to 2024, with the largest supplier contributing 48.3%, 48.2%, and 34.3%. Disruptions or price fluctuations in key components (e.g., chips) may affect production.
The copyright of this article belongs to the original author/organization.
The views expressed herein are solely those of the author and do not reflect the stance of the platform. The content is intended for investment reference purposes only and shall not be considered as investment advice. Please contact us if you have any questions or suggestions regarding the content services provided by the platform.

