
TSLA tears up the 'bad earnings' script. Ready to turn the tide?

$Tesla(TSLA.US) reported Q4 FY2025 after the U.S. close in the early hours of Jan 28 Beijing time. Results diverged from the bearish script that weak Q4 deliveries would sink the P&L, with key metrics broadly beating.
① Revenue: solid beat. Q4 revenue was $24.9bn, above the $24.2bn street view. Energy continued to accelerate on Megapack volume, while auto revenue, though pressured by lower ASP and shipments QoQ, held up better than feared as ASP declines were narrower than expected.
② Automotive revenue also topped. Auto revenue came in at $17.7bn vs. $17.1bn consensus, driven by higher-than-expected regulatory credit revenue and a smaller ASP drop than the market modeled.
Street had braced for steep ASP pressure given the rollout of spec-reduced Model 3/Y trims in the U.S. and Europe and heavier promotions (loan and financing incentives, inventory discounts). But Tesla also launched higher-priced Performance AWD variants of Model 3/Y and saw rising FSD subscriptions, which supported auto revenue. FSD subs added 100k QoQ to 1.1mn, cushioning the ASP decline.
③ Core auto GPM ex-credits improved QoQ. Core auto GPM ex-regulatory credits rose from 15.4% in Q3 to 17.9% in Q4, contradicting fears that weaker volume would crush margins. Lower per-vehicle variable cost, likely aided by U.S. policy offsets, helped neutralize ASP headwinds, scale friction, and higher tariff drag, lifting auto margins QoQ.
④ Opex and capex: heavy AI spend continues. R&D rose to $1.78bn vs. $1.59bn consensus on continued AI investment, with spending focused on HW5.0 chips, Robotaxi, and Optimus, and management guiding further increases ahead.
Capex was $2.4bn, up only ~$200mn QoQ, with FY2025 capex at $8.5bn vs. $9.0bn prior guide. Tesla guided FY2026 capex to ~$20bn to support six plants under construction and expansion of AI compute infrastructure.
⑤ OP beat. Despite higher R&D from AI and elevated SBC lifting S&M/G&A, revenue beat and a ~210bps QoQ increase in consolidated GPM to 20.1% drove OP to $1.4bn, well above the $930mn street. OPM was 5.7%, roughly flat QoQ.

Dolphin Research view:
Overall, the print looks good mainly against ultra-low expectations. Crucially, autos avoided the spiral of weak volume leading to a blown-out P&L, as ASP declines were moderate and FSD plus credits boosted revenue, delivering an overall beat.
For core auto GPM ex-credits, lower per-unit variable cost, likely helped by policy offsets that mitigated tariff headwinds in unit COGS, lifted underlying margins even as volume deteriorated.
Beyond autos, investor focus has shifted further toward Tesla's AI roadmap as commercialization accelerates:
① FSD: steady progress; V14 shows exponential improvement in miles per intervention.
Paid FSD users neared 1.1mn in Q4 (+100k QoQ), with ~70% one-time buyers; we estimate penetration at ~13% of the fleet. Adoption is rising in tandem with tech improvements.
In N. America, FSD V14 rolled out on HW4.0, but with model parameters 10x V13 and markedly better generalization. Core behaviors like lane changes and braking were optimized, cutting user interventions; per FSD Tracker, V14.1 achieved over 4,000 urban miles per intervention vs. ~200 miles on V13.
While Tesla has not set a firm timeline for unsupervised driving, it is already offering fully driverless Robotaxi service in Austin without safety drivers or chase cars. As versions iterate and safety data improves exponentially, the company plans to proportionally relax mandatory driver monitoring, aiming for global unsupervised operation.
Longer term, software evolution will force hardware upgrades. Tesla plans mass production of AI 5 chips with total compute of 2,000–2,500 TOPS by late 2026–2027, 4–5x HW4.0, enabling larger models and pushing FSD from assisted to autonomous driving.


② Robotaxi: removing safety drivers and scaling steadily.
Tesla is operating in Austin and the SF Bay Area, with paid driverless service in Austin without safety drivers or escort vehicles. The paid Robotaxi fleet across the Bay Area and Austin exceeds 500 vehicles.
Looking to 2026, the dedicated CyberCab (no steering wheel or pedals) targets mass production from Apr 2026. Coverage is planned to reach one-quarter to one-half of the U.S. by year-end 2026 (subject to federal policies, city-by-city/state-by-state), scaling into dozens of major cities with the fleet doubling monthly.

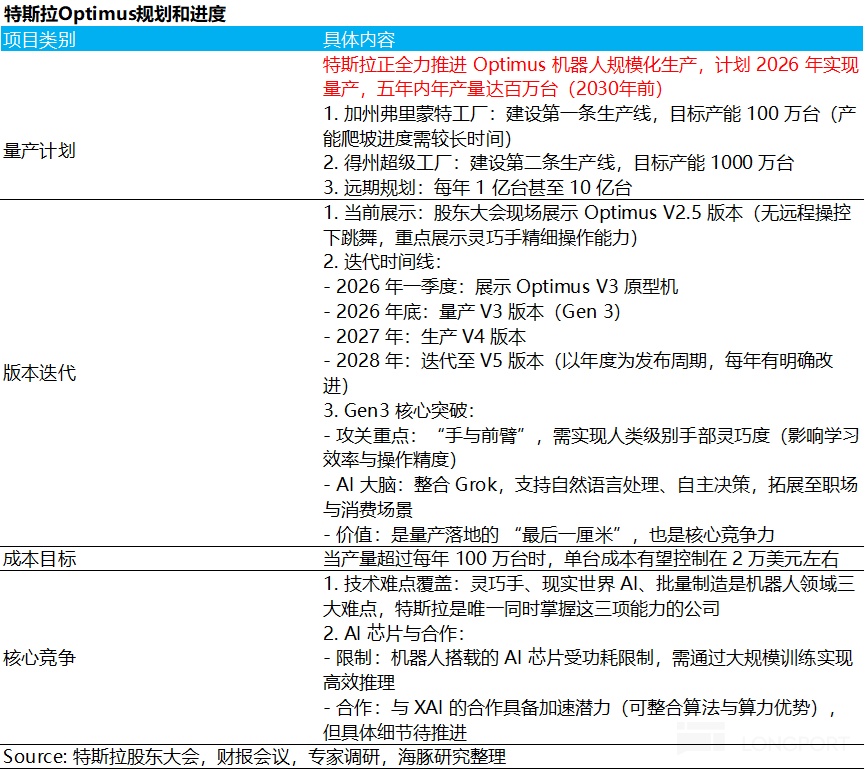
③ Optimus: V3 imminent; mass production by end-2026.
Optimus remains in R&D, having completed basic tasks like simple assembly and material handling at the Fremont plant. A general-purpose V3 prototype that learns from human demonstration/video is expected within months.
The former Model S/X line at Fremont is being converted to an Optimus line, but with a new supply chain, ramp will follow an extended S-curve. Meaningful volume is expected only by late 2026, with a long-term target of 1mn units/year; annual iterations aim to reach 1mn/year by 2030, with unit cost around $20k (below Model 3).
Initial deployments will focus on factory automation to replace repetitive labor. Mid-term use cases include logistics and home services (To C sales from 2027), with the long-term goal of becoming an asset that materially impacts U.S. GDP.

Taken together, Tesla's AI progress and plans are tracking in line with market expectations, with no obvious delays.
However, Tesla sharply raised FY2026 capex, guiding from $8.5bn in 2025 to over $20bn in 2026, mainly for:
① Six new plants entering production in 2026 (lithium refining, LFP, CyberCab, Semi, a new Megafactory, and an Optimus plant), implying heavy infrastructure and equipment outlays.
② Massive compute investment to support Optimus and autonomy training (building 'cortex 2' in Texas; by 1H26 compute capacity is expected to more than double from current levels to an H100-equivalent of over 250k). ③ Capacity expansions at existing factories.
Tesla holds $44.1bn in cash and investments. Even so, the step-up in capex implies material cash flow pressure in 2026, especially as AI contributes little to revenue and profit near-term; FCF from core ops will not cover capex, and Dolphin Research expects cash flow to deteriorate sharply in 2026–2027 with financing likely to support AI spend.
For the stock, as AI ramps, TSLA's share price is increasingly decoupled from auto fundamentals (since 2025, weaker volume has coincided with a rising stock). The market is shifting from a carmaker multiple to one anchored in AI optionality, currently in a 'huge TAM, hard-to-disprove-near-term' sweet spot.
FY2026 is also when synergies across Elon Musk's ecosystem accelerate, and when the AI story moves from 'concept' toward 'P&L impact' (Tesla guides Robotaxi to meaningfully affect financials in 2H26). Catalysts include the imminent Optimus V3 and mass production by end-2026, CyberCab entering mass production in Q2, and faster Robotaxi rollout (removing safety drivers and scaling the fleet). If Optimus or Robotaxi progress surprises to the upside (e.g., regulatory approvals, volume orders), the valuation anchor can flip faster from 'auto OEM' to 'AI growth,' pushing the stock toward Dolphin Research's optimistic $2tn scenario.
Detailed takeaways from the print:
I. Tesla: tearing up the 'bad quarter' script with a revenue beat
1.1 Autos avoided the 'weak volume, worse earnings' loop.
Q4 revenue was $24.9bn vs. $24.2bn expected. Crucially, auto revenue and margins did not collapse alongside volumes as feared, instead beating meaningfully.
In detail:
① Automotive: Q4 auto revenue was $17.7bn vs. $17.1bn expected, still down QoQ as U.S. IRA step-down weighed on demand. Volumes were known, so the focus was on ASPs and margins.
Regulatory credit revenue, which flows through GP, rose $120mn QoQ to $540mn, contrary to expectations for continued declines after earlier guidance of lower credits due to regulatory changes.
Ex-credits and leasing, core auto sales were $16.8bn vs. $16.4bn expected, mainly because ASP declines were milder than the market modeled.
Consensus had penciled ASPs near $40k given spec-reduced Model 3/Y launches in the U.S./Europe and heavier Q4 promotions (loan/lease incentives and inventory discounts). But Performance AWD trims and higher FSD subscriptions (subs +100k QoQ to 1.1mn) tempered ASP pressure.
② Energy: Energy revenue was $3.84bn, up 12% QoQ on sustained growth in storage shipments. Megapack volume rose 13.6% QoQ to 14.2GW, supported by surplus capacity at Shanghai and California storage plants (40GWh each).
Storage demand strength reflects: a) Demand pull-forward: to dodge higher tariffs in 2026 and qualify for IRA local-supply subsidies, many projects started early. b) Rising AIDC data-center demand for storage to smooth renewable volatility and high-variance AI loads, alongside U.S. capacity additions skewed to solar+wind, which structurally need storage. c) Tesla is expanding ground solar + storage and space solar solutions to power grids and AI data centers.
Looking to 2026, Tesla plans Megapack 3 and Megablock production at Houston, targeting 100GWh/year capacity (current: 80GWh Megapack—40GWh CA, 40GWh Shanghai—plus 6GWh Powerwall). This should support continued shipment ramp.

③ Services: Revenue was $3.37bn, down by nearly $100mn QoQ, likely reflecting lower insurance and ancillary sales alongside softer vehicle volume.
Tesla continues to expand charging; supercharger sites rose by 429 QoQ to 8,182, also laying groundwork for Robotaxi expansion.



1.2 Auto margins rose against the tide.
Auto GPM is the key delta each quarter. Overall auto GPM rose 340bps QoQ to 20.4%, largely on higher regulatory credits, but even ex-credits, core auto GPM climbed from 15.4% to 17.9%, beating the market's 14.1% bear case.
Energy GPM was 29%, down ~300bps QoQ, despite strong demand, likely due to intensified pricing competition and rising tariff headwinds (Q4 tariff impact ~$500mn vs. $400mn in Q3). Services GPM was 8.8%, down nearly 200bps QoQ on higher service-center staffing costs in preparation for fleet expansion, while supercharging margins improved QoQ.

II. Autos beat across the board
Auto GPM is the most important KPI, even more so with an aging lineup and intensifying competition. To see the true picture, we break out auto sales GPM ex-credits, leasing GPM, and total auto GPM.
Leasing is small and stable, while total auto GPM blends the two; the goal is to isolate sales GPM ex-credits. In Q4, sales GPM ex-credits/leasing reached 17.9%, well above 14.1% consensus and up 250bps QoQ as lower per-unit cost offset ASP pressure.

We break down unit economics:
2.1 ASP decline smaller than expected.
Q4 auto revenue per vehicle ex-credits/leasing was ~$41.1k, down ~$700 QoQ but better than the ~$40k street view. Drivers included heavier promotions (loan/lease subsidies, inventory deals), launch of spec-reduced entry Model 3/Y to offset IRA step-down, and a mix shift away from the high-ASP U.S. market.
That said, Performance AWD launches in the U.S. and Europe and higher FSD subscriptions (+100k to 1.1mn) helped limit ASP erosion vs. expectations.

In detail:
① Promotions stepped up; spec-reduced Model 3/Y launched in the U.S./Europe.
a) U.S.: IRA step-down triggered heavier promos and entry trims.
With the $7,500 IRA benefit stepping down in Q4 and net prices rising, Tesla leaned into promotions: it launched lower-priced spec-reduced Model 3/Y ($36,990/$39,990), ~$5k below prior entry trims.
Loan/lease push: 0% APR loans up to 72 months and $0-down leases for key models like 3/Y (with tax credit capture through leasing). Inventory incentives: free upgrade of one option (premium paint, wheels, tow hitch) worth ~$1,000–2,500 for qualifying Model 3/Y inventory.

b) China: longer-range 3/Y plus continued financing support.
Prices were unchanged, but Tesla launched longer-range RWD 3/Y, maintained 5-year zero-interest loans from Q3, and kept a ~$1,100 subsidy for Model 3. It also offered paint upgrades and inventory discounts.

c) Europe: similar spec-reduced entry 3/Y.
Tesla mirrored the U.S. strategy in Europe with entry trims to meet subsidy criteria (assembled in EU and priced below €47k). This supported eligibility in markets like France and the U.K.

② Sales mix: lower U.S. share and more entry 3/Y weighed on ASP.
U.S. volume softened after the IRA step-down, reducing the mix of the higher-ASP, higher-margin U.S. market. This dragged on overall ASP.

By model, entry 3/Y trims in the U.S./Europe (priced $3,500–6,000 below prior entry variants) pressured ASP and margins. However, U.S. Performance AWD launches and a full-quarter of China Model Y L deliveries offset part of the impact.
③ FSD: paid users kept rising, adding to ASP.
Tesla disclosed paid FSD users near 1.1mn in Q4 (+100k QoQ), with ~70% one-time purchases as the company transitions fully to subscriptions. Penetration is ~13% of the fleet; higher subs supported auto revenue and ASP (Dolphin Research estimates FSD added ~$30mn QoQ).

2.3 Policy subsidies offset tariffs/depreciation; unit cost fell.
Tesla's cost-down levers include: 1) scale and utilization, 2) tech-driven savings, 3) raw material deflation, and 4) government incentives. We split unit cost into depreciation and variable cost to frame Q4 unit economics.
1) Unit depreciation: scale headwinds lifted per-unit depreciation.
Per-unit depreciation reached ~$3.9k, up ~$700 QoQ, with the depreciation rate rising from 7.8% to 9.6%. This reflected weaker production and deliveries (Q4 deliveries -16% QoQ to 418k), limiting scale benefits.
2) Unit variable cost: declines drove the margin recovery.
Per-unit variable cost fell ~$2.3k QoQ to ~$30k; the variable cost rate improved ~400bps QoQ to 73.3%. Lower costs were likely aided by U.S. policy offsets that cushioned tariff impacts.
In 2025, the U.S. imposed higher tariffs on imported auto parts; even U.S.-assembled vehicles face higher costs if using imported components. Tariffs cost Tesla ~$500mn in Q4 (vs. $400mn in Q3), and due to accounting lags, the full cost will flow through subsequent 2025 quarters.
Raw-material tariffs intensified in Q4 as the U.S. expanded steel/aluminum tariffs effective Aug 18, 2025, adding electrical steel for EV motors. As low-cost inventory rolled off, this pressure surfaced in Q4.
To offset, the U.S. offers a 3.75% MSRP-based tariff credit for eligible U.S.-assembled models, directly netting against parts tariffs, with policy extended from 2027 to 2030 after adjustments in Oct 2025. Tesla's U.S.-assembled lineup largely qualifies for the benefit.
3) Auto GPM up QoQ.
Net-net, despite weaker scale and higher tariff headwinds, policy offsets likely helped reduce unit COGS. Core auto GPM ex-credits rose 250bps QoQ to 17.9%.
III. Q4 deliveries were soft on IRA step-down.
Q4 deliveries were 418k, below the 423k street estimate despite widespread expectations for IRA-driven softness.
By region:
① China: a full quarter of Model Y L deliveries, pull-forward ahead of 2026 purchase-tax changes, and seasonal strength supported higher retail sales QoQ.
② U.S.: despite deeper financing/lease incentives, inventory discounts, and entry 3/Y trims, demand remained weak after the $7,500 IRA step-down (with Q3 pull-forward), leading to a sharp QoQ drop. ③ Europe: volume rebounded QoQ as several countries (Italy, Spain, France) restarted or added EV subsidies from Q4 2025, directly lifting demand.
Entry trims tailored to EU subsidy rules (assembled in EU and priced below €47k) aided the recovery. ④ Other markets: sales fell QoQ in places like Korea and Turkey on high rates and subsidy cuts.

Production was 434k, exceeding deliveries by 16k, adding to inventory. Days of inventory rose from 10 to 15, weighing on operating cash flow.

IV. Opex: AI investment still ramping.
R&D was $1.78bn, up ~$150mn QoQ and above the $1.59bn street, driven by FSD training/iteration, AI5 chip design, and new lines like CyberCab and Optimus. S&M/G&A was $1.66bn, up ~$100mn QoQ and above the $1.45bn street, mainly due to ~$220mn higher SBC tied to operating milestones and CEO performance awards.

Despite higher opex, revenue and margins beat, driving OP to $1.4bn vs. $930mn expected, with OPM at 5.7% and roughly flat QoQ. Net income was $840mn, below the ~$1.2bn street, on BTC volatility and FX impacts.

FCF: operating cash flow fell by $2.4bn QoQ to $3.8bn on higher inventories, while capex remained elevated at $2.4bn as AI investments continued. The 'cortex' training cluster surpassed an H100-equivalent of 100k GPUs in Q4.
Tesla guided FY2026 capex up from $8.5bn in 2025 to over $20bn in 2026, mainly for: ① six new plants (lithium refining, LFP, CyberCab, Semi, new Megafactory, Optimus), ② major compute expansion (building 'cortex 2' in Texas; by 1H26 compute to more than double to >250k H100-equivalent), and ③ expansion at existing sites.
Cash and investments totaled $44.1bn. Given capex intensity and limited near-term AI P&L impact, FCF from core ops will not cover outlays; Dolphin Research expects cash flow to worsen in 2026–2027 with likely financing to fund AI.

Q4 FCF fell by $2.6bn QoQ to $1.4bn on weaker operating cash and higher capex, but still beat the ~$600mn street.

<End>
Dolphin Research archive:
Hot topics:
Oct 25, 2025: Is Musk really canceling the $25k Model 2?
Deep dives:
Jan 8, 2025: Ultimate question: can FSD support a $1.5tn Tesla?
Jan 2, 2025: Tesla FSD: can 'starry seas' withstand reality?
Dec 3, 2025: Tesla's stealth move: is the Robotaxi story just a decoy?
Earnings recaps:
Jan 23, 2025: 'Torn' Tesla: grand AI narrative vs. collapsing auto fundamentals
Oct 24, 2025: The 'master storyteller' returns
Oct 24, 2025 (call transcript): Tesla: targeting an affordable model in 1H25
Jul 24, 2025: Tesla: great AI narrative, harsh reality
Jul 24, 2025 (call): Capex to exceed $10bn for the year; continued AI chip investment
Apr 24, 2025: FSD as the swing factor: who's still calling Tesla 'paper-thin'?
Apr 24, 2025 (call): Next-gen Model 2 could be pulled forward?
Jan 25, 2025: Without the AI cloak: endless price wars, bleeding margins
Jan 25, 2025 (call): Q3 notes: 2024 volume misses '50%', but spending still rising
Risk disclosure and disclaimer: Dolphin Research disclaimer and general disclosure
The copyright of this article belongs to the original author/organization.
The views expressed herein are solely those of the author and do not reflect the stance of the platform. The content is intended for investment reference purposes only and shall not be considered as investment advice. Please contact us if you have any questions or suggestions regarding the content services provided by the platform.

