
特朗普组阁:2.0 观察指南

民生证券指出,在美国大选等政治事务中,实际行动比言辞更为重要。预计特朗普将在 11 月至 12 月提名新内阁官员,重点关注财政部长和贸易代表的任命,这将影响债务上限和关税策略。此外,马斯克可能以总统委员会牵头人或专家身份参与政治,科技与政治的结合可能对市场产生复杂影响。
“做比说更重要”,这一点在美国大选等政治事务上可能尤其突出。在 “听腻” 了双方的竞选宣言和采访后,11 月至 12 月我们将迎来一个重要的观察窗口——新总统将如何组建自己的内阁班子。而当前更加值得关注的,无疑是特朗普的人事摆布。
时间上,预计今年大选结束后,大部分的内阁官员将在 11~12 月正式被提名,将在 2025 年 2 月~4 月左右就职。不过,观察提名就能把握重要脉络。
重点关注:美国财政部长、贸易代表。特朗普 1.0 政府的内阁人员动荡,离职率高,财长姆努钦、贸易代表莱特希泽从 2017 年上任后,一直坚持到了特朗普任期的最后,助力特朗普推行减税法案、修改《多德 - 弗兰克法案》、对外加关税。
新一届财长的人选,将决定明年如何解决 “债务上限” 问题、如何延续减税和放松监管,目前约翰·保尔森、斯科特·贝森特的呼声较高;而贸易代表则决定了未来 4 年美国关税的策略和步奏,莱特希泽的意见会很重要。
最后,马斯克将以何种方式 “从政”,科技和政治的结合究竟会产生怎样的影响?我们认为,可能性较大的方式是以总统委员会牵头人或专家的身份来进行工作,和特朗普 “各取所需”、“一石二鸟”。经济层面的影响好坏参半,市场层面利好科技股和数字货币。更加复杂之处可能是潜在的利益冲突,尤其在贸易和关税领域。
一、什么是美国政府的 “内阁”?
美国宪法将政府分为三个分支:1)立法分支,包括国会参、众议院,议员由选民选举产生;2)行政分支,由总统领导,行政机构的核心官员由总统提名、参议院表决;3)司法分支,由最高法院领导,大法官也由总统提名、参议院表决。
美国总统所领导的行政机构分三部分:行政办公室、内阁、独立机构。
1、总统行政办公室(Executive Office of President,EOP):由总统的直属人员组成,包括白宫办公厅、国家安全委员会、美国贸易代表办公室、经济顾问委员会、管理和预算办公室、科学和技术政策办公室、国家药物管控政策办公室、环境质量委员会,等等。
2、内阁(Cabinet),包括三部分:副总统 +15 位行政部门的负责人 + 内阁级别的其他官员(Cabinet-level officials)。
副总统支持总统工作,并在总统因各种原因不再能够任职时接任总统职务。副总统也是参议院的议长,在投票 50-50 平局时进行决定性投票。
国务卿、财政部长、国防部长、司法部长被视为除了副总统以外 “美国内阁最重要的四大职位”,通常也比其他内阁官员更加年长和资深。
总统还会挑选一些关键性的其他机构(例如,来自于 EOP 的机构或独立机构)作为 “内阁级机构”,其负责人为 “内阁级官员”。“内阁级官员” 的设置因总统而异,例如,经济顾问委员会主席在特朗普时期不是内阁级别,但拜登 2021 年将其列入内阁级别(如后文图 3)。
3、独立机构
不属于总统的内阁、也不属于总统行政办公室(EOP)的独立行政机构,包括环境保护署(EPA)、证券交易委员会(SEC)、国家档案管理局(NARA)、中央情报局(CIA)、小企业管理署(SBA),等等。
特朗普第一任期的内阁人员动荡,而拜登任期内阁人员较稳定。
特朗普 1.0 时期的内阁,15 个部长职位中有 9 个都经历了中途换人,国务卿在 2018 年从蒂勒森换成了彭蓬佩奥。“内阁级官员” 也变动频繁。特朗普致力于确保行政体系内的高官与他的政策立场高度一致。
总统对内阁成员的调整和摆布,往往会体现其执政重点的倾向。
对比拜登、特朗普的内阁成员排布(图 3):
1)特朗普撤销了经济顾问委员会主席的 “内阁级” 地位,该职位通常为经济学博士,通过经济分析为政策提供建议,而不制定政策本身。
2)特朗普 2017 年将中央情报局(CIA)局长提拔 “入阁”,而拜登在 2023 年 7 月才宣布提拔 CIA 局长 “入阁”,因后者在应对俄乌冲突中发挥了重要作用。
3)拜登在 2021 年首次将科学和技术政策办公室(OSTP)主任提升为内阁级别,强调了对科技政策的重视。该职位负责科学和技术政策的制定,是总统的首席科学顾问,且不需要参议院批准。
二、若特朗普胜选,内阁班子的潜在人选
1、重要官员职位的提名和确认时间
除了副总统,白宫幕僚长以外,行政要职的任命需参议院投票同意。参议院通常给予总统极大的尊重,历史上看,绝大多数内阁提名都顺利得到获批。尤其今年大选,参议院将归属于共和党几无悬念。
2016 年大选日后,特朗普官宣内阁各职位的提名人平均用时 4.6 周,从大选日至内阁官员最终在参议院通过投票,平均用时 14.7 周。这一速度比 2020 年拜登组建内阁更快。预计今年大选结束后,大部分的内阁官员将在 11~12 月正式被提名,将在 2025 年 2 月~4 月左右就职。
2、财政部长
2017 年特朗普选择了史蒂文·姆努钦(Steven Mnuchin)担任财政部长,事实证明,他在人员更替频繁的特朗普政府中,一直坚持到了最后。姆努钦协助特朗普推动减税、放松金融监管、加关税。
如果特朗普当选,2025 年势必将面临新的债务上限谈判、以及针对《2017 减税法案》续期和修改的谈判。
对于新一任财政部长人选,预计需要持有与特朗普 “高度对齐” 的经济理念:一是支持企业和个人减税;二是加征关税,特朗普近期 10 月 15 日接受采访时表示 “关税是字典里最美丽的词”;三是放松企业监管和金融监管。
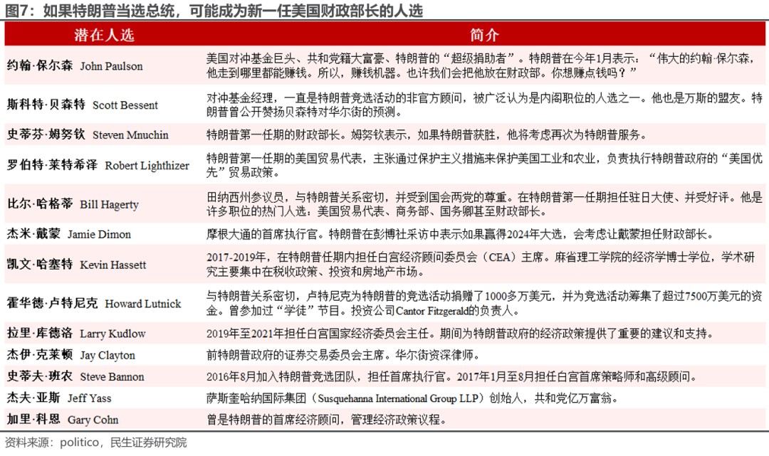
财长候选人,重点关注约翰·保尔森、斯科特·贝森特。
约翰·保尔森,对冲基金巨头,亿万富翁,因在 2007 年做空次级抵押贷款市场而成为 “金融传奇”。他近期在采访中表示:明年年底应降息到 3% 或 2.5% 左右、支持减税刺激经济、哈里斯的加税政策将导致经济衰退和市场崩盘、关税不会造成通胀。其经济政策立场和特朗普的经济愿景基本一致:对内减税、对外加关税。
斯科特·贝森特,杰出的投资者和金融专家。贝森特强烈支持特朗普的经济愿景,并担任特朗普的经济顾问。近期采访中,他对特朗普的美元和关税政策进行辩护,表示特朗普不会采取削弱美元地位的政策;关税是一种谈判策略,不会削减贸易量。
其他可能的财政部长候选人如图 7。
3、美国贸易代表
特朗普的第一个任期,罗伯特·莱特希泽(Robert Lighthizer)担任美国贸易代表。他于 2017 年 5 月宣誓就职,在人员动荡的政府中一直担任该职位至 2021 年 1 月 20 日。
特朗普评价莱特希泽聪明敏锐,充分肯定他在贸易谈判中的专业知识和有效性。如果特朗普重返白宫,2025 年可能再度提名莱特希泽担任贸易代表,甚至可能被提名商务部长、经济顾问、白宫幕僚长等要职。
除了莱特希泽以外,可能被提名贸易代表的候选人有:詹米森·格里耶、比尔·哈格蒂。格里耶在特朗普第一任期内就职于贸易代表办公室,是莱特希泽的得力助手,继承莱特希泽的政策理念。哈格蒂是老布什政府的资深人士,共和党建制派,曾任特朗普第一任期的驻日本大使并受好评,在任期内大力推动日美贸易协定和 WTO 改革,现任田纳西州参议员。
4、国务卿
美国国务卿(United States Secretary of State),即内阁的国务部部长,前身为美国外交部长,负责策定美国政府的外交政策。特朗普第一任期内先后任命了两位国务卿:蒂勒森(Rex Tillerson)、蓬佩奥(Mike Pompeo)。
蒂勒森,埃克森美孚的前董事长兼 CEO,2017 年 2 月出任国务卿。2017 年 10 月蒂勒森和特朗普关系恶化,两人在伊核、朝核等外交问题上的出现重大分歧,相互抨击。2018 年 3 月蒂勒森被宣布解雇。
蓬佩奥2017 年 1 月出任中央情报局局长,2018 年 4 月出任国务卿,任职期间是特朗普最忠实的拥护者之一,坚持 “美国优先 “的原则,与特朗普外交立场保持高度一致。
2025 年的国务卿人选备受瞩目,将关系到俄乌冲突、北约、以色列等问题的动向。若特朗普赢得大选,蓬佩奥仍将是有力的竞争者,其他可能的竞争者如图 9,图中列出的潜在候选人除了竞争国务卿以外,也可能竞争国家安全相关的其他高级职位,例如国防部长、中央情报局局长、国家安全顾问等。
5、国防部长
国防部是美国武装部队的执行部门,国防部长行驶对军队的行使指挥和控制权。特朗普第一任期内,先后任命了 3 位国防部长:詹姆斯·马蒂斯(James Mattis)、马克·埃斯珀(Mark Esper)、克里斯托弗·米勒(代理部长)(Christopher Miller)。
马蒂斯2017 年 1 月就职国防部长。2018 年 12 月特朗普宣布美国立即从叙利亚撤军,马蒂斯强烈反对无效,因而提交了辞呈。
埃斯珀于 2019 年 7 月就职国防部长。2020 年 11 月特朗普宣布解雇埃斯珀,背后原因是埃斯珀与特朗普在美国撤军阿富汗、叙利亚北部等问题上的显著分歧。
米勒担任了约 3 个月的代理国防部长(2020 年 11 月至 2021 年 1 月),有可能在 2025 年再次被提名。其他潜在的国防部长候选人如图 10。
三、马斯克 “从政” 的含义
科技和政治的结合究竟会产生怎样的影响,这可能是马斯克公开为特朗普站台、甚至直接参与选举,带给市场最大的疑问之一。而随着特朗普获胜的概率越来越大,我们也需要正视和思考这一问题:
马斯克会以什么样的形式 “从政”?我们认为,马斯克不太可能以行政部门主管或者总统顾问的身份入职特朗普政府,前者需要修改法律、程序十分繁琐,后者也意味着马斯克可能需要辞去特斯拉和 SpaceX 等公司的职位。马斯克更可能是以总统委员会(Presidential Commissions)牵头人或专家的身份来进行工作:
总统委员会是由美国总统设立的临时或常设的咨询小组,专门解决特定的国家问题、提供专家建议或调查某些关注事项。这些委员会由各领域的专家组成,通过研究、收集公众意见并提供政策建议,帮助总统做出决策。
但是,委员会只能提供建议,但没有制定政策的权力。因此,即使马斯克未来可能成立的 “政府效率委员会” 任职,其能获得的行政影响力会弱于前两种方式,但面临的约束也会更小。
要发挥怎样的职能?“各取所需”,“一石二鸟”。从特朗普的角度,马斯克是竞选的重要资助人和支持者,而政策上,特朗普也希望通过放松监管、削减政府不必要的支出,来一定程度上达到控制通胀的目的。而从马斯克的角度而言,政府监管可能是发展未来科技产业最大的阻碍之一,限制监管对于特斯拉、SpaceX 以及当前的 AI 热潮的发展都是利好。
可能带来的影响?经济层面好坏参半,市场层面利好科技股和数字货币。经济层面,从中长期看放松监管会释放一定的制度红利,有利于提高经济增速;但是也会给政府就业带来直接冲击(马斯克以善于裁员出名,2022 年收购 twitter 后,公司雇员由约 7500 大幅缩减至不到 2000 人),而值得注意的是,政府就业在新增非农的权重明显上升。
从市场方面,数字货币里存在着一大批马斯克的拥虿,马斯克的从政会成为数字货币的 “兴奋剂”;他为科技和未来产业松绑的目的,基本也是 “路人皆知”,其任职对于科技、成长股无疑也将是利好。
当然,另一个受关注的问题是潜在的利益冲突。马斯克从政、放松监管,有利于科技突破和未来产业,这可能是 “明牌”,但是另一方面,如何处理旗下企业的供应链和可能出现的贸易关税之间的问题,就显得比较微妙。是 “两手抓”,还是 “舍车保帅”,这个问题值得重点关注。
风险提示:美国大选进展超预期;美国经济恶化超预期;特朗普政策理念变化超预期。

