
AI 终极瓶颈:算力狂奔遇 “超级电荒”,燃气轮机成幕后大 Boss?

在上篇《AI 竞赛终局:电力说了算?》中,海豚君认为美国当前的电力短缺绝非短期供需失衡,而是 AI 算力爆发与能源、电网基建长期滞后形成的结构性矛盾。
需求端,制造业回流与 AI 数据中心刚性负荷的双重驱动,使电力需求进入加速增长通道,峰值负荷压力陡增;
供给端,传统高可靠基荷电源持续退役,风光能源 “电量替代” 难以填补 “容量缺口”,有效供电能力不足;电网侧,设施老化、投资缺位、关键设备短缺与建设周期错配,进一步放大了供需矛盾。
而在此篇中,海豚君将继续拆解以下问题:
1)北美 “结构性缺电” 问题应如何破解?
2)电源端:谁是 AIDC 供电方案的有效解法?对应的投资机会有哪些?
1. 北美 “结构性缺电” 问题应如何破解?
对 AI 算力驱动的电力供需撕裂,海豚君认为,单一解决方案已不适用。必须从 “供给、输送、消费” 三个维度同时发力,形成一套以 “时间确定性” 为核心的复合型对策。
核心在于:短期内不惜成本确保 “快速有电”(表后发电),中长期系统性投资以 “持续好电”(电网/核能)。
1)电源侧:锚定 “确定性电源”,开启 “离网” 自建
a.“离网自建” 已成科技巨头的优先策略:
为绕开 3-5 年甚至 7 年的并网排队,科技巨头的优先策略是 “自建”,实现从 “向电网要电” 到 “自产电力,绕开并网” 的根本性转变:
科技巨头转向自建燃气轮机、SOFC、核能(小型 SMR)等分布式电源,而美国国会议员 Tom Cotton 已提出《DATA Act of 2026》提案,其核心是允许数据中心以 “物理隔离” 来换取 FERC 的监管豁免,为彻底 “离网” 提供法律可能。
马斯克(xAI)为绕开电网,直接从韩国斗山重工采购 5 台(单个 380MW)重型燃机,构建总计 1.9GW 的独立微电网,为 “离网” 模式树立标杆。
而谷歌为获取已锁定的电网连接许可,溢价 47.5 亿美元收购 Intersect Power,以巨额资本 “购买时间”。
b. 电源方面应扩大有效电源装机:在美国电源结构中,相对能够提供高有效容量系数,并且有充足发展空间的主要包括燃气轮机发电、燃料电池(SOFC)以及核电;
c. 提升电源有效容量系数:通过 “风光 + 储能” 的组合模式,利用储能的时移特性,将原本看天吃饭的间歇性能源转化为可调度的有效容量,从存量中挖掘增量。
2) 电网侧:扩容与改造是长期必然选项
电网是连接电源与负荷的物理骨架,其老旧与不通是造成并网拥堵(部分区域等待期达 7 年)的根本原因,必须进行电网升级,加大输电线路建设的扩容,以满足新增负荷的地理调配需求。
这将直接拉动对电力变压器(电网心脏)、高压开关/断路器以及铜铝线缆的超级周期。尤其是变压器,目前的交付瓶颈已成为产业链最紧缺的一环。
3) 用户侧:围绕 “节能增效” 与 “负荷管理” 的精细化管理
当 “开源” 受阻时,数据中心的 “节流” 能力和 “调节” 能力将成为换取并网许可的筹码。
a. 配备储能促进负荷削峰填谷:用户侧不仅可以通过配储降低自身峰值负荷水平,还可以通过 “削峰填谷” 套利价差, 以及替代柴油发电机成为备用电源等功能。
而更为关键的是,用户侧配储还能平抑 AI 负载的剧烈波动,减轻对电网的 “劣质冲击”, 在美国 PJM、ERCOT 等区域,配置储能已成为数据中心获得并网许可、缩短排队时间的 “必选项”。
b. 降低非 IT 侧设备能耗:由于数据中心总能耗 = IT 设备能耗 + 散热能耗 + 供配电损耗
数据中心散热技术升级: 当风冷已无法解决高密度算力散热时,从冷板式→微通道→浸没式的液冷方案成为 “必选项”,可大幅降低数据中心 PUE(能耗指标),将更多电力留给核心算力芯片;
供电架构革命(HVDC/SST):为应对单机柜迈向 MW 级的功率密度,供电技术路线向 800V 高压直流演进。其能减少转换损耗、节省空间和铜耗。固态变压器(SST)作为终极高效方案,转换效率超 98%,是下一代 AIDC 供电架构的核心,英伟达预计其将在 27 年开始规模量产。
因此,我们认为,美国缺电将会带动:
1)燃气发电、核电、SOFC 等高可靠容量电源的建设;
2)电网侧和用户侧储能的全面性需求;
3)电网工程相关设备的需求;
4)数据中心电源升级,对 AIDC 电气设备形成强劲需求,包括 HVDC/SST 等;
5) 数据中心液冷方案升级。

沿着上述产业脉络,海豚君已将核心受益标的汇总,具体公司与投资逻辑请参见《AI 电力与能源股单》。
2. 电源端:谁是 AIDC 供电方案的有效解法?
需求侧:离网自建的占比持续提升
面对电网容量枯竭与极长的接网排期,美国 AIDC 正在加速向 “就地发电/微电网” 架构演进。电源侧整体分为主电源与备用电源两条思路:
主电源:承担 100% 基础用电负荷,通常按最大负荷的 120%-130% 顶格配置以实现冗余。
备灾电源:作为最终保险(如柴油发电机组),在微电网架构下,其容量常被优化至最大负荷的 50% 左右。备用电源确保在主电源全失的极端工况下,仅保障核心 AI 业务算力与关键冷却循环不中断。
而根据 Bloom Energy 调研数据,行业正迎来供电模式的历史性拐点。预计到 2030 年,38% 的数据中心将采用就地发电系统,其中 27% 的项目将完全脱离大电网,100% 依赖就地发电作为主供电源;而到 2035 年,采用就地发电的比例预计将攀升至近 50%。
从需求侧来看,美国数据中心用户在主电源的能源选型上遵循 “可靠性保底、交付优先、全生命周期成本(TCO)最优” 的原则。核心诉求按优先级排序如下:
1)供电性能(刚性约束):主电源需要追求 7x24 小时连续、稳定的电力输出,且需与 AI 负载的剧烈波动(毫秒级 40%-100% 功率变化)精准匹配;
2)交付周期 (关键竞争要素):由于 AI 芯片的折旧成本极高,数据中心空置等待供电的机会成本巨大。因此,用户愿意为更短的交付时间支付显著溢价。当前,交付速度甚至已成为比绝对成本还要更关键的竞争要素,直接决定了项目能否在算力竞赛中抢占先机。
3)经济性(长期运营核心):虽然短期看重交付,但长期运营的核心仍在于全生命周期度电成本(LCOE, 综合了初始投资、燃料成本、运维费用、利用率和设备寿命), 而度电成本最低的方案最具备长期吸引力。
4)ESG 属性:四大云厂商(亚马逊 AWS、微软 Azure、谷歌云、Meta)主导了北美近半的新建数据中心市场,它们均已公开承诺实现 100% 可再生能源运营,且越来越倾向于 “证电合一” 的物理绿电直供(即物理消耗的电力与绿色属性来源一致),而非单纯购买绿证。
但目前,在性能、交付和成本的硬约束下,ESG 在决策中常被 “货币化”。当前 PJM 区域绿证价格约为 10-20 美元/兆瓦时,用户可能会选择 “购买绿证 + 非绿电” 的组合,将 ESG 问题直接转化为一个经济性增量成本。但长期看,随着监管趋严和品牌压力,对物理绿电的偏好只会增强。
而就地发电的方式主要包括:① 燃气轮机;② 燃料电池;③ 往复式发动机;④ 光伏;⑤ 地热能;⑥ SMRs (小型模块化反应堆) 等,基于上述原则,海豚君对主流就地发电技术路径进行筛选:
1)新能源(风光)被排除在主电源之外:虽然其 LCOE(40-50 美元/MWh)和绿色属性最优,但出力具有间歇性和波动性,无法满足 7x24 小时稳定供电的刚性要求,因此在离网主电源选择中被排除。
在当前 “风光 + 长时储能” 性价比仍严重不足的背景下,只能作为基荷电源的补充,无法作为离网主电源。
2)核电/SMR/水电交付周期过长:传统核电、小型模块化反应堆(SMR)及水电的建设周期长达 5-15 年,虽然科技巨头纷纷重金押注 SMR(如 Oklo 目标 2028 年投产),但现阶段多为远期风险投资布局,建设节奏与 AIDC 2-3 年的扩张期严重错配,短期内缺乏实质性渗透逻辑。
但美伊冲突导致的全球传统能源风险持续下,全球核电、SMR 的远期价值可能得到再次重估。
3)经济性中等且交付时间合理的主流选项:
在当前技术与供应链生态下,具备大规模可行性的方案其 LCOE 普遍集中在 70-100 美元/MWh 区间:
重型燃气轮机(联合循环): LCOE 最低(约 70 美元/MWh),技术最成熟、热效率极高,是理论上的最优解。但痛点在于供应链极度紧张,主要厂商(GEV、西门子、三菱)重型燃机交付排期已延宕至 2028 年-2030 年。
SOFC(天然气燃料电池): LCOE 约 90 美元/MWh。优势在于部署极快(最快 90 天内点亮)、转换效率高、碳排放低;劣势在于初始投资较高(ITC 补贴后约 3.5 美元/W)及处于商业化初期。
航改型燃气轮机: LCOE 约 91 美元/MWh。部署相对较快(1.5-2.5 年),启停灵活,是兼顾效率与时间的折中方案,但单位造价高(~3 美元/W)。
燃气内燃机(往复式发动机): LCOE 偏高(约 90-120+ 美元/MWh),循环效率相对较低。但其 CAPEX 最低(约 1.4 美元/W)且部署也相对较快(1-2 年),对负载波动的跟随性极好(5-10 分钟即可达到满负荷状态)。
综合供电稳定性、交付速度、全生命周期成本三大维度,海豚君认为燃气轮机、燃气内燃机、SOFC 将成为数据中心自建电源的三大主力形式,并在不同场景下形成互补:
1)燃气内燃机:凭借最低的初始投资(CAPEX 1.4 美元/W)和较快的部署能力,将承接大量因重型燃机产能不足而外溢的 “抢时间” 需求,在中小型项目、调峰及分布式场景中占据主导。
2)燃气轮机(联合循环):随着未来几年燃气轮机产能的逐步释放,其低 LCOE 和高效率的规模效应将不可替代,势必在大型 AIDC 基荷项目中重获绝对优势。
3)SOFC(燃料电池): 随着规模化量产带来的 CAPEX 快速下降,其 “极速部署 + 高效低碳” 的复合优势将大幅凸显,成为对环保、场地和部署速度有极致要求区域的首选。
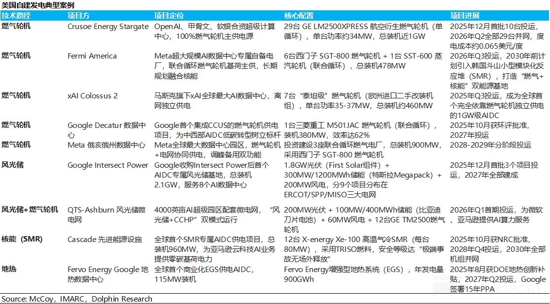
在当前北美电力结构性短缺的背景下,海豚君预计三者将长期并存,形成 “燃机基荷、内燃机调峰/分布式、SOFC 快速部署” 的多元化供电矩阵。亚马逊、谷歌等巨头将燃气轮机作为核心主电源的案例,印证了其作为 “当前 AIDC 发电最优解” 的地位,而燃气内燃机与 SOFC 则是不可或缺的有效补充。
3. 电源端有效解法下对应的投资机会哪些?
1). 燃气轮机:AIDC 发电最优解,但产能吃紧
a. 除交付与经济性优势外,燃气轮机成为 AIDC 发电 “最优解” 的核心在于其完美契合了智算中心的需求:
① 性能适配(基荷极稳、调峰极灵):
稳定: 联合循环机组可用率超 95%,故障停机率显著低于传统火电,可提供不受天气干扰的 7×24 小时高质量基荷,保障 AI 训练不中断。
灵活: 具备 “快速启停与爬坡” 能力(重型燃机 30 分钟/航改型仅需 10 分钟即可满负荷),使其能有效平抑风电、光伏等新能源的间歇性出力,并可与储能系统协同,共同应对 AI 负载的分钟级波动。
② 空间适配(极致功率密度):
燃气轮机单机功率大(5-500MW),且布局极其紧凑。相比占地庞大的风光阵列或臃肿的柴发机组,燃机能以极小的占地面积提供 GW 级电力(尤其航改型,完美契合 AIDC 园区 “寸土寸金” 的选址限制。
b. 什么是燃气轮机?
燃气轮机主要通过燃烧天然气产生高温高压气体,推动透平(即叶轮)高速旋转做功,进而驱动发电机发电,完整实现了 “化学能→热能→机械能→电能” 的能量转化闭环。
其底层的物理过程包含 “吸气压缩、燃烧加热、膨胀做功、排气放热” 四个连续阶段;在硬件结构上,主要由 “压气机、燃烧室和透平” 三大核心部件构成。
而根据对做功后 “高温尾气” 的处理方式不同,燃气轮机发电主要分为两种主流模式,以匹配不同的用电场景:
① 简单循环(Simple Cycle):极速启动,主打灵活调峰
运行机制:采用单一发电流程。空气被压缩后与燃料混合燃烧,直接驱动透平发电,做功后的高温尾气则直接排入大气;
由于未对尾气进行热量回收,其发电转换效率相对较低(约 35%-40%)。但得益于系统结构精简,它具备占地面积小、启动响应极快的核心优势。在 AIDC 场景中,非常适合用作快速落地的过渡电源,或用于精准应对 AI 算力瞬间爆发时的突发调峰需求。
② 联合循环:梯级利用,主打高效基荷
运行机制:在简单循环的基础上,后端增加了 “余热锅炉 HRSG” 和 “蒸汽轮机”。将初次发电后排出的高温废气(约 500-600℃)收集起来加热水,产生高压蒸汽驱动第二台汽轮机再次发电。
通过 “燃机 + 汽机” 的两级接力,实现了能源的深度梯级利用,在不增加燃料的情况下,将整体发电效率大幅提升至 60% 以上。这是目前最高效的天然气发电模式,是大规模基荷发电的理想选择。
燃气轮机下游应用广泛,主要覆盖发电、工业驱动及舰船动力三大核心领域。其中,发电是绝对主导,贡献了约 64% 的市场需求。
而照功率、技术路线和应用场景,行业通常将其划分为以下三大阵营:
① 重型燃气轮机(功率 >100MW):大型基荷与电网的 “基石”
优势在于具备极致的规模经济性与超高的联合循环效率(最高可达 64% 以上),能实现最低的度电成本(LCOE)。
应用场景方面,绝对主导大型并网发电市场,是城市电网、大型联合循环电站的基荷电源,因效率更高与经济性更强也是超大规模数据中心 (Hyperscale) 的首选。
② 中型/工业型燃气轮机(功率 50-100MW):灵活供电与工业驱动
其优势在于平衡了功率输出、发电效率与运行灵活性,涵盖传统工业型燃机及部分大功率航改机。
应用场景上,广泛应用于区域热电联产(CHP)、大型工业自备电厂、油气田发电及管网增压。
但鉴于重型燃机交付周期极长,在当前算力爆发期,部分超大型数据中心开始采用 “多台中型燃机并联” 的方案作为过渡,以实现规模与时间的平衡(代表机型:西门子 SGT-800、GE LM 系列等)。
③ 轻型/航改型燃机(<50MW):分布式部署与极速响应
由航空发动机衍生而来,具备极致的模块化设计、秒级启停能力,以及极短的建设交付周期(可压缩至 12-18 个月)。
传统基本盘在于海上钻井平台、偏远小型电站及机械驱动。但当前核心的增长引擎在 AIDC 的微电网和分布式供电。凭借快速建站、灵活扩容与极高可靠性,轻型航改机已成为科技巨头在面临 “电网供电瓶颈” 时,实现 “电力先行” 的首选战略性解决方案。
AIDC 引爆燃机新一轮上行周期
装机规模加速跃升:过去五年(2019-2024),全球燃气轮机新增规模从 40GW 稳步增长至 58.4GW,复合年增长率(CAGR)维持在稳健的 8%。但受下游算力激增催化,预计 2025 年全球新增规模将飙升至 70.84GW,同比增速高达 21%,行业景气度正陡峭向上。
AI 复刻互联网周期: 2025 年全球新增装机正快速逼近上一轮周期的历史最高点。回顾 2001 年,燃机的大繁荣正是由 “互联网爆发” 带来的电力需求激增所驱动(后因气价上涨及建设过热回落)。
而如今历史重演,AIDC 建设加速催生的海量电力需求,正完美接棒互联网红利,全面开启燃机行业的新一轮超级周期。
竞争格局:长期呈现三足鼎立格局
当前,全球重型燃气轮机市场呈现出极其稳固的寡头垄断格局。2024 年,GE Vernova (GEV)、西门子能源与三菱重工三大主机厂合计揽获全球约 85% 的订单份额,在重型燃机领域的市占率更是高达约 90%。
这种 “三足鼎立” 的局面之所以能长期维持,根源在于该市场是典型的 “高技术、高资本、高生态门槛” 行业,也因此燃气轮机被称为 “装备制造业皇冠上的明珠”:
① 技术壁垒:极限工况下的系统集成巅峰
燃气轮机被誉为 “制造业皇冠上的明珠”,其核心是在超过 1400℃(高于镍基合金熔点)、高压、高转速的极端环境下,确保数万小时可靠运行。这要求:
材料与工艺的极限:涡轮叶片需承受自重上万倍的离心力,依赖单晶高温合金、精密铸造、复杂气冷通道及热障涂层等数十年积累的 Know-how。全球仅 PCC、Howmet 等极少数企业能批量生产。
跨学科的系统工程:整机设计涉及气动、热力、结构、控制的深度耦合,研发周期长达 10-15 年,耗资数十亿美元。
数据驱动的控制护城河:燃烧室的毫秒级精准控制算法,建立在巨头几十年运行数据构成的独特资产之上。
② 资本与规模壁垒:高沉没成本与规模经济的双重门槛
较高的资本开支门槛:建立从材料熔炼、精密铸造到整机测试的全链条产能,需要百亿级人民币的固定资产投资;同时,数十亿美元的前期研发投入仅仅是入局的 “门票”。
规模效应鸿沟: 现有巨头通过全球销量已摊薄成本。新玩家若份额不足,无法覆盖固定成本,陷入 “不规模 - 不盈利 - 难扩张” 的负循环。
③ 供应链与认证壁垒:长周期构建的信任体系
核心供应链高度集中且扩产缓慢:关键原材料(如铼、铪)及部件(叶片、盘件)供应集中。涡轮叶片全球产能约 70% 由 PCC 和 Howmet 控制,且其扩产谨慎,成为产业链关键瓶颈。
漫长且严苛的验证周期:燃机是电站 “心脏”,单价以亿元计。电力公司对新供应商需进行长达数万小时的实地运行考核,认证周期以年计,试错成本极高。
④ 生态与服务壁垒:后市场锁定与超高的转换成本
“整机销售 + 长期服务” 的商业模式:主机销售仅是开始,长达 20-30 年的维护、备件、升级服务(LTSA)才是持续利润来源。巨头通过长期服务协议提前锁定客户未来价值。
极高的转换成本:电站运营商更换主机厂,面临技术风险、系统重构、人员再培训等巨额隐性成本,被深度绑定在现有生态中。
在当前全球燃气轮机行业高景气周期中,海外三大龙头 GEV、西门子能源、三菱重工的经营数据呈现出三个高度一致的共同特征,共同印证了行业从 “需求爆发到供给瓶颈” 的全链条景气逻辑:
a. 新签订单爆发式增长,订单出货比(Book-to-Bill)高企
订单出货比(Book-to-Bill Ratio)= 新签订单金额 / 当期确认收入金额。该比值持续大于 1,是需求强劲、行业处于扩张期的核心指标。
自 2024 年起,三大巨头新签订单量均创下多年乃至历史新高。2025 财年,西门子能源、GEV、三菱重工的订单出货比普遍已升至 2 左右,三菱已经达到 3 年,在手订单持续快速累积。
b. 订单能见度极长,在手订单覆盖年限(Backlog Coverage)持续攀升
在手订单覆盖年限 = 期末在手订单总额 / 年均收入,直接反映了未来收入的确定性和产能的紧张程度。
由于新签订单远超交付能力,三大巨头的积压订单(Backlog)规模屡创新高。截至 2025 年末/2026 年初,其在手订单覆盖年限均已延长至 4.5 年至 5 年以上,订单都已排产排至 2029-2030 年,为未来 4-5 年的业绩提供了极高确定性。
c. 扩产计划激进,但产能瓶颈依然严峻
为应对爆发的需求,三巨头均公布了激进的扩产计划(如 GEV 计划至 2028 年产能提升至 24GW,西门子目标 30GW+,三菱计划两年内翻倍)。
然而,即便算上这些扩产产能,三巨头到 2028 年的产能也已被现有订单基本排满。扩产的实际节奏严重受制于上游核心零部件(特别是涡轮叶片)的产能瓶颈。
由于全球叶片及精密铸造供应商(如PCC、Howmet)呈现高度集中的双寡头格局,且其产能扩张周期漫长、意愿谨慎,主机厂的扩产目标能否如期落地面临巨大挑战,这进一步加剧了全行业的供给紧张局面。
当重型燃机 “一机难求” 成为算力狂奔的卡脖子难题,巨头们又将如何破局?下篇中,海豚君将继续深挖燃机产能极度紧缺下的替代方案,敬请期待!
<此处结束>
本文版权归属原作者/机构所有。
当前内容仅代表作者观点,与本平台立场无关。内容仅供投资者参考,亦不构成任何投资建议。如对本平台提供的内容服务有任何疑问或建议,请联系我们。

