
深耕智慧煤矿,工业软件垂直领域龙头 “精而美”

龙软科技--深耕智慧煤矿,工业软件垂直领域龙头“精而美”

公司简介
北京龙软科技股份有限公司(下称“龙软科技”)成立于 2006 年,定位于 “煤矿 + 科技” 赛道,覆盖煤矿软件全链条。通过自主研发的GIS 地理信息系统为煤矿工业的安全生产、智能开采提供工业应用软件及全业务流程信息化整体解决方案;为政府应急和安全监管部门、科研院所、工业园区提供现代信息技术与安全生产深度融合的智慧应急、智慧安监整体解决方案。

聚焦煤炭行业头部客户,影响力辐射全国。在中国煤炭企业的50 强中,有 44 家使用龙软科技的产品和服务。从中央到地方,龙软科技的业务延伸至全国19 个省份的不同企业,如国家能源集团、中煤能源集团、中国石油、中国电投等;地方企业重点聚集在河南、山西、陕西等煤矿资源丰富的地区,为龙软科技构筑强有力的品牌影响力。

公司业务
公司核心平台“LongRuanGIS” 应用范围广,覆盖桌面、Web、移动、云等场景。LongRuanGIS 采用完全面向服务的架构体系开发的一套具有完全自主知识产权的完整 GIS 平台产品,涵盖桌面、Web、移动、云等主流应用场景,具有地图绘制、地质建模、空间数据管理、空间分析、空间信息集成、发布与共享的能力,可以无缝支持二三维一体化的空间数据集成和管理,支持基于版本控制的客户端分布式协同工作模式,同时可配置的一张图服务器门户、弹性部署和应用的云端接入、原生支持的移动平台 App、开放的应用服务框架及数据接入模式,为构建新一代 GIS 应用提供了更强大的支持。

[[@pay@]] 公司打造智能矿山工业软件,不断完善优化业务能力。智能矿山工业软件在公司业务层面集中体现为公司基于LongRuanGIS“一张图” 的安全生产智能管控平台产品及其他面向矿山安全生产各业务流程需求所提供解决方案中涉及的其他各类专业软件或服务,主要包括智能管控系列、智能地质保障系列、智能采掘和通风系列、工业物联网应用系列。

推出智慧安监智慧应急软件,为煤矿安全保驾护航。公司为解决煤矿安全问题,针对行业痛点,打造智慧安监智慧应急软件,主要包含煤矿综合风险动态分析评估系统、煤矿复合灾害监测预警系统、智慧煤炭云服务平台、安全双重预防管理系统、矿山智能化应急救援综合指挥与逃生系统。该软件基于对矿山的数据监测,实现煤矿的风险评估、灾害预警与安全管理的工作。

公司展望
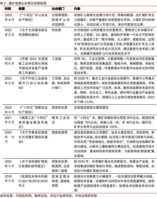
政策大力推进,助力煤矿智慧化发展。近些年,智能煤矿相关文件逐步完善,为煤矿智慧化的发展提供指导性方针,促进行业的智慧化、安全化、高效化的发展,煤矿智慧化发展被提上日程。2020 年,国家八部门联合印发《关于加快煤矿智能化发展的指导意见》,明确了煤矿智能化发展的目标、主要任务和保障措施,对采煤、掘进、运输、通风、供电、选煤等环节的智能化发展具有重要的指导意义,政策中明确将主要目标分为 3 个阶段:
1) 到2021 年,建成多种类型、不同模式的智能化示范煤矿,初步形成煤矿开拓设计、地质保障、生产、安全等主要环节的信息化传输、自动化运行技术体系,基本实现掘进工作面减人提效、综采工作面内少人或无人操作、井下和露天煤矿固定岗位的无人值守与远程监控;
2) 到2025 年,大型煤矿和灾害严重煤矿基本实现智能化,形成煤矿智能化建设技术规范与标准体系,实现开拓设计、地质保障、采掘(剥)、运输、通风、洗选物流等系统的智能化决策和自动化协同运行,井下重点岗位机器人作业,露天煤矿实现智能连续作业和无人化运输;
3) 到2035 年,各类煤矿基本实现智能化,构建多产业链、多系统集成的煤矿智能化系统,建成智能感知、智能决策、自动执行的煤矿智能化体系。

智慧化采掘工作面高速增长,推动煤矿机械化程度不断提升。受益于宏观政策的支持、行业技术的发展,煤矿智慧化采掘工作面增长保持高速增长。根据国家矿山安监局和中国煤炭报数据,全国煤矿智能化采掘工作面由2015 年的 3 个增长至 2022 年的 1019 个,7 年 CAGR 达 129.92%。相较于 2021 年 4500 处煤矿存量,煤矿智慧化采掘渗透率相对较低,发展程度依旧处于起步阶段。随着产业政策的不断推动、矿山信息化进程有望加速发展。此外,随着智能化、信息化、智慧化煤矿的建设,中国煤矿机械化程度料将不断提升,华经产业研究院预计至2025 年,采煤机械化水平将达到 90%,掘进机械化水平将达到 75%。

智慧矿山竞争相对充分,行业快速发展为产业链多方面带来机会。行业内企业数量众多,但普遍规模较小,具备自主研发能力并能提供完整解决方案的企业交少。在智慧矿山核心环节采煤、掘进领域,梅安森通过搭建物联网软件平台,提供多维度的安全监控系统,在安全监控等领域具有较强的品牌优势,并能够提供矿山智慧化的整体解决方案。在勘探设计领域,龙软科技以LongRuanGIS 为核心构建了智能矿山平台软件;采煤、掘进环节,北路智控提供通信、监控、集控等产品;矿石运输环节,以踏歌智行、易控智驾、慧拓智能为代表的一级市场公司在露天矿无人驾驶运输领域为主要参与方。

综上所述,国内智慧煤矿建设在实际需求和政策鼓励的双重推动下有望保持增长,龙软科技作为领先的智能矿山工业软件企业,将在行业发展中持续受益。预计公司2023/2024/2025 年 EPS 为 1.57/2.18/2.75 元,当前股价对应 PE 为 31/22/18 倍。在综合考虑业务情况以及市值等方面,选取北路智控、梅安森、超图软件作为可比公司,其中梅安森估值为 Wind 一致预期,超图软件、北路智控估值为中信证券研究部预测,可比公司 2023 年平均 PE 估值为 37 倍,给予龙软科技2023 年 37 倍 PE,对应目标价 58 元;可比公司 2023 年平均 PS 估值为 7 倍,考虑龙软科技以软件为主的经营情况在业务扩张的背景下具备更强的边际成本递减优势,给予龙软科技2023 年 10 倍 PS,对应目标价 66 元;综合考虑龙软科技的市值体量、业绩增速和盈利水平,给予目标价58 元,首次覆盖,给予 “买入” 评级。
报告来自:
中信证券——深耕智慧煤矿,工业软件垂直领域龙头“精而美”
风险提示:本文中提及的相关个股基于公开数据和智能算法生成。是自动采集最新动态、大新闻,并且自动根据上市公司的经营情况自动匹配,只做列表跟查询之用,仅供参考。投资者应独立决策并承担投资风险。
本文版权归属原作者/机构所有。
当前内容仅代表作者观点,与本平台立场无关。内容仅供投资者参考,亦不构成任何投资建议。如对本平台提供的内容服务有任何疑问或建议,请联系我们。

