北向资讯
2023.06.04 07:43

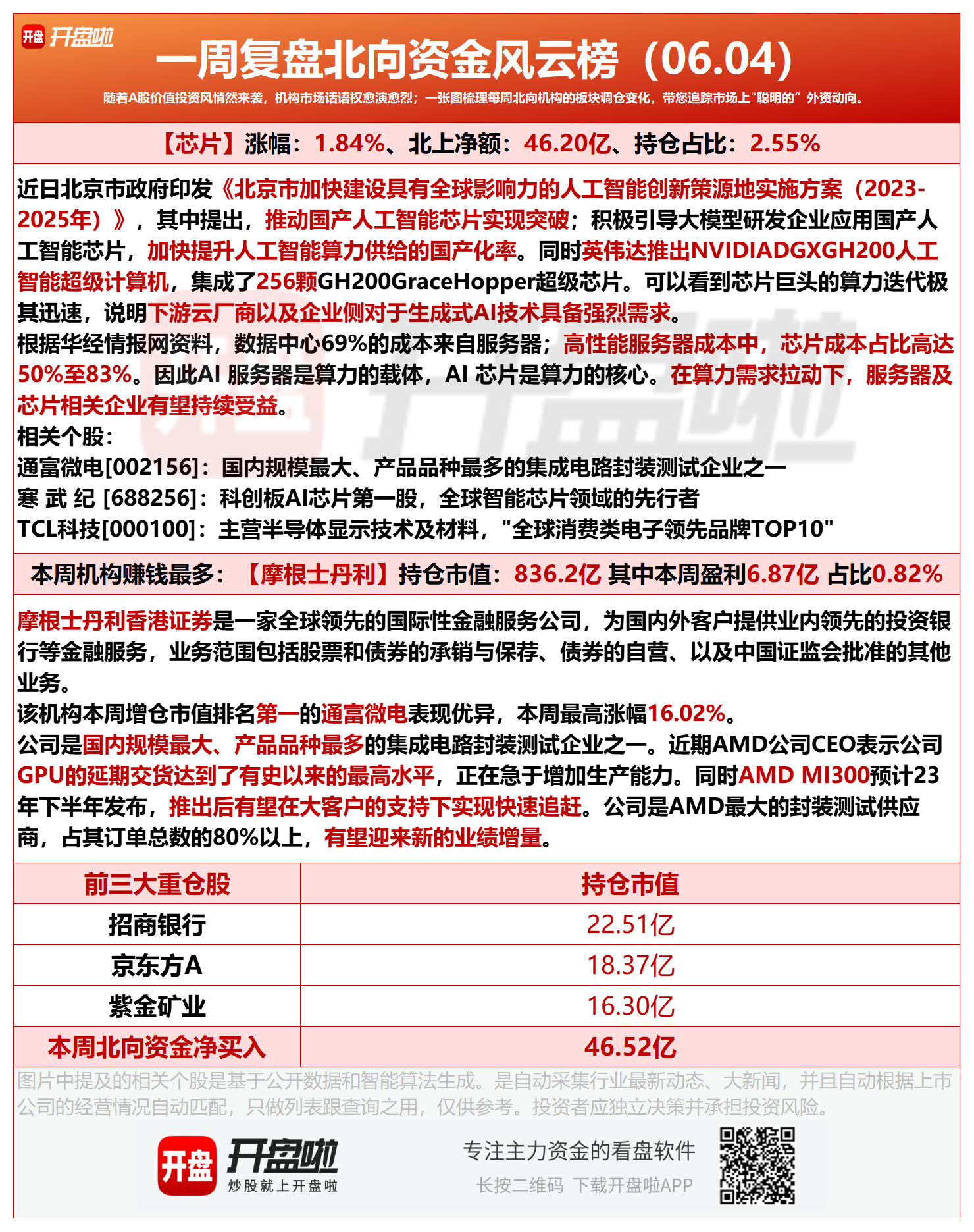
06 月 04 日北向资金风云榜

一图梳理每周北向机构的板块调仓变化:

本文版权归属原作者/机构所有。

当前内容仅代表作者观点,与本平台立场无关。内容仅供投资者参考,亦不构成任何投资建议。如对本平台提供的内容服务有任何疑问或建议,请联系我们。