
觀點:發改委發佈會解讀,增量政策幾何?

此次發改委發佈會主要通報之前的政策部署,並未推出新增量政策。會議強調今年投資項目已開工,政府投資接近 6 萬億,主要集中在五個方向。儘管未見大規模刺激,但可能會增發債券以平衡財政,預計增發不超過 3 萬億。會議旨在推動經濟向上發展,回應市場對政策的期待。
文|周君芝、王澤選 CSC 研究 宏觀團隊
核心觀點
快漲之後市場期待一輪政策再接力。此次會議未能滿足如此期待,因為此次會議以通報之前部署的一攬子政策為主,並未安排新增量政策。
就市場關注的政府投資及財政政策,會議仍回應了若干細節。
1、今年投資項目已開工,只是開工率不同。
2、擴大有效投資錨準五個方向,其中有一處明確的增量信息,提前下達兩個 “1000 億”。
此次會議部署一攬子政策,並不含大規模刺激。這也意味着,期待一輪地方投資為主導,類似於四萬億或 2016 年 PPP 驅動的地方大基建,或許並非本輪財政主線。
但需注意,財政大刺激和財政平衡是兩個概念。
為平衡收支,年內或仍有增發債券可能。若增發 3 萬億以內債券,則意味着平衡意義更大。換言之,3 萬億或許是一個比較好的財政觀察錨。
事件&簡評
2024 年 10 月 8 日,國新辦舉行新聞發佈會介紹 “系統落實一攬子增量政策紮實推動經濟向上結構向優、發展態勢持續向好” 有關情況。
一、這是一次通報和介紹會議,並非推出新政策的會議
今天的發佈會的主題是 “介紹系統落實一攬子增量政策,紮實推動經濟向上結構向優、發展態勢持續向好有關情況”,並非推出新政策。
9 月 26 日,中央政治局召開會議,部署下一步經濟工作,推出一攬子增量政策。
9 月 29 日,國務院召開常務會議,專題研究部署一攬子增量政策的具體落實工作。
緊接着是此次發佈會,重在通報和介紹前兩次會議黨中央、國務院的決策部署。
此次會議介紹的系統政策,主要包括五個方面:加大宏觀政策逆週期調節、擴大國內有效需求、加大助企幫扶力度、推動房地產市場止跌回穩、提振資本市場。
二、這次會議的看點是一些政策細節,間接回應了市場困惑
今年投資已經在落實,項目開工已經在途中。
近 6 萬億的政府投資絕大部分已經落實到具體項目,目前正在加快形成實物工作量,其中 7000 億的中央預算內投資項目開工率 58%。
1 萬億的超長期特別國債裏 7000 億用於 “兩重” 建設,全部下達到項目,開工率 50%。
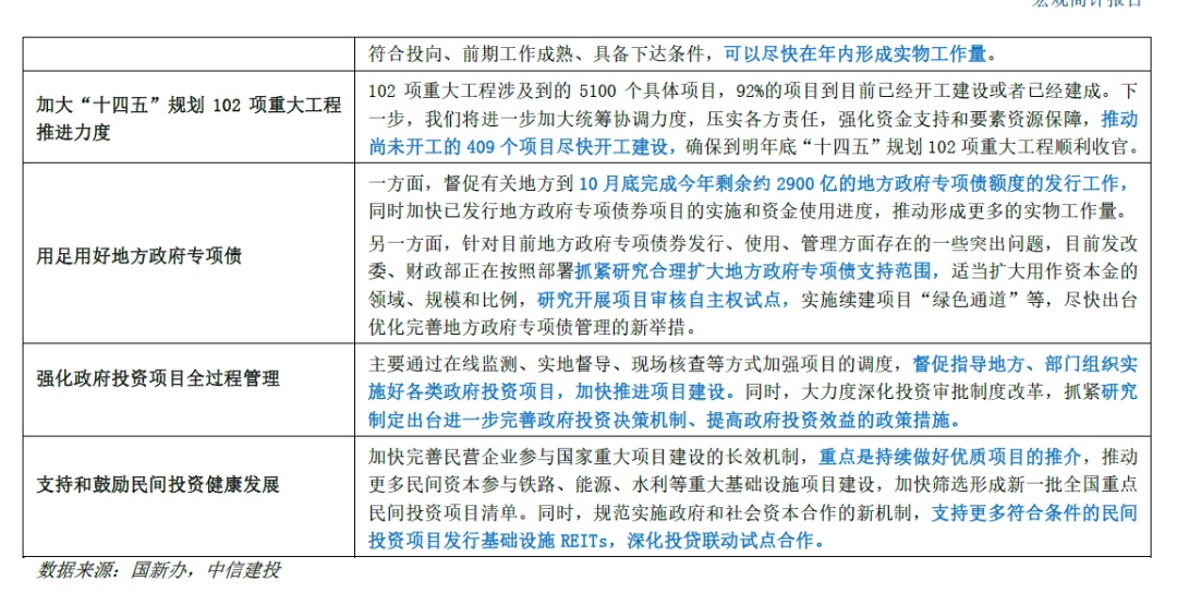
用於項目建設的 3.12 萬億的地方政府專項債已經發行 2.83 萬億,開工率 85%。
去年四季度增發 1 萬億國債項目已全部開工,已完成投資 7700 億。
向民間資本推介重大項目,吸引民間資本參與項目 441 個、總投資 3448 億。
下一步擴大有效投資,增量信息有三點。
提前下達 2025 年部分 “兩重” 建設項目的清單和中央預算內投資計劃、加大 “十四五” 規劃 102 項重大工程的推進力度。
“提前下達 1000 億元 ‘兩重’ 建設項目清單和 1000 億元中央預算內投資計劃”,成熟的可以儘快在年內形成實物工作量,是增量政策的細節信息。
推進 102 項重大工程、用好專項債等是存量政策繼續推進。
部分將到期的階段性税費支持等財税政策或延期。
提出今年底要到期的部分税費支持、失業保險援企穩崗、技能提升補貼等政策在評估後將盡快明確延續實施的期限。
三、一攬子增量政策並不含傳統的大規模財政刺激
從此次發佈會的通報和詳細介紹來看,此前黨中央、國務院相關會議決策部署的五個方面的一攬子增量政策,並不含大規模財政刺激政策。
期待一輪地方投資為主導,類似於四萬億或 2016 年 PPP 驅動的地方大基建,或許並非本輪財政的主線。
財政大刺激和財政平衡是兩個概念,為了平衡土地出讓下滑,年內或仍有增發債券可能。
一是此次會議提到的提前下達兩個 1000 億、可以儘快在年內形成實物工作量,或需要發債來進行支持;
二是提到加大相關政策(消費品以舊換新)推進實施力度,推動商品消費持續增加,促消費仍有想象空間;
三是提到要加力支持地方開展債務置換,化解債務風險,或也需發債配合;
四是提到要保證必要的財政支出,今年財政收入不及預期的情況下,或也需要發債來補足缺口。
四、財政力度的評估錨是什麼?
回顧歷史,當最終財政收入偏離預算時,往往採用的方式是壓降實際支出,2022 和 2023 年均如此。
根據 1-8 月財政數據簡單外推測算,今年要完成年初的預算支出,兩本賬收入缺口合計有 2.8 萬億。按照歷史經驗,今年可以不做債券補發,壓降支出可同樣完成收支平衡。
但考慮到政治局會議之後,政策強調經濟平穩,確保必要財政支出。所以年內有可能以增發國債形式平衡收支。若增發債券規模在 3 萬億以內,我們理解這並不帶來新增財政支出,只是兑現年初預算給定的財政支出。所以 3 萬億可以是未來我們評估財政是否有增量支出的一個觀察錨。
風險提示
消費復甦的持續性仍存不確定性。今年以來,居民消費開始回暖,但恢復水平有限,未來延續低位震盪,還是能繼續向常態化增速靠攏,仍需密切跟蹤。消費如持續乏力,則經濟回升動力受限。
地產行業能否繼續改善仍存不確定性。本輪地產下行週期已經持續較長時間,當前出現短暫回暖趨勢,但多類指標仍是負增長,未來能否保持回暖態勢,仍需觀察。
歐美緊縮貨幣政策的影響或超預期,拖累全球經濟增長和資產價格表現。
地緣政治衝突仍存不確定性,擾動全球經濟增長前景和市場風險偏好。
證券研究報告名稱:《增量政策幾何?——發改委發佈會解讀》
對外發布時間:2024 年 10 月 8 日

