
List of listed companies related to stablecoins

Overview
1. Definition of Stablecoin
2. Evolution of Stablecoin
3. Key Points of the Full Text of the U.S. Stablecoin Act and the Hong Kong Stablecoin Act
4. Impact of the U.S. Stablecoin Act and the Hong Kong Stablecoin Act on the Global Financial System
5. Main Uses of Stablecoins
6. Listed Companies Related to Stablecoins (A-shares, Hong Kong stocks, U.S. stocks)
7. RWA
Note: The full text is long, and the estimated reading time is half an hour. If you are only interested in individual stocks, you can choose to directly learn about "Listed Companies Related to Stablecoins (A-shares, Hong Kong stocks, U.S. stocks)". The appendix at the end of the text contains charts of related listed companies.
—————————————
Main Text
1. Definition of Stablecoin
Stablecoin is a type of cryptocurrency based on blockchain technology, designed to maintain its value relatively stable by pegging to specific assets (such as fiat currency, gold, or other assets) or through algorithmic mechanisms, to reduce the severe price volatility common in the cryptocurrency market. The main functions of stablecoins include serving as a medium of exchange, a store of value, and a bridge for cross-border payments and financial applications. The main types of stablecoins include:
1. **Fiat-backed**: Such as USDT, USDC, backed 1:1 by fiat currencies like the U.S. dollar, with reserve assets typically being cash or highly liquid assets.
2. **Crypto-backed**: Collateralized by other cryptocurrencies (such as ETH), with value maintained through over-collateralization.
3. **Algorithmic Stablecoins**: Use algorithms to dynamically adjust supply to stabilize prices, such as the early UST (now collapsed).
2. Evolution of Stablecoin
1. Early Exploration (2014-2017)
- In 2014, Tether issued USDT, becoming the first widely used fiat-backed stablecoin, pegged to the U.S. dollar.
- During this period, stablecoins were mainly used as a hedging asset for cryptocurrency trading pairs, with a small market size.
2. Rapid Expansion (2018-2022)
- Stablecoins like USDC and DAI were launched, expanding application scenarios to decentralized finance (DeFi) and cross-border payments.
- In 2020, the total market value of stablecoins exceeded $20 billion, with USDT dominating.
- In 2021, the stablecoin market size surged to about $150 billion, but the collapse of UST exposed the risks of algorithmic stablecoins.
- Regulatory agencies in various countries began to strengthen scrutiny of stablecoins, focusing on reserve transparency and financial stability.
4. Gradual Regulation (2023-2025)
- By 2025, the global stablecoin market size is about $250 billion, with dollar stablecoins (such as USDT, USDC) dominating.
- Hong Kong and the United States successively introduced stablecoin regulatory bills, marking the entry of stablecoins into a compliant development stage.
- Application scenarios further expanded to supply chain finance, cross-border payments, and tokenization of real-world assets (RWA).
3. Key Points of the U.S. Stablecoin Act and the Hong Kong Stablecoin Act
1. Key Points of the U.S. "GENIUS Act" (S. 394)
- Objective: To provide a federal regulatory framework for dollar-pegged payment stablecoins, promote financial innovation, and maintain the global dominance of the dollar.
- Regulatory Requirements:
Stablecoin issuers must register with the Federal Reserve System or other regulatory agencies and obtain a license.
Stablecoins must be backed 1:1 by high-quality, low-risk assets (such as U.S. Treasury bills, bank deposits, or cash), with regular disclosure of reserve transparency.
Issuers must comply with strict anti-money laundering (AML) and know your customer (KYC) regulations.
Ensure the safety of user funds and establish a priority mechanism for bankruptcy liquidation.
Prohibit unlicensed overseas stablecoins from circulating in the U.S., and the Treasury Department can establish a "non-compliant stablecoin list."
Timeline: Submitted on February 4, 2025, procedural motion passed on May 20, with final vote expected in early June.
2. Key Points of the Hong Kong "Stablecoin Ordinance Draft"
Establish a licensing system for fiat-backed stablecoins (mainly pegged to the Hong Kong dollar), improve the virtual asset regulatory framework, promote financial innovation, and maintain Hong Kong's financial stability.
Issuers must apply for a license from the Hong Kong Monetary Authority (HKMA), limited to companies or entities registered in Hong Kong.
Stablecoins must be 100% backed by highly liquid assets (such as cash or short-term bonds) and undergo regular audits.
Unlicensed issuance or claims of Hong Kong dollar-pegged stablecoins are prohibited in Hong Kong.
Prevent money laundering and terrorist financing risks, ensure consumer protection and financial system stability.
Timeline: Passed the third reading in the Legislative Council on May 21, 2025, effective on May 30, with institutions expected to apply for licenses by the end of the year. Hong Kong has launched stablecoin sandbox testing, focusing on cross-border payments and supply chain finance applications.
4. Impact of the U.S. Stablecoin Act and the Hong Kong Stablecoin Act on the Global Financial System
1. Promoting the Standardization of Stablecoins
- The passage of the two acts marks the transition of stablecoins from "wild growth" to a compliant stage, enhancing market transparency and investor confidence.
- Strict reserve and licensing requirements will reduce risks similar to the UST collapse, enhancing the stability of stablecoins.
2. Strengthening the Status of the Dollar and the Hong Kong Dollar
- The U.S. "GENIUS Act" promotes dollar stablecoins (such as USDT, USDC) as an extension of the dollar on the blockchain, consolidating the dollar's status as a global reserve currency.
- The Hong Kong act supports the development of Hong Kong dollar stablecoins, enhancing Hong Kong's competitiveness as an international financial center, while indirectly promoting the internationalization of the RMB.
3. Driving Global Regulatory Competition and Cooperation
- The regulatory frameworks of the U.S. and Hong Kong may serve as templates for other countries and regions, accelerating global coordination of stablecoin regulation.
- However, differences in the two systems (the U.S. emphasizes dollar dominance, Hong Kong focuses on local financial stability) may lead to "regulatory competition," affecting the global stablecoin market landscape.
4. Financial Innovation and Application Expansion
- The application of stablecoins in cross-border payments, supply chain finance, and RWA tokenization will accelerate, promoting the integration of traditional finance and blockchain.
- Hong Kong's sandbox testing and the U.S. federal framework provide a compliant path for institutions to enter the stablecoin market, attracting more traditional financial institutions to participate.
5. Potential Risks
- Strict regulation may increase compliance costs for issuers, potentially squeezing out small and medium-sized enterprises.
- U.S. restrictions on non-compliant stablecoins may trigger international trade frictions, affecting the global circulation of crypto assets.
6. Challenges for Emerging Markets
- The dominance of dollar stablecoins may weaken the monetary sovereignty of other countries, especially in developing countries that rely on dollar transactions.
- Hong Kong's Hong Kong dollar stablecoins may provide an experimental field for RMB internationalization, but in the short term, it is difficult to challenge the global share of dollar stablecoins.
—————
Summary: Stablecoins and other cryptocurrencies may become new mainstream currencies in the future, disrupting traditional currency payment and settlement systems and changing the existing status of sovereign currencies. They may also bring about a new financial ecosystem, such as the tokenization of stocks, funds, and physical assets, 24/7 trading, and trading beyond traditional brokers and trading software. This also means that in the stablecoin industry, related listed companies may attract a wave of capital, driving stock prices to rise significantly.
—————
5. Main Uses of Stablecoins
1. Medium of Exchange
- **Use**: Due to their price stability, stablecoins are widely used in cryptocurrency exchanges for trading pairs (such as BTC/USDT), reducing price volatility risks.
- **Relation to RWA**: RWA tokenized assets (such as real estate, bonds) often use stablecoins (such as USDT, USDC) as a medium of exchange, facilitating investor transactions.
- **Example**: On exchanges like OSL or HashKey, investors use USDC to purchase tokenized real estate income rights.
2. Safe-Haven Asset
- **Use**: Stablecoins serve as "safe-haven assets" in the crypto market, used to temporarily hold funds and avoid cryptocurrency price fluctuations.
- **Relation to RWA**: RWA-backed stablecoins (such as those backed by tokenized bonds) enhance the reliability of value storage.
- **Example**: Investors hold USDT on Binance, waiting for investment opportunities in RWA projects (such as new energy income rights).
3. Cross-Border Payments and Remittances
- **Use**: Due to low cost, fast settlement, and global accessibility, stablecoins are widely used for cross-border payments, replacing traditional bank remittances.
- **Relation to RWA**: Tokenized RWA (such as trade receivables) can be paid with stablecoins, optimizing supply chain finance efficiency.
- **Example**: Hong Kong companies use USDT through HashKey to pay overseas suppliers, with settlement based on tokenized trade assets.
4. DeFi (Decentralized Finance) Applications
- **Use**: Stablecoins are the core of the DeFi ecosystem, used for lending, liquidity mining, staking, and derivatives trading. For example, USDC is used to provide liquidity in Aave or Uniswap.
- **Relation to RWA**: RWA (such as real estate income rights) can be used as collateral in DeFi protocols to generate stablecoins or earn yields.
- **Example**: On Aave, investors collateralize tokenized real estate to borrow DAI stablecoins.
5. Settlement and Clearing
- **Use**: Stablecoins enable instant settlement through blockchain, reducing the clearing time and cost of traditional finance, and are widely used in inter-institutional transactions.
- **Relation to RWA**: Transactions of tokenized RWA (such as bonds, stocks) are often settled with stablecoins, ensuring speed and transparency.
- **Example**: On the OSL platform, tokenized bond transactions are settled with USDT, with transaction records on-chain.
6. SME Financing
- **Use**: Stablecoins provide low-cost financing channels for SMEs through DeFi protocols or exchange lending.
- **Relation to RWA**: SMEs can tokenize their assets (such as receivables, equipment) into RWA and use them as collateral to obtain stablecoins.
- **Example**: In the "Malux Grapes" project of the Shanghai Data Exchange, agricultural cooperatives collateralize data assets to obtain USDC loans.
7. Inclusive Finance and Investment
- **Use**: Stablecoins lower investment thresholds, allowing ordinary users to participate in high-value asset markets.
- **Relation to RWA**: The combination of RWA (such as real estate, art) tokenization and stablecoins allows for small investments. For example, 1 USDC can purchase a portion of tokenized real estate.
- **Example**: On HashKey, investors use 10 USDC to purchase tokenized income rights of a Hong Kong property.
8. Smart Contracts and Automation
- **Use**: Stablecoins are used in smart contracts for automated payments, yield distribution, and clearing, reducing human intervention.
- **Relation to RWA**: The income from RWA projects (such as rent, data asset income) is automatically distributed to token holders through stablecoins.
- **Example**: The quarterly income of Malux Grape tokens is distributed in USDT through smart contracts to investors' wallets.
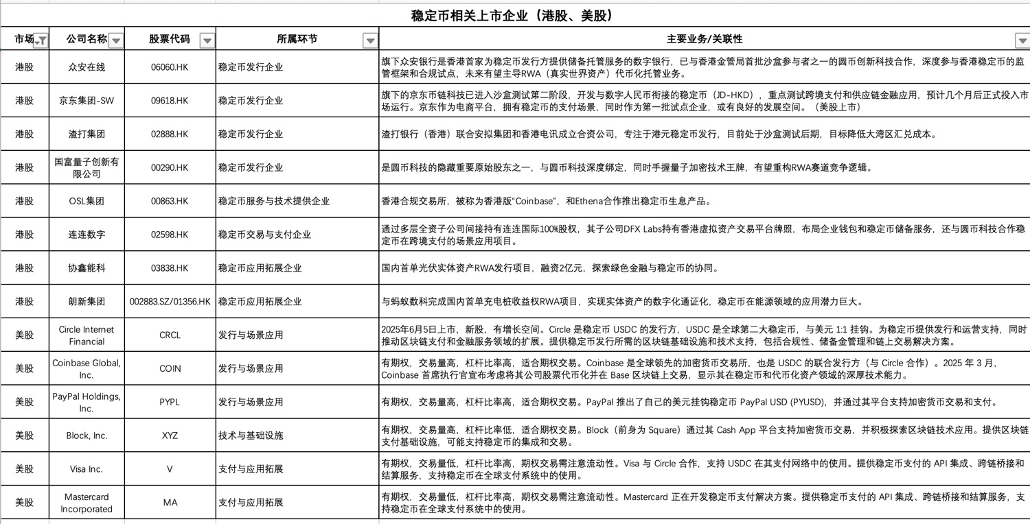
6. Listed Companies Related to Stablecoins (A-shares, Hong Kong stocks, U.S. stocks)
1. A-shares (Mainland China)
(1) Issuance and Compliance
• Sifang Jingchuang: Launched the FINNOSafe Web3.0 platform, supporting stablecoin issuance, tokenization, and custody, deeply involved in multiple CBDC projects of the Hong Kong Monetary Authority, a major service provider for the Hong Kong Monetary Authority, participating in the central bank digital currency bridge project, with technology adapted to Hong Kong and international compliance requirements, and over 20 blockchain cross-border settlement patents.
• Kelan Software: Collaborated with JD Finance to create an open platform, promoting multi-scenario applications of stablecoins, achieving integrated output of internet financial services, and cooperating with three multinational banks to develop stablecoin applications, with AI risk control models adapted to cross-border payment scenarios, deeply involved in the construction of Hong Kong's virtual banking system, with blockchain cross-border settlement processing speed reaching 100,000 TPS, industry-leading.
(2) Cross-Border Payment and Settlement
• Qingdao Kingking: Accessed the CIPS system through bank channels, providing cross-border trade settlement for JD International, SHEIN, etc., with potential connection to stablecoin cross-border settlement scenarios.
• Hailian Jinhui: Holds a cross-border payment license, participates in the central bank digital currency bridge project, and applies blockchain technology to supply chain finance.
• Huafeng Superfiber: Subsidiary Weifutong cooperates with JD Wallet to provide cross-border payment interface services for merchants, with cross-border payment technology covering the Middle East and Southeast Asia, and admission to the UAE central bank sandbox demonstrating technical strength.
(3) Blockchain Technology and Stablecoin Issuance Support
• Shenzhou Information: As the "national team" for central bank digital currency cross-border settlement, won bids for cross-border financial platforms in six provinces, with blockchain + smart contract architecture reducing transaction time from 3 days to 90 seconds.
• Hundsun Technologies: Invested in blockchain company Symbiont, providing compliant trading systems for financial institutions, with technical reserves covering the underlying architecture of stablecoins.
• Changliang Technology: Provides core system support for Hong Kong virtual banks.
(4) Digital Wallet and Security Authentication
• Hengbao Co., Ltd.: Participated in the first batch of digital RMB pilots, developed digital currency hardware security modules (HSM), supporting offline signature and key management for stablecoin wallets, and won a 150 million yuan terminal project from China Mobile.
• Feitian Technologies: Provider of smart card operating systems and digital security systems, with the "JuBiter" digital currency hardware wallet brand, adapted to multiple currencies such as Bitcoin and Ethereum.
• Digital Certification: Blockchain digital identity authentication and cryptographic technology meet stablecoin KYC/AML compliance requirements, with a subsidiary providing electronic signature services for JD Pay.
• China Electronics Network Security: Led the formulation of the "Financial Distributed Ledger Security Standard," covering the underlying encryption algorithms, digital identity authentication, and smart contract auditing technology for stablecoins.
(5) Payment Scenarios and Equipment
• Lakala: Exclusive offline payment service provider for JD, with 5 million POS machines nationwide upgraded to support "stablecoin scanning," with a weekly increase of 300% in merchant sign-ups at Shenzhen ports.
• Newland: Core supplier of JD's acquiring equipment, providing smart POS terminals and merchant management systems, deeply involved in digital RMB cross-border settlement pilots, with terminals covering global merchants, a key node for stablecoin offline circulation.
• Urovo: Hong Kong Urovo Technology Holdings subsidiary involved in stablecoin hardware development, with smart payment terminals adapted to the Hong Kong market.
• Yuyin Co., Ltd.: Smart financial equipment manufacturer, established a digital currency research center, developing software and hardware digital wallets, with a limit-up in July 2024 due to JD's promotion of stablecoins.
(6) Real Asset Tokenization (RWA)
• GCL Energy Technology: China's first photovoltaic real asset RWA issuance project, raising 200 million yuan, exploring the synergy between green finance and stablecoins.
• Longxin Group: Completed a new energy charging pile RWA financing project with Ant Chain, with a single transaction scale exceeding 100 million yuan, leading in scenario applications.
• Hope Co., Ltd.: Participated in the first RWA on-chain technology standardization project.
• Aorui De: Participated in the first RWA on-chain technology standardization project.
• Keli Yuan: Participated in the first RWA on-chain technology standardization project.
2. Hong Kong Stocks (Hong Kong)
(1) Stablecoin Issuing Companies
• ZA Online (06060.HK): Its subsidiary ZA Bank is the first digital bank in Hong Kong to provide reserve custody services for stablecoin issuers, has cooperated with Circle Innovation Technology, one of the first sandbox participants of the Hong Kong Monetary Authority, deeply involved in the regulatory framework and compliance pilot of Hong Kong stablecoins, and is expected to lead the RWA (Real World Assets) tokenization custody business in the future.$ZA ONLINE(06060.HK)
• JD Group-SW (09618.HK): Its subsidiary JD Coin Chain Technology has entered the second phase of sandbox testing, developing a stablecoin (JD-HKD) linked to the digital RMB, focusing on cross-border payment and supply chain finance applications, and is expected to be officially launched in the market in a few months. As an e-commerce platform, JD has stablecoin payment scenarios, and as one of the first pilot companies, it may have good development space. (Listed in the U.S.)$JD.com(JD.US) $JD-SW(09618.HK)
• Standard Chartered Group (02888.HK): Standard Chartered Bank (Hong Kong) has formed a joint venture with An Group and Hong Kong Telecom, focusing on the issuance of Hong Kong dollar stablecoins, currently in the late stage of sandbox testing, aiming to reduce exchange costs in the Greater Bay Area.
• Guofu Quantum Innovation Co., Ltd. (00290.HK): A hidden important original shareholder of Circle Technology, deeply bound with Circle Technology, and holding the trump card of quantum encryption technology, it is expected to reconstruct the competitive logic of the RWA track.$GOFINTECH QUANT(00290.HK)
Stablecoin Service and Technology Providers
• OSL Group (00863.HK): A compliant exchange in Hong Kong, known as the "Coinbase of Hong Kong," launched stablecoin interest products in cooperation with Ethena.$OSL GROUP(00863.HK)
(2) Stablecoin Trading and Payment Companies
• Lianlian Digital (02598.HK): Indirectly holds 100% equity of Lianlian International through multiple wholly-owned subsidiaries, with its subsidiary DFX Labs holding a Hong Kong virtual asset trading platform license, deploying enterprise wallets and stablecoin reserve services, and cooperating with Circle Technology on stablecoin cross-border payment scenario application projects.$LIANLIAN(02598.HK)
• Yika: A leading payment and technology platform in China, covering payment, merchant SaaS, marketing, and fintech services. Its overseas business is expanding, deploying in the payment field and exploring the application potential of stablecoins in cross-border payments, while accumulating payment technology to support future possible stablecoin business.$YEAHKA(09923.HK)
(3) Stablecoin Application Expansion Companies
• GCL Energy Technology (03838.HK): China's first photovoltaic real asset RWA issuance project, raising 200 million yuan, exploring the synergy between green finance and stablecoins.
• Longxin Group (002883.SZ/01356.HK): Completed the first domestic charging pile income right RWA project with Ant Financial, realizing the digital tokenization of physical assets, with great potential for stablecoin applications in the energy field.
3. U.S. Stocks (United States)
(1) Issuance and Scenario Application
• Circle Internet Financial (Stock Code: CRCL) - Listed on June 5, 2025, a new stock with growth potential.
• Relevance: Circle is the issuer of the stablecoin USDC, the second-largest stablecoin globally, pegged 1:1 to the U.S. dollar.
• Core Business: Provides issuance and operational support for stablecoins, while promoting the expansion of blockchain payment and financial services.
• Technical Support: Provides the blockchain infrastructure and technical support required for stablecoin issuance, including compliance, reserve management, and on-chain transaction solutions.
• Coinbase Global, Inc. (Stock Code: COIN) Has options, high trading volume, high leverage ratio, suitable for options trading.$Coinbase(COIN.US)
• Relevance: Coinbase is a leading global cryptocurrency exchange and a co-issuer of USDC (in cooperation with Circle).
• Technological Innovation: In March 2025, Coinbase's CEO announced plans to tokenize its company stock and trade it on the Base blockchain, demonstrating its deep technical capabilities in stablecoins and tokenized assets.
• PayPal Holdings, Inc. (Stock Code: PYPL) Has options, high trading volume, high leverage ratio, suitable for options trading.$Paypal(PYPL.US)
• Relevance: PayPal has launched its own dollar-pegged stablecoin PayPal USD (PYUSD) and supports cryptocurrency trading and payments through its platform.
(2) Technology and Infrastructure
• Block, Inc. (Stock Code: XYZ) Has options, high trading volume, low leverage ratio, suitable for options trading.$Block(XYZ.US)
• Relevance: Block (formerly Square) supports cryptocurrency trading through its Cash App platform and actively explores blockchain technology applications.
• Technical Support: Provides blockchain payment infrastructure, potentially supporting the integration and trading of stablecoins.
(3) Payment and Application Expansion
• Visa Inc. (Stock Code: V) Has options, low trading volume, high leverage ratio, options trading requires attention to liquidity.$Visa(V.US)
• Relevance: Visa cooperates with Circle to support the use of USDC in its payment network.
• Technical Support: Provides API integration, cross-chain bridging, and settlement services for stablecoin payments, supporting the use of stablecoins in global payment systems.
• Mastercard Incorporated (Stock Code: MA) Has options, low trading volume, high leverage ratio, options trading requires attention to liquidity.$Mastercard(MA.US)
• Relevance: Mastercard is developing stablecoin payment solutions.
• Technical Support: Provides API integration, cross-chain bridging, and settlement services for stablecoin payments, supporting the use of stablecoins in global payment systems.
7. RWA
(1) Definition of RWA
RWA (Real World Assets Tokenization) refers to the tokenization of real-world assets through distributed ledger technologies such as blockchain, converting real estate, bonds, corporate equity and debt income rights, real estate, art, and other real-world assets into tradable, programmable digital tokens for trading on the blockchain.
(2) Development History of RWA
• Early Exploration Stage (2010 - 2016)
The emergence of cryptocurrencies like Bitcoin and Ethereum laid the technical foundation for the development of RWA, but the concept of RWA was not yet clear, and related practices were mainly small-scale experiments and attempts, such as digital copyright proofs of some artworks.
• Initial Development Stage (2017 - 2020)
Blockchain technology gradually matured, and some companies began to attempt the digitization and tokenization of assets in fields such as real estate and supply chain finance. In 2018, the World Bank issued the world's first blockchain bond "Bookrunner Blockchain".
• Rapid Development Stage (2021 - Present)
Since 2021, the global RWA market size has grown rapidly. In 2024, the RWA field achieved a major breakthrough, with Chinese mainland assets issued overseas as RWA. By 2025, the RWA market size is expected to reach $50 billion and may grow exponentially.
(3) Future Development Prospects of RWA
• Huge Growth Potential in Market Size
According to predictions by institutions such as McKinsey, the potential size of the RWA market by 2030 is at least $4 trillion, and possibly more than $30 trillion. Investment institution Bitwise predicts that the RWA market size will reach $50 billion by 2025 and may grow exponentially from there.
• Enhanced Asset Liquidity
RWA digitizes originally illiquid physical assets, allowing them to be easily traded and financed globally, reducing transaction and financing costs, and increasing the speed and efficiency of asset circulation.
• Lower Investment Threshold
Through asset fragmentation, RWA allows small and medium investors to participate in markets that originally had high thresholds, such as real estate and large infrastructure, achieving inclusive finance.
• Accelerated Financial Innovation and Integration
RWA encourages cooperation between traditional financial institutions and blockchain technology companies to explore new financial business models and product innovations, promoting the deep integration of financial services and blockchain technology, and accelerating the digital transformation of the financial industry.
• More Convenient Cross-Border Asset Allocation and Trading
RWA provides more convenient, efficient, and transparent channels for cross-border asset allocation, promoting the optimal allocation of global assets.
(4) Licensed Institutions and Related Listed Companies Engaged in RWA Projects in Mainland China, Hong Kong, and the United States
Mainland China
Currently, there are no licensed institutions specifically for RWA in mainland China, but some financial institutions and technology companies are conducting RWA-related businesses under specific regulatory frameworks and pilot projects through communication and cooperation with regulatory authorities.
1. Related Listed Companies
• Longxin Technology Group Co., Ltd.: Founded in 1996, listed on the Shenzhen Stock Exchange's ChiNext board in 2017. In 2024, cooperated with Ant Financial to complete the first domestic RWA based on new energy physical assets in Hong Kong, with the operating income rights of 9,000 charging piles in China as the underlying assets, with an issuance scale of about 100 million yuan. (Longxin Group)
• GCL Energy Technology Co., Ltd.: Founded in 1992, restructured and renamed in 2019, and listed on the Shenzhen Stock Exchange. In 2024, cooperated with Ant Financial to issue tokens, with an 82MW photovoltaic power station as the underlying asset, raising 200 million yuan. (GCL Energy)
• Anhui Xunying New Energy Group Co., Ltd.: Founded in 2011, completed the tokenization financing of battery swap cabinet assets in 2025, releasing 70% liquidity.
Hong Kong
1. RWA Licensed Institutions
• Ant Financial: Participated in Longxin Technology's new energy charging pile RWA, GCL Energy's photovoltaic power station RWA, and other projects, and participated in the Hong Kong Monetary Authority's Ensemble sandbox testing. (Not separately listed, related companies: Alibaba, Yao Cai Securities)
• JD Technology: Plans to issue a stablecoin JD-HKD pegged 1:1 to the Hong Kong dollar in Hong Kong, and the project has officially entered the Hong Kong Monetary Authority's stablecoin sandbox pilot. (JD)
• HashKey Group: A licensed virtual asset service provider, leading the issuance of tokenized ETFs and public chain infrastructure, and industry-level summit construction, cooperating with Taibao Asset Management to issue a tokenized U.S. dollar money fund in 2025.
• OSL Exchange: The first licensed virtual asset exchange in Hong Kong, distributing Huaxia Fund's Hong Kong dollar digital currency fund and multiple compliant crypto asset products.
• Taiji Capital (HKbitEX): The first licensed trading platform in Hong Kong with the concept of STO and RWA, focusing on real estate STO and secondary market trading.
• Tiger Brokers: Holds a VASP license through its subsidiary YAX, providing crypto asset pledge financing services, utilizing smart contracts for automated clearing, and supporting multi-chain asset pledges.
• Futu Securities: The top internet broker in Hong Kong, reuses SFC 1/4/9 licenses to embed crypto services, supporting BTC/ETH deposits and withdrawals and stock-coin account interconnection.
• Guotai Junan International: The top 3 domestic Chinese-funded securities firms, transforming into tokenized securities distribution and digital bond issuance services.
• Victory Securities: The first local broker in Hong Kong to be approved for a virtual asset license, participating in Xunying's battery swap asset RWA.
• Fosun Wealth Holdings: Through the "Star Road Technology" and "Star Chain" platforms, constructs an integrated ecosystem of RWA issuance, distribution, and custody.
• Huaxia Fund: Issued the first retail tokenized fund in Asia-Pacific in 2025 - the Hong Kong dollar digital currency fund, raising $110 million, and laid out virtual asset ETFs in 2024.
• Taiping Insurance Asset Management (Taibao Asset Management): The first Chinese-funded insurance asset management to enter the market, cooperating with HashKey to issue a tokenized U.S. dollar money fund in 2025, obtaining an SFC 9 license, supporting T+0 settlement and real-time income distribution.
• Harvest International: Issued Hong Kong's first tokenized fund in 2023, raising $110 million, with short-term U.S. dollar deposits as the underlying assets, and laid out virtual asset ETFs in 2024.
• Standard Chartered Bank: Cooperating with Hong Kong Telecom and Animoca to layout the Hong Kong dollar stablecoin HKD, custodian of Huaxia Fund and other RWA products, using Ethereum Layer2 expansion solutions, with reserve assets isolated and stored in the Bank of England vault.
• HSBC: Launched the retail-level gold token GTP, with a minimum trading unit of 0.001 ounces, an annualized pledge yield of 4.2%, self-developed Orion platform + Polygon cross-chain bridge, and real-time anchoring of the London gold price.
• BOC International: Participated in the cross-border trade letter of credit on-chain pilot, participated in the Hong Kong Monetary Authority's Ensemble project, and holds SFC 1/6 licenses.
• Hang Seng Bank: An initial member of the Ensemble project, supporting electronic bill of lading tokenized trade financing, and holds a Hong Kong Monetary Authority recognized bank license.
2. Related Listed Companies Engaged in RWA Projects
• Amber: Listed on Nasdaq through SPAC merger in March 2025, with its brand Amber Premium dedicated to achieving asset digitization and tokenization.
• Huaxia Fund: Issued the first retail tokenized fund in Asia-Pacific in 2025 - the Hong Kong dollar digital currency fund, promoting Hong Kong as the Asia-Pacific retail tokenized fund center.
• Harvest International: Issued Hong Kong's first tokenized fund in 2023, and laid out virtual asset ETFs in 2024.
• Taibao Asset Management: Cooperating with HashKey to issue a tokenized U.S. dollar money fund in 2025.
United States
1. RWA Licensed Institutions (Licensed institutions, all non-listed companies): Securitize, tZERO, Harbor, Figure Technologies, Paxos, Anchorage Digital. These institutions focus on RWA tokenization, custody, or trading, holding SEC, FinCEN, or OCC licenses, but are all private companies and not publicly listed.
2. RWA Related Listed Companies
• Coinbase Global, Inc. (COIN): The largest cryptocurrency exchange in the United States, supporting RWA tokens and stablecoin (such as USDC) trading. Coinbase is a co-issuer of USDC (in cooperation with Circle).
• Block, Inc. (SQ): A fintech company, supporting cryptocurrency and blockchain technology through its Cash App and TBD platform.
• Mercurity Fintech Holding Inc. (MFH): A small fintech company focused on blockchain and digital asset services. Plans to expand RWA tokenization business (such as art, real estate), supporting USDT/USDC settlement. In 2024, piloted a tokenized art project with a small transaction scale.
• Bakkt Holdings, Inc. (BKKT): A digital asset platform focused on institutional-grade crypto services and RWA tokenization. Supports tokenized real estate and commodity trading, with USDC used for settlement. In 2024, tokenized U.S. commercial real estate with a transaction amount exceeding $100 million.$Bakkt(BKKT.US)
• CME Group Inc. (CME): A leading global derivatives exchange, exploring blockchain and RWA applications. Supports tokenized commodity (such as gold) derivatives trading, in cooperation with Paxos. In 2024, launched a pilot based on PAXG gold derivatives trading.$CME(CME.US)
(5) Impact of RWA on Various Industries
Asset on-chain, improving asset liquidity and market efficiency; lowering investment thresholds, increasing the audience of investors; increasing financing channels, reducing financing costs; improving the convenience and security of cross-border transactions, reducing transaction costs.
—————————————
Appendix:


The copyright of this article belongs to the original author/organization.
The views expressed herein are solely those of the author and do not reflect the stance of the platform. The content is intended for investment reference purposes only and shall not be considered as investment advice. Please contact us if you have any questions or suggestions regarding the content services provided by the platform.

