
從造車到造夢:1.5 萬億 AI 特斯拉真的貴了嗎?

繼上篇《Robotaxi 出行帝國,能再造特斯拉?》中,海豚君討論了 Robotaxi 如何改變網約車 “苦生意” 的本質及能重構多大的市場空間,而在本篇對特斯拉的研究中,海豚君將會繼續回答以下問題:
一. 美國 Robotaxi 目前的競爭情況如何?Robotaxi 如何重構 UE 模型的分配和改變目前競爭格局?
二. Robotaxi 業務到底能為特斯拉撐起多大的市值增量空間?
三. 終極拷問:1.5 萬億特斯拉,透支未來還是低估了 AI 的金子股?
一. 美國 Robotaxi 目前的競爭情況如何?終極格局會怎麼樣?
1. 市場出清:中小玩家退場,聚焦 “三大陣營”
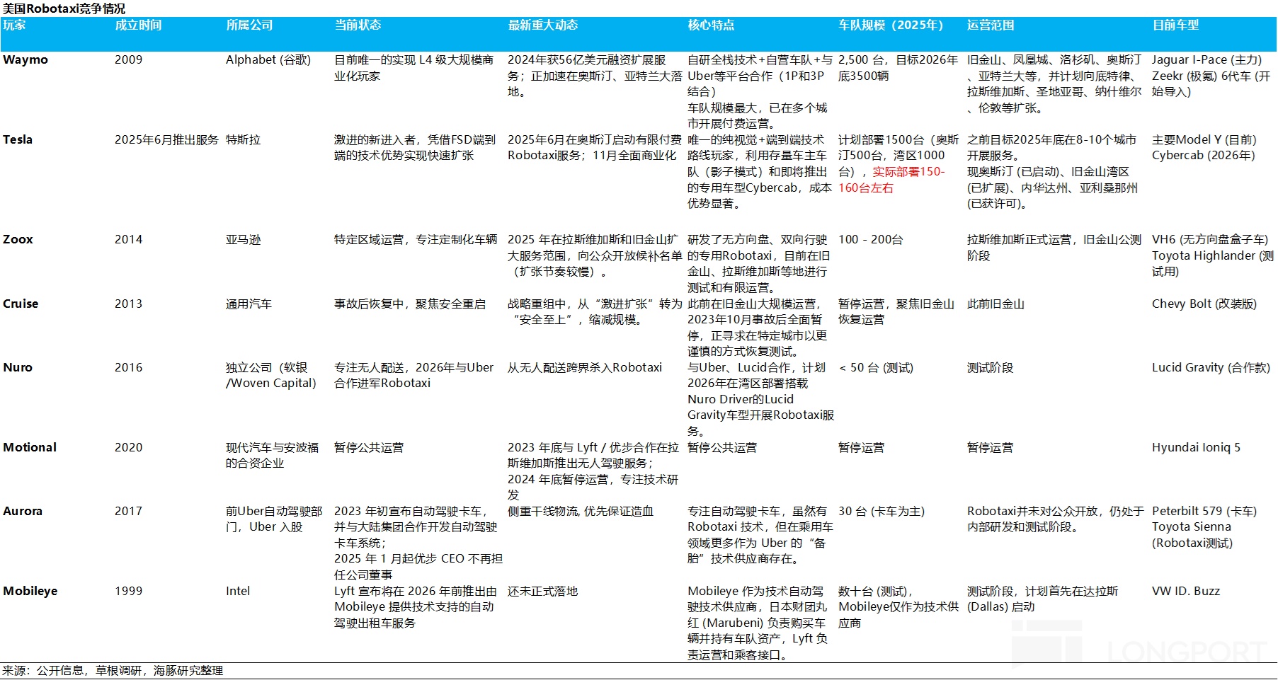
從目前美國 Robotaxi 的競爭格局來看,市場已進入明顯的分化與洗牌期。Cruise、Motional、Zoox 等玩家或元氣大傷、或進展緩慢,Robotaxi 的競爭已基本收斂為 “三大陣營” 的博弈:
a. 行業元老 Waymo,憑藉先發優勢與成熟商業化佈局(2500+ 車隊數量)暫時領跑;
b. 激進挑戰者特斯拉$特斯拉(TSLA.US) ,以端到端技術與成本優勢快速追趕;
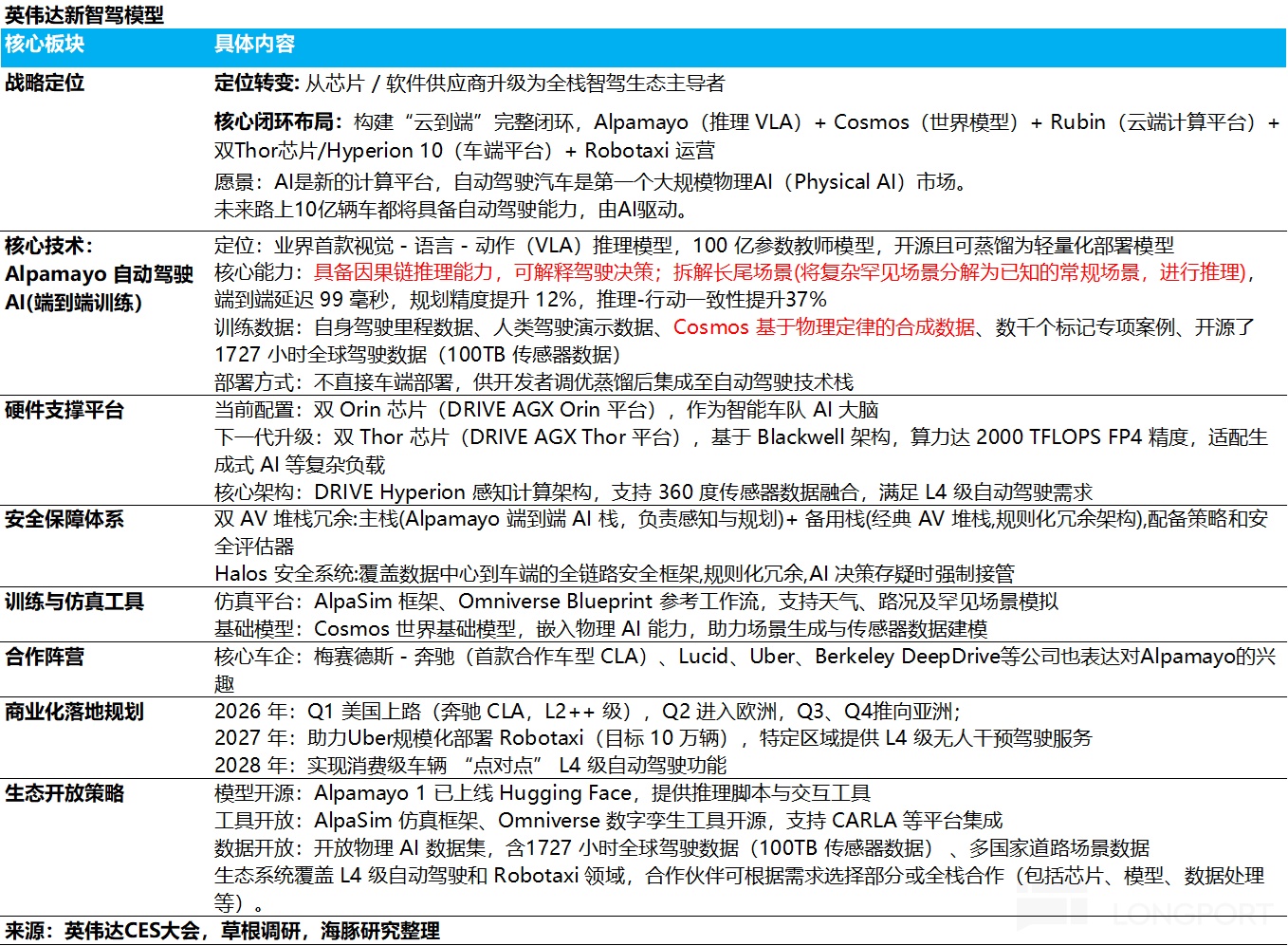
c. 生態賦能者英偉達,剛剛宣佈要聯合主機廠、出行平台(Uber)形成 “開源聯盟”,可能成為改變戰局的關鍵變量。
2. 運營現狀:Waymo“先發優勢” VS 特斯拉 “價格屠夫”
a.車隊規模與運營範圍(Waymo 暫時領先): 截至 2025 年底,Waymo 已在核心城市部署 2500 輛車。而 Tesla 雖在奧斯汀運營測試中移除安全員(但面向公眾的載人運營中仍配備),但受限於監管和技術磨合,實際 Robotaxi 部署僅約 150-160 輛。
注:特斯拉計劃 Cybercab 於 2026 年 4 月投產,Robotaxi 業務預計在 2026 年下半年才會對報表端產生顯著財務影響。
b. 定價策略(Tesla 價格屠夫):特斯拉動態定價約 $1.3/英里(目標 <$1/英里)。Waymo 受限於硬件成本高企,均價仍超 $2/英里,難以在價格戰中跟進。
c. 在商業模式上: 垂直一體化 vs. 混合模式
Tesla (垂直一體化):掌控 “技術(智駕軟硬件)+ 車輛 + 平台”。未來將開啓 “輕資產模式(車主車輛接入),允許數百萬車主車輛接入網絡,僅抽取服務費,運力極易擴張且邊際成本極低。
Waymo (混合運營):僅掌控智駕技術(軟件)與平台。車輛依賴外採(極氪、現代),平台採取 “自營 + 聚合($優步(UBER.US) )” 雙腿走路,目前仍屬重資產運營。
3. Robotaxi 競爭格局:技術路線、成本和生態的終極博弈
a. 技術路線:“端到端 “是共識,但 “數據” 決定天花板
行業共識下,端到端架構目前是終極技術方向,但三者路徑迥異:
特斯拉:堅守 “純視覺 + 端到端” 方案, 依託全球數百萬輛量產車的海量真實數據,FSD V14 已展現類人決策能力。
而據馬斯克所述,解決最後 1% 的長尾問題需要 100 億英里訓練數據,Tesla 是唯一接近這一量級且實現 “高階智駕硬件” 百萬級預埋的玩家。
英偉達:Alpamayo 模型與特斯拉同屬端到端架構,但核心差異在於強調 “思維鏈推理” 的可解釋性。
但真實路測數據儲備不足,主要依賴 Cosmos 合成數據支撐訓練,且可解釋性架構需大量高質量結構化人工標註數據,導致標註成本高。
據專家調研,其模型當前能力相當於 FSD V12,追趕至 V13 預計需 7-8 個月迭代週期。
Waymo:雖向端到端演進,但仍保留大量 “多傳感器融合 + 規則式代碼 “。受限於僅數千台車的運營數據,模型迭代易遇瓶頸,難以突破長尾場景的核心難題。
b. 成本端:特斯拉的降維打擊
儘管中國激光雷達(如禾賽)價格暴跌,但受地緣與關税影響,Waymo 降本之路充滿不確定性。
Waymo 第六代車型(極氪)成本雖努力降至 8 萬美元以內,但相比 Tesla 2026 年量產的 Cybercab(2.5-3 萬美元),仍有倍數級差距。Tesla 的 “純視覺 + 垂直製造” 構建了難以逾越的成本護城河。
即便未來純視覺與多傳感器方案的硬件成本差距收窄,特斯拉的高度垂直一體化模式仍將使其在整車製造、Robotaxi 運營協同的全鏈路成本控制上保持優勢。
英偉達聯盟則通過 DRIVE AGX Hyperion 平台精簡傳感器套件(減少激光雷達與攝像頭數量)可部分降低硬件成本,但受限於 “技術授權 + 主機廠生產” 的合作模式,其依然面臨供應鏈溢價的問題,無法複製特斯拉 “整車 - 硬件 - 軟件” 全鏈路的極致成本壓縮能力。
c. 商業模式:閉環壟斷 vs 開源聯盟
特斯拉採用 “蘋果模式”:垂直整合 “車輛(自產)+ 技術(自研 FSD 軟件 + 智駕硬件)+ 出行平台(自建)”,當前以 “自有車輛 + 自營” 起步,未來計劃開放數百萬車主車輛接入,轉型輕資產平台模式;運力極易擴張且邊際成本極低。
英偉達 +Uber+ 主機廠可能組成 “開源聯盟”:英偉達提供技術底座,Uber 提供流量入口,主機廠提供車輛。該聯盟旨在通過規模化部署(Uber 計劃 2027 年接入 10 萬級 Robotaxi)來抵消 Tesla 的先發優勢。
4. Robotaxi 如何重構 UE、改變目前競爭格局?
關於 Robotaxi 的最終定價與利潤分配(利潤率),海豚君認為這不會是一個靜態數字,而是取決於 Robotaxi 落地時的市場競爭格局(即特斯拉是否掌握絕對的定價主導權):
① 紅海混戰(多強共存,Uber 漁翁得利):
如果 Robotaxi 市場未能出現絕對的技術壟斷:英偉達 Alpamayo/Waymo 模型通過仿真數據成功縮小與 Tesla FSD 的代差。市場呈現 Waymo、Tesla、Zoox 及英偉達聯盟多方割據,各家在安全性與體驗上無明顯差異。
定價權(歸消費者):此時市場定價將由供需關係和行業平均成本決定。為了搶奪份額,各家將不得不把節省下來的人力成本轉化為對乘客的補貼,導致價格無限逼近 “行業平均邊際成本”(正如目前網約車平台利潤率持續在 10% 以下)。
特斯拉的市佔率和利潤率:儘管特斯拉憑藉 “純視覺 + 自造車” 仍擁有 BOM 成本優勢,但若 Waymo/英偉達聯盟將綜合成本差距縮小至 20%-30%(通過引進中國供應鏈),Tesla 將無法利用成本優勢進行 “清場式” 打擊。
特斯拉市佔率或被限制在 50% 以下(約 30%),超額利潤被抹平,行業淨利率迴歸製造業水平(10%-20%)。
最大贏家:這種格局對 Uber 最為有利。當上遊存在多個同質化的運力供應商(Robotaxi 充當了 “永不休息的司機”),Uber 主動轉型為 “出行聚合 + 增值服務商”,可整合全場景運力(Waymo+ 英偉達聯盟 + 其他中端玩家),憑藉需求端流量優勢提升運力車輛利用率。
② 雙寡頭共治(蘋果 VS 安卓聯盟)
市場既沒有完全陷入紅海競爭,也沒有被 Tesla 徹底壟斷。而是形成了” 垂直整合(Tesla)” 與 “水平分工(英偉達聯盟)” 並存的情形,復刻了智能手機市場 “蘋果 vs. 安卓” 的競爭。
特斯拉 FSD 率先實現 L5,利用 “純視覺 + 垂直製造” 建立成本護城河;而英偉達聯盟靠 “交鑰匙方案 +Uber 流量入口” 實現快速補位,解決傳統車企的生存恐慌,雖成本較高但能滿足安全運營需求。
定價權(歸特斯拉):Tesla 利用成本優勢,將市場單價鎖定在如聯盟的成本線附近,迫使聯盟微利運營,同時有效遏制聯盟通過降價搶奪核心用户的可能。
市佔率與利潤分配:特斯拉則憑藉 L5 體驗優勢與成本優勢,佔據 55%-65% 的市場份額(預計核心區間 60%),因無中間商環節,在$0.6/英里的定價下仍能維持 30% 以上的淨利率;
英偉達聯盟合計佔據 30%-40% 的市場份額,英偉達作為 “賣鏟人”,通過芯片銷售與軟件授權(高毛利業務)拿走聯盟內大部分的利潤;Uber 作為流量入口,淨利率維持在網約車行業常規的 5%-10%;豐田、現代、奔馳等 OEM 廠商徹底淪為硬件代工廠,僅賺取 5% 以下的製造淨利,喪失行業話語權。
③ 一家獨大(特斯拉技術 + 成本雙重壟斷):
特斯拉憑藉 FSD 的數據飛輪率先實現 L4/L5 級大規模落地,且成本遠低於競爭對手,憑形成 “數據霸權 + 技術上限 + 成本下限” 的三重壟斷。而 Waymo/英偉達聯盟等對手因無法解決成本高昂或擴展性差的問題,被迫退出或僅限於極小範圍運營(如機場內部)苟延殘喘,特斯拉有望吃掉 70%-80% 以上的市場份額。
定價權(歸特斯拉):特斯拉將擁有絕對定價主導權,可採用 “目標利潤定價法”,只需要在 “最大化市場空間(TAM)” 與 “單均利潤” 之間尋找平衡。
定價越低,替代私家車的可能性越大,TAM 越廣闊;定價越高,利潤率越高但受眾變窄。
在利潤率上,馬斯克在 "We, Robot" 發佈會上提到的 Cybercab 運營成本目標確實是 $0.20/mile,而含税/收費後的定價約為 $0.30-$0.40/mile(毛利率 33.3%-50% 之間),去除 10% 左右的運營費用率, 特斯拉的目標利潤率在 23%-40% 之間,取中位數就是 30% 左右。
而在這種情形下, Uber 等平台因無法獲得特斯拉的運力接入(特斯拉自建平台),將淪為純流量入口甚至面臨消亡。
二. Robotaxi 業務到底能為特斯拉撐起多大的市值增量空間?
海豚君認為,如果真如馬斯克所言,Robotaxi 的運營成本能降至 $0.2-$0.3/英里,且特斯拉憑藉 “成本下限 + 技術上限” 實現全球性壟斷,那 Robotaxi 給特斯拉帶來的市值彈性將不再是一個線性的增長。
但為了給出一個更務實的參考,海豚君基於 2035 年的中期視角,對不同競爭終局下 Robotaxi 業務可市值貢獻進行了推演:
a. 悲觀情形:紅海中的普通玩家,貢獻約 800 億美元
2035 年,特斯拉 Robotaxi 降本不及預期(僅 $0.8/英里),被迫定價在 $1.2/英里(對應約 2,000 億美元的較小 Robotaxi 市場盤子)。
由於陷入與 Waymo、Zoox、英偉達聯盟等廠商的同質化紅海混戰,特斯拉僅獲得 30% 的市場份額,且價格戰導致 OpEx 費用率居高不下(12%),最後 Robotaxi 淨利潤率被壓制在 20% 左右,預計 2035 年產生約 120 億美元淨利潤。
給予其 17 倍 PE(參考成熟期且悲觀狀態下 Uber 估值),折現後,對應 2026 年市值約 800 億美元,這大約相當於目前半個 Uber 的體量。
b. 中性情形:雙寡頭共治,貢獻約 4400-5500 億美元
這是海豚君認為概率較大的終局:特斯拉成本降至 $0.5-$0.6/英里,定價下探至 $0.75-$1/英里,成功激活 3,200 億-3,600 億美元的私家車替代市場。憑藉成本端優勢,特斯拉佔據 60% 的市場份額。
得益於規模效應,特斯拉 OpEx 費用率優化至 10%,淨利潤率提升至 30%, 則在 2035 年產生約 580-650 億淨利潤。
給與該業務 20-22 倍 PE 的估值,對應 2026 年市值為 4400-5500 億美金。
c. 樂觀情形:新出行帝國的建立,貢獻約 9000-1 萬億美元
特斯拉 Robotaxi 成本進一步下探至 $0.4/英里,定價 $0.65/英里,徹底擊穿私家車成本線,重構 4,200 億美元以上的出行市場,特斯拉維持 80% 的絕對壟斷份額。
極致的運營效率將 OpEx 降至 8%,淨利潤率穩居 30%。到 2035 年,Robotaxi 年淨利潤將突破 1,022 億美元。
給與該業務 23-25 倍 PE 估值,該業務目前為特斯拉貢獻的市值彈性在 9,000 億-1 萬億美元區間。
三. 終極拷問:1.5 萬億特斯拉,透支未來還是低估了 AI 的金子股?
① 賣車業務: 跨越週期,重塑 “新豐田”
站在 2026 年初的時間節點回望,特斯拉的賣車業務可能正處於 “黎明前的至暗時刻”。受制於 Model 3/Y 產品週期的自然老化以及中國市場激烈的價格戰,單純的降價策略已邊際效用遞減,導致特斯拉連續兩年銷量同比下滑,其中 2025 年銷量 164 萬輛,同比下滑 8.6%。
但海豚君認為,這種業績承壓可能並非 “最終的潰敗”,而是特斯拉為追求顛覆性創新所主動選擇的戰略空窗期。馬斯克果斷放棄廉價版 Model 2.5 車型(無配備全自動駕駛架構),將資源全力傾注於 2026 年 4 月投產的 Cybercab。
而這款專為 FSD 設計的車型剝離了傳統駕駛硬件,目標通過低於 3 萬美元的性價比和自動駕駛體驗差異化,實現 2026-2028 年產銷反轉:2026 年年化 250 萬輛、2027 年 400 萬輛、2028 年突破 500 萬輛。
而對於 Cybercab 這款車型,特斯拉制定的短期年產目標為 200-300 萬輛,遠期的年產目標達到 400-500 萬台!
也因此,基於此產能爬坡路徑,我們以 2035 年為相對終局的視角對賣車業務進行重估:
市佔率假設:假設 2035 年全球汽車銷量 8000 萬輛(2024 年全球乘用車銷量 7460 萬輛)。屆時特斯拉依託成熟的 FSD 智駕壁壘,成功超越豐田成為全球汽車銷量冠軍,市佔率達 14%(對標豐田 2024 年水平)。
賣車收入: 整車均價(ASP)下探至 3.5 萬美元(用售價低於 3 萬美金的 Cybercab 來做市佔),實現穩態年銷量 1120 萬輛,對應 2035 年汽車銷售年收入約 3920 億美元。
利潤率: 給予穩態下硬件業務 25% 的毛利率(略高於豐田),受益於極致的規模效應,費用率控制在 7%。特斯拉經税調整後的運營利潤為 557 億左右。
估值:最後參考蘋果和豐田,給與賣車業務 20 倍 PE,折現到當前,特斯拉賣車估值為 4200-4300 億美金左右,超越豐田的歷史巔峯市值 3800 億美元。
② 儲能業務:估值約貢獻 800 億美元
在電動車業務面臨短期調整之際,特斯拉儲能業務仍然保持着高速的增長。2024 年,該業務實現銷量 31GWh,同比增長 113%;2025 年仍然保持 47% 的強勁增長,銷量突破 47GWh,特斯拉儲能業務全球市佔率達 15.3%。
短期來看,儲能已成為特斯拉增速最快、確定性最高的業務板塊。而從中長期來看,隨着數據中心投資激增,電力供應已成為制約 AI 發展的最大瓶頸,而 “光伏 + 儲能” 成為了能快速解決這一能源缺口的黃金組合。
海豚君預測,受 AI 數據中心新增需求的拉動,未來 5 年全球儲能出貨量將以 30% 的年化增速增長至 2030 年達到 1150GWh。
在市佔率方面,海豚君認為特斯拉具備兩大優勢,預計將推動其儲能業務全球份額從 2025 年的 15% 穩步爬升至 2030 年的 20%:
a. 製造與規模效應:特斯拉上海 Megapack 工廠有着中國低價電池供應鏈的優勢,正持續釋放降本潛力,目前已具備年產 20Gwh 的能力,在加速向 40GWh 擴產。
b. AI 數據中心(AIDC)的定製化能力:特斯拉獨特的低壓直流儲能方案,憑藉高能量密度、毫秒級快速響應以及與數據中心負載協同優化的算法優勢,正逐漸成為 AIDC 供電架構的新標準。
隨着生產規模擴大及成本結構優化,特斯拉儲能業務毛利率從 2022 年的 7% 提升至 2025 年的 30%。
展望 2030 年,儘管產品單價每年以 10% 速度下行,但得益於電池成本下降及規模優勢,毛利率仍穩定在 30%。同時費用率預計下行至 8%,將貢獻約 69 億美元 NOPAT,給予 25 倍 PE,折現至當前對應價值約 1062 億美元。
③ FSD 業務估值:軟件訂閲模式(SaaS 化)的想象空間
北美髮布的 FSD V14 版本標誌着自動駕駛技術從 “可用” 邁向 “好用”,儘管 FSD V14 仍基於 HW4.0 硬件運行,但模型參數量較 V13 擴大 10 倍,泛化能力顯著提升。
據 FSD Tracker 數據,V14.1 版本在城市複雜路況下的平均接管里程已突破 4000 英里,較 V13 的 200 英里實現指數級提升。
而馬斯克指引,未來 1-2 個月內推出的 V14.3 版本將解鎖 “脱手駕駛” 功能,系統安全性再上台階。
Source: Tesla FSD Tracker
長遠來看,軟件進化倒逼硬件迭代:特斯拉計劃 2026 年底至 2027 年大規模量產總算力 2000-2500 TOPS 的 AI 5 芯片,算力儲備是當前 HW4.0 的 4-5 倍,為更大規模參數量模型部署提供基礎,推動 FSD 從 “輔助駕駛” 向 “無人駕駛” 演進。
截至 2025 年三季度,FSD 付費滲透率僅佔現有特斯拉車隊的 12%,仍主要受制於技術成熟度影響。隨着 AI 5 芯片量產及向 V15 軟件迭代,技術成熟度提高也將驅動付費率的增長。
因此,海豚君將基於 2035 年偏終局視角,假設特斯拉將 FSD 業務重構為 “自營訂閲 + 第三方授權” 的全球性 SaaS 生態:
a. 中性假設:
特斯拉存量車隊訂閲:2035 年特斯拉保有量達 4841 萬輛,以 60 美元/月的價格(較當前 99 美元顯著下探),約 60% 的付費滲透率(對應付費用户約 2874 萬),將會為 2035 年貢獻年收入 208 億美元。
FSD 第三方授權:基於 2035 年全球新能源車滲透率 60% 的判斷(全球存量約 4.2 億輛),假設特斯拉 FSD 滲透其中 8% 的第三方市場(約 3300 萬輛)。在相同訂閲價格下,假設特斯拉收取 40% 的平台授權費,對應第三方付費用户 2900 萬,貢獻年收入 84 億美元。
估值:特斯拉將在全球擁有近 5800 萬 FSD 付費用户(對標微軟 Office 365 的 4 億用户及 10 美元月費,仍有空間)。2035 年 FSD 總收入達 291 億美元(約合半個 Office 365 體量),給予 15 倍 P/S(市銷率)的軟件股估值,折現回 2025 年,FSD 業務估值約為 1655 億美元。
b. 樂觀假設:
假設全球共接近 8400 萬 FSD 付費用户(特斯拉存量車 FSD 訂閲 70% 付費滲透率,2035 年全球新能源車滲透率 80%-存量約 5 億輛,假設 3P 市場 10% 付費滲透率),2035 年總收入 418 億美元(基本快和微軟 365 收入體量打平),給予 20 倍 P/S 估值,折現至當前估值 3200 億美元。
c. 悲觀假設:
全球接近 3300 萬 FSD 付費用户(特斯拉存量車 30% 付費滲透率,第三方 5% 付費滲透率),2035 年總收入 170 億美元,給予 10 倍 P/S 估值,折現後僅貢獻 650 億美元市值。
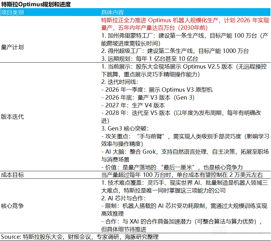
④ Optimus 業務:“星辰大海” VS“冷啓動”
Optimus 人形機器人是特斯拉 AI 版圖中最具想象空間的業務,也是遠期市值彈性最大的終極期權。馬斯克曾預言其未來將貢獻特斯拉 80% 市值,天花板在於對全球勞動力市場的替代。
但機器人與 FSD 商業化路徑存在本質差異:
智能車:汽車本身具備工具屬性,即使無 AI 加持仍可作為代步工具,意味着在智駕走向成熟之前,也能夠有效收行駛式數據,形成 “數據—模型訓練—算法迭代” 的飛輪。
人形機器人:出貨天然依賴 AI 大腦,無 AI 就是昂貴的花架子,會陷入 “無 AI 不出貨 -不出貨無數據且難降本 - 無數據難迭代” 的死循環,訓練門檻遠高於汽車,數據閉環構建更艱難。
因此,海豚君判斷,Optimus 規模出貨,可能將顯著晚於 Robotaxi。
從進展來看:馬斯克計劃 2026 年一季度展示 Optimus V3 原型機,2026 年底量產,首批部署於特斯拉超級工廠;此後每年迭代一版,2030 年實現年產百萬台目標,成本控制在 2 萬美金左右(低於 Model 3)。
在中性情形下,海豚君按 Optimus 2030 年年銷 100 萬台,ASP 3 萬美金,淨利率 20% 測算,2030 年該業務可以為特斯拉貢獻 60 億淨利,給與 30 倍 PE 倍數,對應 Optimus 到當前估值為 1100 億美金上下,而樂觀情形下,基於 Optimus 廣闊的市場空間,給與 50 倍 PE,對應到當前 Optimus 估值為 1850 億美金。
特斯拉市值:是汽車還是 AI 公司?
基於 SOTP 估值加總,我們將特斯拉的業務拆解為 “硬件製造基石(汽車 + 能源)” 與 “AI 成長溢價(FSD+Robotaxi+Optimus)” 兩大部分:
中性假設:AI 開始逐步接管市值的主導權
海豚君預計特斯拉目標市值為 1.3 萬億(對應股價$392),其中,特斯拉基本盤的賣車 + 能源業務為 5200 億美金,佔目標市值的 40%,而 AI 業務則佔據了 7764 億美金市值(佔比 60%),由此可見,AI 業務貢獻了絕大部分特斯拉的市值。
樂觀假設:特斯拉已經開始轉型為 AI 時代的霸主
如果特斯拉的 AI 業務進展相當順利的情形下,海豚君預計特斯拉目標市值為 2 萬億(對應股價$602),其中,特斯拉賣車 + 能源業務貢獻 5500 億美金,而 AI 業務共貢獻 1.45 萬億市值(佔比 73%)。
在此情景下,特斯拉完成了徹底的蜕變,Robotaxi 的高預期,FSD 的 SaaS 化收入與 Optimus 的量產預期將成為絕對主導,特斯拉已經成功從一家汽車公司轉型為 AI 公司。
悲觀假設:估值仍然還在製造業
在 AI 進展嚴重不及預期(如技術突破延遲、監管審批受阻、量產落地失敗),商業化驗證週期大幅拉長,市場對 AI 敍事的信心顯著降温。
海豚君預計特斯拉目標市值為 6300 億(對應股價$188),特斯拉將退回由 “汽車 + 能源 “業務主導的估值。其中,特斯拉賣車 + 能源業務貢獻 4800 億美金(佔比 77%),而 AI 業務僅貢獻 1450 億美金(佔比僅 23%),在這種情形下,反而股價具備很高的安全墊,而 AI 業務變成了大幅折價的” 看漲期權 “。
總結:
儘管特斯拉的 AI 敍事(Robotaxi/Optimus)在過去幾年常存在延期交付的情況,但 AI 業務目前仍處於 “市場空間天花板極高” 且 “短期邏輯無法證偽” 的甜蜜期。
而 2026 年也是馬斯克商業帝國的協同效應加速落地之年,也是 AI 故事從 “概念” 逐步開始走向 “利潤兑現期”(如特斯拉指引 Robotaxi 業務將在 26 年下半年對報表端產生顯著影響)。
因此,海豚君認為:
如果特斯拉因 25 年 Q4 疲軟的業績或 26 年 Q1 賣車淡季影響,導致股價回撤至中性價位以下($392 以下),反而會提供相對不錯的入場點。
而一旦 Optimus 或 Robotaxi 進度超預期(如監管獲批、訂單量產),市場估值錨將加速從 “傳統汽車製造” 切換至 “AI 成長”,推動股價向樂觀假設價位($602)進發。
<此處結束>
本文版權歸屬原作者/機構所有。
當前內容僅代表作者觀點,與本平台立場無關。內容僅供投資者參考,亦不構成任何投資建議。如對本平台提供的內容服務有任何疑問或建議,請聯絡我們。

