
手撕 “爛業績” 劇本,特斯拉要逆風翻盤了?

$特斯拉(TSLA.US) 於北京時間1月28日凌晨美股盤後發佈了2025年第四季報,四季度業績相比市場預想的由於Q4賣車拉跨,整體財報端也會一樣稀爛的劇本完全不同,核心指標上都要超出預期:
① 總收入端表現不錯:本季度總收入端249億,實際表現要高於242億的市場預期,儲能業務由於Megapack的放量還在加速上行,而在最核心的賣車收入上,雖然由於出貨量和單價的下滑還在環比下行,但賣車單價下滑幅度低於預期,
② 汽車收入同樣也超預期:本季度賣車收入177億,超出市場預期171億,主要由於碳積分收入的超預期貢獻,以及賣車單價下滑幅度低於預期。
由於Q4降價減配版的Model 3/Y在歐美推出、還在加大促銷力度(貸款折扣力度,融資折扣,庫存車折扣等),市場對單價下滑幅度預期較多。但實際Q4同樣也有高價版推出(Model 3/Y的高性能全驅版),以及還有FSD訂閲量上升對賣車收入端的貢獻(FSD訂閲量新增10萬輛至110萬輛),單價下滑幅度低於預期。
③ 核心賣車毛利率(去碳積分)環比也在回升:本季度核心的賣車毛利率(去碳積分)環比從上季度15.4%回升到本季度17.9%,與市場預期的銷量差從而賣車毛利率惡化的預想不一致,單車可變成本的下行(可能由於美國政策補貼影響),對沖了單價下滑,規模效應釋放受阻,以及受關税負面影響加大等負面影響,最後賣車毛利率反而在環比上行。
④ 研發費用+資本開支的狂投都仍然在為AI的星辰大海業務買單:特斯拉本季度研發開支和銷售費用又在繼續加大,研發費用17.8億,高於市場預期15.9億,仍然由於AI智能化投入的繼續加大,以及研發費用主要用於HW5.0芯片,Robotaxi和Optimus的投入,特斯拉指引研發費用支出在未來還會繼續加大。
而資本開支本季度雖然環增不多(僅環增2億美元至24億美元,整體2025年資本開支僅85億,低於90億的指引),但特斯拉指引2026的資本開支投入將達到200億美元,將支持六個工廠的產能建設及 AI 計算基礎設施的擴張。
⑤ 經營利潤超預期:最後即使因為AI投入帶來的研發費用上升,以及SBC費用上升帶來的銷管費用上升情況下,但在整體收入超預期、整體毛利率還在環比回升的情況下(環比回升2.1個百分點至20.1%),經營利潤14億,大幅高於市場預期的9.3億,經營利潤率5.7%,基本和上季度持平。
海豚君整體觀點:
整體而言,特斯拉此次財報所謂的不錯是在市場超低低預期的前提,顯得沒有那麼差。關鍵是最核心賣車業務上,未陷入到 “銷量差到業績爛” 的惡性循環,賣車收入端由於單價下滑幅度並不大,以及FSD業務和碳積分業務對收入端的貢獻,整體超預期。
在核心的賣車毛利率上(去碳積分),由於單車可變成本的下滑(可能由於政府補貼對沖了關税的單車攤折成本上行的不利影響),最後真實賣車毛利率反而在銷量惡化時還在環比上行。
但相比特斯拉的賣車基本面表現之外,市場對特斯拉的關注點隨着AI業務的加速落地,更加速轉移至特斯拉AI業務的進度和規劃上:
① FSD業務:穩步推進,V14接管里程數指數級提升
2025年四季度特斯拉FSD全球付費用户數近110萬(環比淨增10萬),其中 70% 為一次性購買用户,預計佔全球特斯拉車隊比例為13%,付費用户數隨着FSD技術能力的進步,也在穩步提升。
而北美髮布的 FSD V14 版本推送後,儘管FSD V14仍基於 HW4.0 硬件運行,但模型參數量較 V13 擴大 10 倍,泛化能力顯著提升。而V14也通過變道、剎車等核心邏輯優化,用户接管率顯著下降,據 FSD Tracker 數據,V14.1 版本在城市複雜路況下的平均接管里程已突破 4000 英里,較 V13 的 200 英里實現指數級提升。
而對於FSD實現無監督監視的時間表,特斯拉雖然還沒給出明確時間,但目前已在奧斯汀向公眾提供了“無安全員、無跟隨車”的完全的Robotaxi服務,而隨着 FSD 版本的不斷迭代及其安全性數據的指數級提升,特斯拉將按比例逐步減少對駕駛員的強制監控要求,直至最終在全球範圍實現完全無監督。
長遠來看,軟件進化倒逼硬件迭代:特斯拉計劃 2026 年底至 2027 年大規模量產總算力 2000-2500 TOPS 的 AI 5 芯片,算力儲備是當前 HW4.0 的 4-5 倍,為更大規模參數量模型部署提供基礎,推動 FSD 從 “輔助駕駛” 向 “無人駕駛” 演進。
② Robotaxi業務:去安全員和擴張節奏穩步推進
特斯拉目前已在奧斯汀、舊金山灣區開展服務,奧斯汀已啓動 “無安全員、無跟車護航” 的付費無人駕駛服務;當前舊金山灣區 + 奧斯汀運營的付費 Robotaxi 車輛超 500 輛。
而展望2026年,專屬Robotaxi車型 CyberCab (無方向盤、無踏板)將於2026年4月開始正式量產,在Robotaxi城市擴張上,2026 年底前計劃覆蓋美國 1/4 至 一半的地區(取決於聯邦政策,採取逐市 / 逐州推進模式),目標進入數十個主要城市,車隊規模預計以 “每月翻倍” 的速度呈指數級擴張;
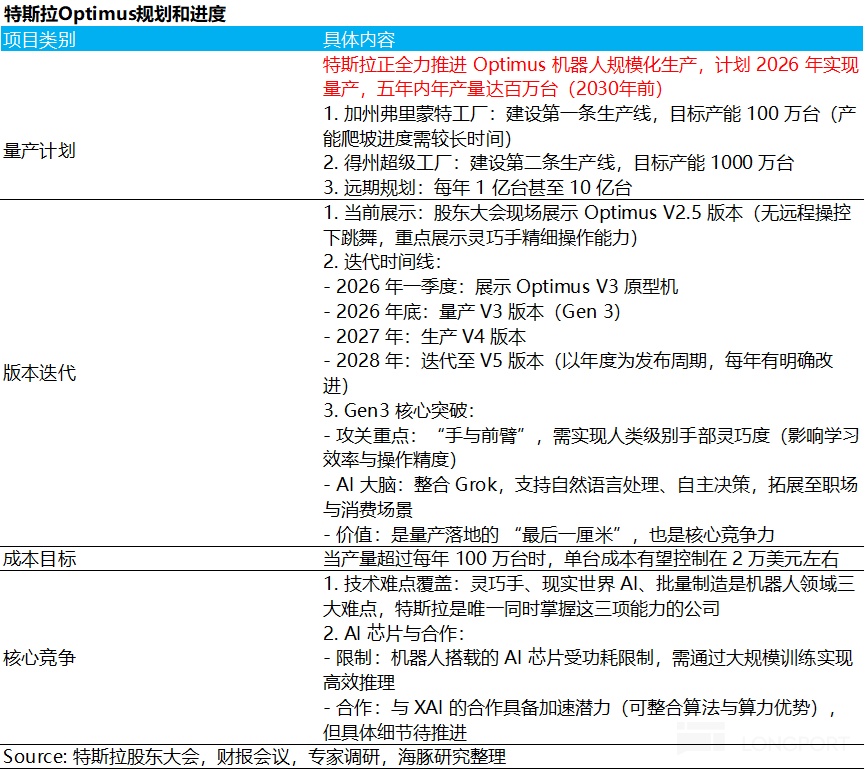
③ Optimus業務:Optimus V3發佈在即,預計2026年底量產
目前特斯拉的Optimus仍處於研發階段,已在弗裏蒙特工廠完成簡單裝配、搬運等基礎任務測試,預計在未來幾個月內將發佈 Optimus V3原型機,該型號為通用機器人,能通過觀察人類行為或視頻來學習任務。
而原本弗裏蒙特工廠原 Model S/X 產線正在改造為 Optimus 專屬產線,但由於供應鏈完全屬於新開發,Optimus 的生產爬坡將呈現拉長的 S 曲線,預計 2026 年年底才會出現顯著的生產規模,長期逐步達成 100 萬台 / 年的產能目標。Optimus每年迭代一版,預計2030 年實現年產百萬台目標,成本控制在 2 萬美金左右(低於 Model 3)。
而在場景落地上,初期聚焦工廠自動化場景(替代重複體力勞動),中期拓展至物流、家庭服務等領域(預計2027年開始To C端銷售),長期目標成為 “顯著影響美國 GDP” 的核心資產。
由上述進度所看,特斯拉的AI業務的進展和規劃也都在市場預期之中,也沒有出現推遲進度的情況。
但對於2026年的資本開支,特斯拉顯著上調,特將2026年的資本開支將從2025年的85億美元大幅提升至2026年超過200億美元,主要用於:
① 2026年有 6 座新工廠將投入生產(包括鋰精煉廠、LFP工廠、CyberCab、Semi、新 Megafactory、Optimus工廠),相關基建與設備支出巨大;
② 為支持 Optimus 與自動駕駛訓練,特斯拉正大幅增加算力投入(特斯拉正在德州工廠建立cortex 2, 預計2026年上半年將計算資源規模再提升到當前的1倍以上,預計相當於超25萬的等效H100水平);
③ 現有工廠的產能擴建。
而目前特斯拉賬上現金流共441億美元,大幅增加的資本開支投入對特斯拉2026年的現金流壓力仍然較大,尤其是AI業務前期對收入和利潤貢獻規模仍然較少的情況下,當前業務產生的自由現金流無法覆蓋鉅額的資本開支投入,海豚君預計2026-2027年特斯拉現金流可能迅速惡化,會相應的採取融資措施來支撐AI業務的高投入。
對於特斯拉股價而言,隨着AI業務的加速推進,特斯拉的股價與賣車基本面日益脱鈎(2025年開始便出現銷量越差,股價反而逆勢上行的局面),核心原因便是市場對特斯拉的定價已經逐步從基於傳統賣車的估值轉換成基於AI業務的想象力空間定價,而AI業務目前仍處於“市場空間天花板極高”且“短期邏輯無法證偽”的甜蜜期。
而2026年也是馬斯克商業帝國的協同效應加速落地之年,也是AI 故事從“概念”逐步開始走向“利潤兑現期”(如特斯拉指引Robotaxi業務將在26年下半年對報表端產生顯著影響),股價催化劑有Optimus V3的即將發佈和2026年底進入量產階段,Cybercab於二季度的即將量產,以及Robotaxi運營擴張加速(加速去安全員和擴張車隊規模),而一旦 Optimus 或 Robotaxi 進度超預期(如監管獲批、訂單量產),市場估值錨將加速從“傳統汽車製造”切換至“AI成長”,推動股價向海豚君預計的樂觀假設下的2萬億美元進發。
以下是財報內容詳細分析:
一、特斯拉:手撕“爛業績“劇本,整體收入超預期
1.1 賣車未陷 “銷量差到業績爛” 怪圈
本季度總收入端249億,實際表現要超出市場僅242億的收入預期,而在最核心的賣車收入上,同樣也和市場預期的因銷量爛,賣車收入和毛利率雙爛的劇本完全不同,表現也大超預期。
具體來看:
① 汽車業務: 本季度總營收177億,超出市場預期171億,雖然環比還在繼續下滑,主要仍然是美國IRA補貼退坡後的需求端下滑所致,但銷量已是明牌,所以市場更關心的是賣車單價和毛利率情況。
本季度純毛利的碳積分收入反而環比回升了1.2億至5.4億美元,和市場預期的還在環比下滑的趨勢截然相反(二季度業績會中特斯拉已經指引由於碳排放法規的修改,之後幾個季度碳積分的收入預期會呈現下滑趨勢)。
但在市場最關心的真實汽車銷售收入(去碳積分和租賃收入)來看,本季度汽車銷售168億,超出市場預期164億,主要由於賣車單價下滑幅度好於市場預期。
市場預期在降價減配版的Model 3/Y在歐美推出,以及Q4還在加大促銷力度(貸款折扣力度,融資折扣,庫存車折扣等)的情況下,賣車單價下滑到僅4萬美元,但預計由於Q4同樣也有高價版推出(Model 3/Y的高性能全驅版),以及還有FSD訂閲量上升對賣車收入端的貢獻(FSD訂閲量新增10萬輛至110萬輛),單價下滑幅度低於預期。
② 能源業務:本季度能源業務收入38.4億,環比上季度提升12%,主要由於儲能出貨量的持續上行,本季度由於Megapack的放量,儲能出貨量環比提升13.6%至14.2GW,而特斯拉上海和加州儲能工廠的超額產能(上海40Gwh, 加州40 Gwh) 也支撐了本季度儲能出貨量的釋放。
而特斯拉儲能出貨量的持續高增主要由於:
a. 短期需求前置:為規避2026年提高的關税,符合IRA法案中的本地供應鏈要求可獲得補貼,大量儲能項目提前開工,形成需求前置。
b. 但隨着AIDC數據中心對於儲能的需求持續提升(平滑新能源發電波動、承接高波動AI負載,且數據中心配置儲能可以加速併網),以及美國能源測新增裝機量以光伏+風電為主,也需要配置儲能來平滑波動,儲能的需求量具備中長期的高確定性。
c. 特斯拉也在加大布局地面太陽能 + 儲能、太空太陽能的組合方案,為電網及 AI 數據中心供電。
而展望2026年,特斯拉還計劃在休斯頓工廠生產Megapack 3和Megablock新產品,推動100Gwh/年的產能建設(目前產能80Gwh Megapack-加州40Gwh, 上海40Gwh以及6Gwh 的 Powerwall),足以支撐需求端高增帶來的出貨量放量。
③ 服務業務:本季度收入33.7億,表現一般,環比下滑了接近1億,可能主要因為本季度銷量下滑,帶動的保險業務和配套設施銷售收入有所下滑。
而特斯拉還在加大對充電設施的佈局,本季度超充站環比增加429座至8182座,也為Robotaxi的擴張提前做準備。
1.2 賣車毛利率逆勢回升
每次業績,比收入更為重磅,以及財報時候真正增量信息一直都是汽車毛利率表現。
整體汽車毛利率環比上季度17%上行3.4個百分點至本季度20.4%,主要由於純毛利的碳積分收入貢獻的增加,但即使去除碳積分影響,最核心的賣車毛利率仍然也在環比上行,從上季度15.4%環比提升至本季度17.9%,大超市場預期的繼續惡化的14.1%。
而在其他業務中,儲能業務毛利率達到29%,環比下滑約3個百分點,雖然需求旺盛,可能因為儲能競爭加劇帶來的單價下滑,以及關税對成本不利影響還在上升(Q4關税影響總共5億美元,高於Q3 4億美元)。
而服務業務本季度毛利率8.8%,環比上季度下滑了接近2個百分點,主要由於服務中心員工相關成本的增加,特斯拉正在為車隊規模的擴張提前做好人員儲備,但超充站業務的毛利率還在環比上行。
二. 賣車表現全面超預期
作為每個季度最最重要觀測指標,汽車毛利率重要到不能再重要,尤其是當前特斯拉現有車型老化,競爭加劇的情況下。為了看清楚汽車毛利率的真實情況,海豚君分別拆出了剔碳積分的汽車銷售毛利率、汽車租賃毛利率,以及汽車業務整體毛利率。
由於汽車租賃業務體量小,而且毛利率穩定,汽車整體的毛利率又是兩個綜合而言來的,拆這麼仔細,主要是為了觀察剔碳積分的汽車銷售毛利率。
四季度汽車銷售毛利率(剔碳積分和租賃)17.9%,大幅超出市場預期14.1%,環比上季度反而提升2.5個百分點,主要還是本季度單車成本的下行,對沖了賣車單價的下滑影響。
我們從單車經濟角度具體拆分一下:
2.1 賣車單價下滑幅度低於預期
從賣車的單價端來看,四季度,特斯拉每賣一輛車的收入(不含碳積分與汽車租賃銷售)是4.11萬美元,環比上季度700美元,好於市場預期的4萬美元。
海豚君認為本季度賣車單價的下滑主要由於特斯拉加大了促銷優惠(如加大貸款折扣/租賃補貼力度,庫存車優惠),以及雖然未對現有車型降價,但也推出了減配降價版的Model 3/Y入門版(為了對沖IRA補貼退坡影響),以及美國高單價高毛利率市場的銷量佔比下滑,從而拖累了賣車單價。
但由於Q4同樣也有高價版推出(Model 3/Y的高性能全驅版),以及還有FSD訂閲量上升對賣車收入端的貢獻(FSD訂閲量新增10萬輛至110萬輛),單價下滑幅度低於市場預期。
具體來看:
① 四季度加大促銷優惠,在歐美推出減配版Model 3/Y
a. 美國:四季度IRA補貼退坡,特斯拉加大促銷+推出減配版Model 3/Y
四季度,由於美國7500美元的IRA補貼退坡導致的淨售價上漲,特斯拉需要在美國加大促銷政策來平滑銷量的下滑,主要措施有:
推出了價格更低的Model 3/Model Y: 10月初,特斯拉在美國推出了價格更低的減配版Model 3/Model Y(36990美元/39990美元), 這些車型的起售價比之前的起售版低了約5000美元;
繼續加大貸款方案:特斯拉對針對 Model 3/Y 等主力車型推出 0% 年利率、最長 72 期貸款,以及 $0 首付租賃等“年底大促”政策(租賃業務可通過租賃漏洞繼續享受税收抵免)
庫存車優惠:對符合條件的庫存 Model 3/Y,特斯拉提供“免費升級一項選裝配置”,例如免費高階車漆、升級輪轂或拖車鈎等,價值約在 1,000–2,500 美元區間。
b. 中國:推出了更長續航Model 3/Y版本,同時延續貸款等補貼優惠
四季度,特斯拉雖然在中國對Model 3/Y的售價沒有調整,但推出了Model 3/Y 長續航後驅版(電池容量更大版本),同時也延續了三季度對Model 3/Y的5年零息貸款,以及 對於Model 3的1100美元補貼活動。
此外,還推出了漆面升級補貼、庫存車折扣等其他優惠。
c. 歐洲:同樣上線減配版的Model 3/Y
四季度,特斯拉在歐洲市場採取了和美國市場相同的“減配降價”策略,推出了入門版的Model 3/Y版本,主要為了迎合歐洲市場對電動車的補貼要求(歐盟境內組裝且售價低於4.7萬歐元的補貼門檻)。
② 銷售結構:美國佔比下滑+入門版Model 3/Y銷售拖累賣車單價
從銷量地區結構來看,由於四季度IRA補貼退坡後美國市場銷量疲軟,在銷量結構中佔比有所下滑,而美國市場的賣車單價和利潤率都要高於中國,從而會對整體的賣車單價有所拖累。
從車型結構來看,特斯拉在美國和歐洲市場推出了低價減配版的Model 3/Y 車型(比原入門版車型降價3500-6000美元),但美國市場四季度高性能全驅版的上市,以及中國Model Y L四季度完整交付季,能一定程度抵消入門版車型對於賣車單價和毛利率的不利影響。
③ FSD業務:付費用户數繼續提升,對賣車單價端形成正向貢獻
特斯拉首次公佈FSD業務的付費用户數,四季度,全球付費用户已接近 110 萬(環比淨增10萬,其中近 70% 為一次性購買用户,特斯拉目前也已經完全轉型FSD 訂閲模式),預計佔全球特斯拉車隊比例為13%,而四季度FSD訂閲量上升也對賣車收入和單價端也形成一定的正向貢獻(海豚君預計FSD貢獻收入環比淨增0.3億美元)。
2.3 政策補貼對沖關税和折舊上行負面影響,單車成本還在下行
説完單車價格方面,再反過來説單車成本。而通常來説,特斯拉降本源於四個維度——1)銷量釋放的規模稀釋、產能的充分利用;2)技術降本;3)電池原材料的自然降本;4)政府補貼,具體來看:
海豚君把單車成本拆成單車折舊和單車可變成本,四季度的單車經濟賬是這樣的:
1)單車折舊效應:規模效應釋放受阻,單車攤折成本還在環比上行
本季度單車折舊額0.39美元,絕對值上環比上行700美元,而單車攤折成本率也從上季度7.8%環比上行個2百分點至本季度9.6%,主要由於本季度產銷的環比下滑(四季度賣車銷量環比下滑16%至41.8萬輛),規模效應釋放受阻。
2)單車可變成本:可變成本下行帶動賣車毛利率環比回升
本季度公司單車可變成本為 3萬美元,環比下行2300美元;單車可變成本率亦環比變動 4個百分點至 73.3%,單車成本下行可能由於受美國政策補貼對沖關税不利影響。
2025 年美國對進口汽車零部件加徵高額關税,即便為美國本土組裝車型,若使用進口零部件仍將顯著推升本位制造成本。特斯拉四季度合計受到關税負面影響 5 億美元(環比三季度4億美元還在上行),公司此前已明確指引,受銷售核算滯後性影響,該部分關税的成本壓力將在2025年的後續季度全額釋放。
而原材料端的關税壓力將在四季度進一步顯現:美國於 2025 年 8 月 18 日正式擴大鋼鐵 / 鋁關税徵收範圍,電動汽車電機所需電工鋼被納入徵税清單,疊加特斯拉低價原材料庫存逐步消耗,該部分關税成本預計將在四季度報表中充分體現。
但為對沖關税壓力並鼓勵汽車產業鏈本土生產,美國政府對美國本土組裝的合格車型給予整車零售價 3.75% 的關税抵消額度,可直接抵扣車企進口零部件所繳納的關税;且該政策在 2025 年 10 月完成調整,有效期從原計劃的 2027 年延長至 2030 年。而特斯拉在美國市場銷售的車型基本實現本土生產與組裝,能完全享受到該補貼優惠。
3)汽車毛利率環比回升
最終,雖然規模效應釋放受阻,以及受關税負面影響加大,但可能由於美國政策補貼影響,特斯拉四季度的單車賣車成本反而在下滑,也帶動了四季度賣車毛利率環比繼續上行2.5個百分點至17.9%(去碳積分)。
三. 四季度交付量由於美國IRA補貼退坡,表現疲軟
四季度特斯拉實際交付41.8萬輛,雖然市場對於四季度美國IRA補貼退坡後的交付疲軟情況有所預期,但實際交付量要低於市場預期的42.3萬輛。
分地區來看:
① 中國市場:四季度是Model Y L的完整交付月,同時四季度中國市場有因2026年購置税退坡的搶購效應,以及傳統旺季,特斯拉在中國零售銷量還在環比上行。
② 美國市場:四季度特斯拉在美國市場面臨IRA 7500美元補貼退坡問題(三季度已提前透支需求),雖然推出了多重措施:如加大融資折扣/租賃折扣力度,加大庫存車優惠,推出降價減配版Model 3/Y, 但仍未成功挽救疲軟的需求,特斯拉在美國的四季度銷量環比大幅下滑;
③ 歐洲市場:歐洲市場四季度的銷量環比有所回暖,主要由於歐洲多個國家(如意大利、西班牙、法國)從2025年Q4起重啓或新增電動車補貼,直接刺激了消費需求。
而特斯拉在歐洲推出了減配降價版的Model 3/Y,在價格和產地要求上更容易符合法國、英國等國的補貼資格(歐盟境內組裝且售價低於4.7萬歐元”的額外補貼門檻)也帶動了特斯拉銷量在歐洲的回暖。
④ 其他市場:其他市場銷量還在環比下滑,主要國家韓國,土耳其的銷量都還在下滑,主要因為高利率和補貼退坡影響。
而從產銷差來看,四季度特斯拉產量43.4萬輛,高出交付量1.6萬輛,也繼續帶來了庫存積壓,特斯拉庫存週轉天數也從上季度10天來到了本季度的15天,帶動了經營現金流的下滑。
四、支出端:AI業務仍然繼續加大投入
特斯拉本季度研發開支和銷售費用又在繼續加大,研發費用17.8億,環比上行1.5億美元,高出市場預期15.9億,仍然由於AI智能化與新產品的研發投入的繼續加大,研發費用主要投入於FSD的訓練和迭代,AI5芯片的設計,以及Cybercab, Optimus等新產品線的研發上。
而銷售與行政費用本季度16.6億,環比上行1億美元,也高出市場預計的14.5億,主要由於本季度SBC費用上行了約2.2億美元(主要由於運營里程碑達成,CEO績效獎勵增加),帶來了銷管費用的上行。
最後雖然三費投入的加大,但收入端和毛利率端全面超預期,經營利潤14億,大幅高於市場預期的9.3億,經營利潤率5.7%,基本和上季度持平。
而在淨利潤方面,本季度由於比特幣波動導致的虧損和外匯變動影響,淨利潤僅8.4億,略低於市場預期的12億。
而在自由現金流方面,本季度運營現金流由於存貨的增加,環比下行24億至38億,而資本開支上仍然還在為AI業務繼續投入,本季度資本開支24億(全年資本開支略低於特斯拉之前給的2025年90億的指引),特斯拉的cortex訓練集羣已經在四季度超過了10萬塊等效H100的算力水平。
而特斯拉指引2026年的資本開支將從2025年的85億美元大幅提升至2026年超過200億美元,主要用於:
① 2026年有 6 座新工廠將投入生產(包括鋰精煉廠、LFP工廠、CyberCab、Semi、新 Megafactory、Optimus工廠),相關基建與設備支出巨大;
② 為支持 Optimus 與自動駕駛訓練,公司正大幅增加算力投入(特斯拉正在德州工廠建立cortex 2, 預計2026年上半年將計算資源規模再提升到當前的1倍以上,預計相當於超25萬的等效H100水平);
③ 現有工廠的產能擴建。
目前特斯拉賬上現金流共441億美元,大幅增加的資本開支投入對特斯拉2026年的現金流壓力仍然較大,尤其是AI業務前期對收入和利潤貢獻規模仍然較少的情況下,當前業務產生的自由現金流無法覆蓋鉅額的資本開支投入,海豚君預計2026-2027年特斯拉現金流可能迅速惡化,會相應的採取融資措施來支撐AI業務的高投入。
最後本季度自由現金流在存貨上升帶來的經營現金流下滑,以及資本開支環比上行情況下,整體環比下滑了26億至本季度14億,但超出市場6億的預期。
<此處結束>
海豚君歷史文章,請參考:
熱點追蹤:
2025年10月25日《馬斯克真要撕票 2.5 萬美金 Model 2?》
深度研究:
2025年1月8日《終極拷問,FSD 真能撐起 1.5 萬億特斯拉?》
2025年1月2日《特斯拉 FSD:星辰大海能經得起現實檢驗嗎?》
2025年12月3日《特斯拉 “暗度陳倉”,Robotaxi 故事只是 “幌子”?》
財報點評:
2025年1月23日財報解讀《“撕裂” 的特斯拉: 宏偉 AI 敍事 “硬剛” 坍塌的造車基本面》
2025年10月24日財報解讀《“畫餅王” 特斯拉終於王者歸來了!》
2025年10月24日財報電話會《特斯拉:致力於 2025 上半年交付平價車型》
2025年7月24日財報解讀《特斯拉:“AI 大餅” 好講,但現實太骨感》
2025年7月24日財報電話會《預計全年資本支出超過 100 億美元,將繼續加強對 AI 芯片的投入》
2025年4月24日財報解讀《FSD 貢獻神來之筆,誰還説特斯拉是 “紙糊的 “?》
2025年4月24日財報電話會《下一代車型 Model 2 或提前推出?》
2025年1月25日財報解讀《脱掉 AI 外衣的特斯拉:卷不盡的價格、止不住的血》
2025年1月25日財報電話會《特斯拉三季度紀要: 24 年銷量與 “50%” 無緣,但開支還要往上拉》
本文的風險披露與聲明:海豚研究免責聲明及一般披露
本文版權歸屬原作者/機構所有。
當前內容僅代表作者觀點,與本平台立場無關。內容僅供投資者參考,亦不構成任何投資建議。如對本平台提供的內容服務有任何疑問或建議,請聯絡我們。

