
阿里、字节、理想跑步进场, AI 眼镜要成 “风口的猪”?(纪要)

近期海豚君越深入分析 AI 产业链,越是发现在产业链上游投资浩大的情况下,需要弄清楚这次 AI 产业革命,到底是存量替代为主,还是创造增量。
因为存量取代往往意味着新旧势力的较量,普通群众的接受度(譬如蒸汽革命时代,主要是人力替代的存量取代逻辑,曾经出现过铁路被人为毁损的情况,而互联网主要是改变信息传播的方式,以创造增量为主),也在很大程度上决定了新技术的渗透率斜率。
而在 AI 创造增量上,海豚君更多是期待 AI 让人与机器的交互从打字输入交互,真正变成自然语言交互之后,带来的新生硬件机会,让硬件有机会从带屏入口走向有无物理屏幕都可以的 AI 新硬件。
在这些可能的新硬件中,AI 眼镜除了有手机也有的轻便、随身移动特征,AI 的特性可以让它用自然语言交互(见图能识、听音解意,开口即聊、连续互动),而不是手机打开屏幕之后打字输入这种必须有基础知识储备的人才能用(比如认字、会打字,从而无法服务文盲、幼儿等群体),对使用人的上手门槛极其低。
因此,在 AI 硬件落地的场景中,AI 眼镜正成为科技巨头们全力争夺的战略入口。从$理想汽车(LI.US) 的汽车生态、$阿里巴巴(BABA.US) 的商业服务,到小米、华为的智能生活链,乃至 Meta、谷歌的虚拟现实探索,各路厂商纷纷入局,试图通过这一全新形态抢占用户感知和使用时间的最高点。
AI 眼镜之所以被视为 “下一代个人移动入口”,也是最有机会挑战手机的移动终端,主要源于其在三个维度的优势:
① 全天候自然交互,构建无缝智能伴随
不同于手机的 “取出 - 点亮 - 操作” 模式,AI 眼镜凭借可全天候佩戴、开口即用的特性,真正实现了智能助理 “懂我、随时待命” 的理想状态。其交互方式更趋近于人的本能——无需打断当下行为,所见即所得,所问即所答,将智能服务从主动唤醒转变为无感伴随。
② 全场景深度覆盖,超越硬件物理边界
相较于手机或汽车等设备,AI 眼镜的服务场景实现了空间与时间的双重突破。它覆盖从工作、社交到出行、家庭的多元环境,能将线上服务与线下体验无缝衔接,延伸能力远超单一硬件。特别是其作为 “第一视角的头部设备”,能够捕捉超过 80% 的人体感官输入,使其成为比手机更具潜力的人机交互感官中枢。
③ 原生 AI 数据入口,驱动智能持续进化
集成摄像头、麦克风等传感器的 AI 眼镜,天然具备采集第一视角数据和运行多模态 AI 的能力。这不仅为用户提供了原生的交互入口,更成为持续喂养 AI 模型、实现智能迭代的关键数据来源。其战略重要性,已不亚于当前的手机终端。
面而对这一规模巨大(全球超 15 亿副)且换机周期可能更短的增量市场,阿里已将夸克 AI 眼镜定位为 “人机交互变革的中心” 和 “AI 的入口”,进行全方位的战略投入。
海豚君注意到,近期大厂纷纷发布 AI 眼镜,或者有 AI 眼镜发布会在排期中,比如说刚刚过去的夸克 AI 眼镜发布会(11 月 27 日)、理想 AI 眼镜(12.3)、Xreal 与谷歌开发的 AR 眼镜亮相(25.12)、字节眼镜发布(26Q1)、Meta 眼镜发布会(26Q1)与亚马逊眼镜(26H2)等等。
海豚君本篇主要对近期发布的夸克 AI 眼镜和理想 AI 眼镜做了一个发布会信息的整理,和 AI 核心硬件参数的整理,供大家参考。2026 年,海豚君会密切关注 AI 在新硬件上的落地进度。
以下是详细内容:
1. 理想 Livis:汽车生态战略的延申
2025 年 12 月 3 日,理想汽车发布首款 AI 眼镜 Livis,主打轻量佩戴(36g)、长续航(18.8 小时)及与车辆生态的深度互联。
AI 眼镜所带来的功能本质上是理想 “人 - 车-家” 智能生态在空间与时间上的延伸,旨在将 “理想同学” 的能力从车内场景拓展至用户全天候生活,通过提升用车便捷性与车内娱乐体验,进一步增强车主粘性:
1)构建数据闭环,增强生态粘性
数据闭环:Livis 作为 24 小时在身的设备,能收集比汽车更丰富的用户生活场景数据(通勤、办公、社交、家庭)。这些数据反哺给理想的 MindGPT 大模型,能使其更懂用户,从而优化车机、智能家居的体验,形成 “数据 - 算法 - 体验” 的增强闭环。
生态黏性:理想通过深度适配理想汽车(如语音控车、头枕音响联动等),Livis 进一步巩固 “人 - 车-家” 全场景智能闭环,通过眼镜得到了空间和时间上的无缝延伸,提升用户对理想生态的依赖性与粘性。
2)创造高频触点,为卖车业务引流
汽车是低频、高价的消费品,用户触点有限。售价 1699 元起的 AI 眼镜,让非理想车主也能以低成本体验 “理想同学” 的 AI 能力。这是理想的 “出圈” 之举,将品牌影响力从车主扩大到更广泛的科技消费人群,对门店销售也起到引流作用。
3)以低门槛硬件为出海探路
相较于汽车,智能眼镜具备更高的普适性与更低的文化接受门槛,尤其适合欧美等对智能穿戴设备接受度高的成熟市场。通过 Livis,理想不仅能提前建立海外品牌认知、积累用户数据、形成初步生态布局,也能为后续车型出海提前铺路。
4)为下一代 AI 硬件入口提前布局
而对于理想这样的 “科技公司”,需要在下一代硬件入口上占有一席之地,否则未来可能面临被其他生态 “管道化” 的风险(未来用户可能通过华为、小米等巨头的眼镜或手机 AI 助手来控制车辆,使理想同学降级为单纯的执行终端,丧失交互定义权、高价值数据沉淀能力及服务生态主导权)
通过 Livis,理想将 “理想同学” 从车内延伸至全天候生活场景,旨在守住用户体验核心、巩固数据闭环,避免在 AI 时代沦为被其他科技生态支配的硬件管道,同时为未来人机交互变革提前占位。
2. 夸克 AI 眼镜:阿里生态的全景融合
夸克 AI 眼镜的软件功能,则体现了走过手机时代,阿里争夺下一代 AI 入口的战略野心,核心在于将阿里巴巴的庞大生态服务(支付、导航、电商、内容)与第一视角的 AI 创作能力(3K 录像、直播、翻译等)深度融合,打造一个全天候的个人 AI 助手平台:
① 抢占下一代 AI 硬件入口,开启交互革命
当前产品主打工具化与辅助定位,聚焦导航、支付、翻译、商品识别、出行管理等实用场景,已接入阿里系生态及部分外部应用(如网易云音乐、QQ 音乐)。未来还将向身份认证、运动健康、学习等领域横向拓展。
② 延伸并巩固生态优势,提升用户粘性:
阿里拥有从自研硬件、夸克 AI 应用模型、千问大模型到阿里云算力的全栈能力。AI 眼镜成为串联这些能力的新载体,通过深度融合支付宝、高德、淘宝、阿里商旅等核心生态,为用户提供无缝的闭环服务体验。用户选择夸克 AI 眼镜,即意味着接入了整个阿里巴巴的生态体系。
③ 布局未来创作与数据入口
阿里判断,“AI 眼镜 +AI 创作” 将成为未来内容生产的主流形态,第一视角拍摄将催生海量数据与 AI 创作需求。通过整合千问 Image 模型、万象模型的 AI 创作能力,以及夸克网盘的云端存储,阿里旨在占领未来 AI 创作生态的关键节点,掌控新一轮的数据入口。
AI 眼镜具体配置和功能:
一、定价与渠道
1. 定价:
理想 Livis:采用单一版本、高性价比策略
全系标配蔡司镜片,售价 1999 元起(政府补贴后 1699.15 元起),直接对标夸克 G1 的入门价位。
镜片与定制方案(补贴前):墨镜片 2199 元、感光变色片 2599 元;屈光定制镜片 / Superb 分别为 2199 元与 2499 元。
夸克 AI 眼镜:采用双版本策略,覆盖更广人群,形成全价位段覆盖:
S1:主要面向旗舰级近眼显示场景,标准套装定价 3999 元(不含备用续航镜腿),超级续航套装定价 4299 元(含续航镜腿),最低到手价 3799 元/4084 元;
G1:主打轻量与时尚,威灵顿框定价 1999 元,风尚眉框定价 2199 元,墨镜片款定价 2299 元;
续航配件:提供超级续航套装(含可换电镜腿、换电仓等),实现 “无限续航” 体验,价格从 99 元至 399 元,这点属于产品的创新设计。
2. 渠道:
理想销售渠道:蔡司授权门店、理想汽车零售中心、京东商城、理想 App 等多渠道同步开售;
夸克 AI 眼镜渠道:线上天猫/抖音/京东开售,并在全国 82 城布局 604 家线下门店
二、硬件端:
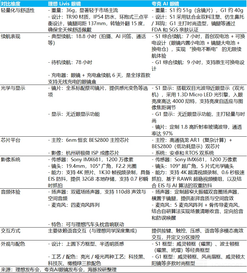
理想 Livis 极致追求轻量化(36g)与长续航(18.8 小时),主打无负担的全天候佩戴,并与汽车生态(音响联动)深度绑定。硬件配置均衡,突出基础体验和性价比。
而夸克在近眼显示(双目波导)、高性能计算(骁龙 AR1 芯片)和第一视角创作(3K 视频)上具备明显优势,并通过创新的可换电设计解决续航焦虑,且与阿里生态深度整合形成差异化。
1. 轻量化设计与舒适度:理想在轻量化上更有优势
理想:主打轻量化设计
采用 TR90 材质,整机仅 36g,显著轻于市场主流的 42–45g(比行业主流轻 20%)。
舒适性:IP54 防水等级,镜腿间距 137mm,转轴外翻 15 度,尼龙壁厚 0.8mm,环抱式设计,三点重量平衡,36 克超轻重量实现全天候舒适佩戴。
夸克:整机重量略重,但主要因为 S1 多了近眼显示功能
S1:整机重量约为 51 克(含 0 度近视眼镜片),极限尺寸下实现 7.5mm 镜腿、3.3mm 镜框的工业设计,并采用钛合金双料注塑、仿生鼻托/耳弯和 1:1 前后配重,大幅改善长期佩戴感
G1: G1 系列进一步延伸 “日用化” 思路,在保留同源芯片、声学与拍摄配置的前提下,去掉光学显示,将整机重量压至约 40g,并提供包含太阳镜在内的多款时尚框型。
亲肤认证:镜腿等接触皮肤的部分均通过 FDA 和 SGS 亲肤认证。
2. 续航表现:理想续航更强
理想:续航上更有优势,整体续航达 18 小时
Levis 电池容量 240 毫安,典型续航时间 18 小时(包括拍摄、AI 问答、蓝牙通话等典型应用场景),待机续航时间 78 小时,眼镜 + 充电盒续航时间 6 天,,是全球首款支持无线充电的眼镜盒。
夸克:首创双电池 + 可换电设计,整体续航 7-9 小时
S1:电池容量 287 毫安,综合续航 7 小时(待机>25h,音乐>6h,连续录像>1h)。首创双电池 + 可换电设计(眼镜内置小电池 + 镜腿大电池 + 换电仓),实现 “换电不断电” 的无限续航体验。
G1:内置 272 毫安时大容量双电池,综合续航长达 9 小时,还支持原生可换电设计
3. 光学与显示:夸克 S1 搭载双光机,拥有近眼显示功能
理想:无近眼显示功能
镜片:全系标配蔡司镜片,提供感光变色等选项
显示:无近眼显示功能
夸克:S1 搭载双目光波导近眼显示技术(双光机),拥有近眼显示功能
显示引擎:搭载了 JBD 蜂鸟 Mini Micro LED 单色光引擎,体积小至 0.6CC,亮度却高达 300 万尼特,入眼亮度高达 4000 尼特,支持亮度自适应与图像焦距调节。
双目方案核心优势:相比行业常见的单目、外挂镜片方案,双目双光机设计更符合人眼视觉习惯,能有效降低长期使用的视觉疲劳。
G1 :无近眼显示功能,主打轻量与时尚
显示:无近眼显示功能,主打轻量与时尚
镜片:定制 1.8 高折射率玻璃波导,通透率达 97%
4. 芯片平台:夸克双芯片性能更强
理想:采用单芯片 BES2800
主控:6nm 恒玄 BES2800 主控芯片
影像:杭州研极微 ISP 成像芯片
夸克:搭载高通骁龙 AR1 和低功耗处理器 BES2800 双芯片
搭载高通骁龙 AR1 和低功耗处理器 BES2800 双芯片,以及安卓和 RTOS 双系统,实现高性能和低功耗(长续航)兼得
主芯片:高通骁龙 AR1,专职处理复杂计算任务(如高质量拍摄、语音处理、计算机视觉)。
低功耗处理器:低功耗显示处理器,负责日常轻量事务与显示驱动。
5. 影像系统:夸克视频录制清晰度更高,都拥有防抖功能
理想 Livis:
影像方面搭载 Sony IMX681,传感器 1200 万像素,19.4mm 广角镜头实现 105° 广角,F2.2 光圈,4k 画质,EIS 防抖,支持 1k 30 帧不同尺寸视频录制,并提供 32GB 本地存储。
夸克:
传感器:搭载索尼 IMX681 传感器,1200 万像素,1/3.6 英寸。
镜头:109°超广角,5 片式光学镜头,1/3.6 英寸。
影像:搭载 12Mp IMX681,支持 3K 录像,姿态解算 + 算法防抖
核心能力:支持 3K 超清视频直出(行业领先)、0.6 秒极速抓拍、基于 RAW 域的超级夜景模式,以及结合 EIS 与 AI 算法的双重防抖。
7. 音频体验:理想可与与车辆音响联动
理想:四麦克风 + 双磁路扬声器,支持 110dB 声效与空间音频,并可与车辆音响联动,同时支持实现蓝牙通话、录音等功能。
夸克:扬声器:定制超窄大振幅双音圈扬声器,横置于镜腿,实现澎湃音质与空间音效。
麦克风:集成 5 麦克风阵列 + 骨传导麦克风,结合自研算法,实现全场景清晰收音、定向拾音和防误唤醒。
8. 交互方式:夸克 AI 眼镜交互方式更丰富
理想:主要依赖语音交互(与理想同学深度集成)
夸克:实现单手操作的轻松畅快,定义了分区操控,并提供按键、触控、压感、语音等多模态高效交互,兼容不同的操控习惯
9. 外观配色:
理想:上圆下方框型、半透明质感,提供亮光 / 哑光两种工艺,以及科技黑、科技灰、橄榄绿三款配色。
夸克:
S1:提供威灵顿框(曜黑)、波士顿框(曜黑、玳瑁)等多种经典框型,强调优雅的科技融合。
G1:提供威灵顿框、风尚眉框、威灵顿太阳镜等多款时尚框型,满足不同穿搭偏好。
三、软件功能
理想 Livis 的软件功能是其汽车生态战略的延伸,核心在于将 “理想同学” 的能力从车内无缝扩展到全天候生活,通过增强用车便捷性和车内娱乐体验来提升车主粘性。
而夸克 AI 眼镜的软件功能是其争夺下一代入口战略的体现,核心在于将阿里巴巴的庞大生态服务(支付、导航、电商、内容)与第一视角的 AI 创作能力(3K 录像、直播、翻译)深度融合,打造一个全新的、全天候的个人 AI 助理与创作平台。
1. 生态联动:理想打造 “人车家 “生态,夸克与阿里巴巴生态深度整合
理想:AI 眼镜与车联动,可实现一键控车,车内音箱联动等功能:
眼镜提供 HUD 功能,语音即可完成音响控制、FaceID、后备箱开启、智能泊车、侧滑门、空调及座椅加热等操作。之前要掏出手机,打开应用,点击按钮,启动,需要 7-8 秒操作时长,现在一句话可实现一键控车。
头枕音箱联动:与 livis 头枕音箱联动,车内屏幕音源接入眼镜,家人在身边睡着了,仍然可以听所有车屏的音源(听歌,听书,听导航,看电视),互不干扰。
夸克:深度融合的阿里巴巴生态服务
导航:联合高德地图深度定制,支持全语音交互、导航信息近眼显示及箭头随头转向。
支付:联合支付宝,支持 “看一下” 支付,通过骨传导麦克风进行声纹验证,保障安全。
电商与服务:联合淘宝独家提供 “识价” 比价服务;整合飞猪、高德打车、航班管家等,提供行程智能提醒。
音乐音频:深度合作网易云音乐、QQ 音乐,支持语音点播、歌词显示(近眼查看歌词)及场景化歌单推荐。
2. 拍照与摄像:夸克摄像清晰度更高,且能和夸克网盘同步云端相册
理想:
影像方面搭载 Sony IMX681,传感器 1200 万像素,19.4mm 广角镜头实现 105° 广角,F2.2 光圈,4k 画质,并具备 EIS 防抖,并提供 32GB 本地存储。
拍照:4k 照片等参数一线水平,支持 0.7 秒瞬时抓拍,4:3 和 16:9 两种比例,画面通透、色彩准确,支持 3 秒 livephoto。
视频录制:支持 1k30 帧不同尺寸视频录制,可完成 41 分钟连续录制续航。
夸克:
影像方面搭载 Sony IMX681 传感器(1200 万像素),配合 109° 超广角的 5 片式光学镜头,实现第一人称视角的 “所见即所得” 拍摄。
拍照能力:
极速抓拍:通过对成像链路的深度优化,实现 0.6 秒 的极速抓拍体验。
超级夜景:行业首创基于 RAW 域的超级夜景模式,显著提升暗光及夜景下的动态范围与画面纯净度。
智能体验:支持 “开口即拍”,无需唤醒,直接说出 “夸克拍照” 或 “夸克录像” 指令即可触发。得益于近眼显示,还支持拍前瞄准和拍后预览。
摄像能力:
支持行业领先的 3K 超清视频 直出与录制,是国内首款支持该规格的 AI 眼镜。
防抖技术:采用结合 EIS 电子防抖 与 云端 AI 防抖算法 的 Ai“云台” 双重防抖,在跑步等运动场景下能拍摄出接近手持物理云台般平稳流畅的画面
续航与存储:支持1080P 长时间拍摄,连续录像续航可达 60 分钟以上。提供云端相册服务以解放本地存储,并与夸克网盘实现多端同步。
3. 音频与通话
理想:
内置四颗麦克风收音 + 双磁路三明治扬声器,支持 110dB 声效与空间音频,可实现蓝牙通话、录音,听歌,音响等功能。
夸克:
音频硬件:采用定制超窄大振幅双音圈扬声器,通过独特的横置于镜腿的布局,让声音直传人耳,实现澎湃音质与空间音效。提供标准、澎湃、静谧三种音效模式。
通话与录音:
麦克风阵列:集成 5 麦克风阵列 + 骨传导麦克风
智能降噪:通过端云融合大模型算法,实现全场景清晰收音。在嘈杂地铁中可过滤环境噪音,在多人会议中能定向拾音,精准捕捉目标发言人。
隐私保护:骨传导麦克风能准确识别机主声音,有效防止他人误唤醒
4. AI 智能响应:
理想:核心 AI 助理——“理想同学”:
流式智能语音框架:搭载恒玄 BES2800 主控芯片 + 理想自研 MindGPT 模型,快速实现语音控制,0.8 秒应答速度、0.3 秒语音唤醒,响应速度极快,理想同学可以边听指令,边思考,边回答,像和人沟通一样自然顺畅。
回答精准度行业领先:MindGPT,具备照片、视频、对话等多模态记忆能力,语音问答精准率达到 88%。
拥有记忆功能:全新的理想同学 App 提供多模记忆能力辅助,帮助模型成长,同时越来越懂你。
首发自研 Deep research,多智能体框架,类似随身携带一个研究员,后续会持续 OTA 迭代。
夸克:核心 AI 助理——“夸克同学”:
由阿里巴巴千问大模型驱动,具备上下文理解、主动思考和持续进化能力。夸克和千问大模型能力由于是闭源模型,能针对眼镜场景进行定制优化,而非简单接入通用模型,同时支持全双工语音交互,能听会看,提供极速唤醒与拟人化回复。
核心应用场景:
AI 问答与识物:支持通用语音问答和基于第一视角的实时图像问答。
随身翻译:支持 89 种语言的对话翻译、同声传译和拍照翻译。
录音纪要:支持智能降噪、区分发言人,并可自动转写、翻译、生成摘要与待办事项。
图文备忘与日程提醒:支持语音和拍照速记,并可一句话创建、查询日程,实现主动提醒。
智能提词器:近眼显示提词,语音跟随滚动,适应演讲、直播等多种场景。
第一视角直播:实现所见即所播。
<此处结束>
本文的风险披露与声明:海豚投研免责声明及一般披露
本文版权归属原作者/机构所有。
当前内容仅代表作者观点,与本平台立场无关。内容仅供投资者参考,亦不构成任何投资建议。如对本平台提供的内容服务有任何疑问或建议,请联系我们。

