
特斯拉:造车罕见回血,AI 宏图又跳票

$特斯拉(TSLA.US) 于北京时间4月22日凌晨美股盘后发布了2026年一季报,汽车主业仍在一片悲观声中打出了不错的预期差,具体来看:
① 总收入端表现不错:本季度总收入为224亿美元,同比增长16%,大幅超出市场普遍预期的207-209亿美元。
虽然其中包含了约9亿美元的正面外汇影响,但即使剔除该因素,调整后收入215亿美元仍高于预期,主要因为卖车单价的环比止跌回升,这有效对冲了本季度储能业务因前期抢装需求透支而带来的短期出货量和收入的下滑(储能收入24.1亿,同比-12%)。
② 汽车收入同样也大超预期:本季度汽车业务总营收162亿美元,超出市场预期153亿。其中核心汽车销售收入(去碳积分和租赁)达155亿,超出预期的145亿,是超预期的核心来源。
虽然一季度受中美市场政策退坡影响,实际交付量(35.8万辆)不及预期且环比下滑,但由于产品结构优化(高价的Model S/X和Cybertruck占比提升至5%)、美国等市场促销折扣力度收回,以及FSD全面转向订阅制后新增订阅数创历史新高带来的高毛利软件收入确认,卖车单价(ASP)结束了连续下跌趋势,环比大幅回升了2500美金至4.36万美元。
③ 核心卖车毛利率(去碳积分)展现不错韧性:本季度整体汽车毛利率高达21.1%,大幅超出市场预期的16.9%。在剔除保修准备金冲回(2.3亿)和关税汇兑收益(2亿)等一次性因素后,本季度核心的卖车毛利率(去碳积分)实际约为17.5%。
虽然本季度产销下滑导致单车摊折成本上升(环比上行500美元),以及金属等原材料涨价推高单车可变成本(环比上行1000美元)的双重压力,使得核心毛利率环比上季度的17.9%略降0.4个百分点,但受益于单车ASP的回升,最终17.5%的表现依然显著高出市场14.7%-15.3%的悲观预期。
④ 研发费用+资本开支的狂投都仍然在为AI的星辰大海业务买单:特斯拉本季度研发费用达19.5亿,继续高位环比上行,主要投入于FSD的训练迭代、AI5芯片设计,以及Cybercab、Optimus等新产品线上。
尽管公司销售费用和研发费用都在环比提升,但在收入和毛利率双双超预期的带动下,加上本季度资本开支未出现激增,特斯拉一季度自由现金流为14亿美元,实现净流入,远好于市场预期的净流出。
⑤ 经营利润超预期:最后即使因为AI投入带来的研发费用上升,以及SBC费用(主要系CEO绩效奖励)上行导致的销管费用(18.3亿)增加,但在整体收入超预期、核心卖车ASP回升叠加储能与服务业务高毛利的带动下,本季度经营利润达到9.4亿美元,大幅高于市场预期的3.6亿美元;经营利润率达到8.2%,环比逆势上行了1.6个百分点。
海豚君整体观点:
总的来说,特斯拉交出了一份“表观强劲、实际也具备一定韧性”的2026年第一季度答卷。尽管核心收入、毛利率、净利润的全面超预期背后包含部分一次性财务因素的粉饰,但在剥离这些扰动后,其汽车主业仍在一片悲观声中打出了不错的预期差。
具体而言,单车均价终结连跌态势迎来环比回升,真实卖车毛利率企稳,打破了市场对“交付惨淡必致毛利崩盘”的恐慌。更为难得的是,在AI前沿领域(自研芯片、Optimus、FSD)投入毫不手软、SBC费用推高整体研发与销售费用的背景下,特斯拉本季依然斩获了 14亿美元的正向自由现金流,远超市场净流出的悲观预期。这表明,一季度特斯拉的汽车基本盘依然发挥着稳健的“压舱石”作用。
然而,卖车业务对特斯拉估值的叙事权重正日益削弱,其核心角色已退居为“现金流奶牛”。当前市场的真正焦虑点在于:宏大AI业务的兑现节点是否被一再推迟?巨额资本开支下的财务模型是否具备可持续性?
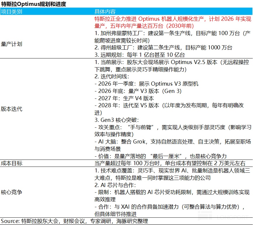
① Optimus:V3亮相延期至年中,2027年迎规模化量产元年
a. V3版本亮相推迟且保密严格:马斯克表示 V3 版本的系统设计已基本准备就绪,目前正在完善美学细节 。计划在今年年中(Middle of this year)展示 。推迟展示的原因是为了防止竞争对手进行逐帧分析并抄袭技术,因此倾向于在更接近量产时才对外公开 。
b. 初期量产时间表与产能爬坡:弗里蒙特(Fremont)工厂正在准备启动生产 。管理层预计在 7 月下旬或 8 月左右开始生产 。由于这是一个包含超过 10,000 个独特零部件的全新产品和全新供应链,初期生产速度将非常缓慢 。预计到明年,产能才会提升至可观的数字 。
c. 生产线深度重构:为了给 Optimus 腾出产能,特斯拉正在拆除 Model S/X 的生产线(该产线最后生产定于 5 月初) 。拆除旧线并重新安装测试 Optimus 的全新生产线大约需要 4 个月的时间,这被认为是极具挑战但速度惊人的工程 。
d. 特斯拉正在德克萨斯州超级工厂(Giga Texas)建设第二个 Optimus 工厂,预计于明年夏天投产 。在应用端,Optimus 初期将在工厂内执行简单的任务 ,随后有望在明年某个时候在特斯拉以外的地方发挥作用 。最新流片的 AI5 芯片也确认将搭载于 Optimus 上 。
② Robotaxi: 安全至上导致扩张克制,财务实质性贡献延后至2027年
a. 区域扩张稳健:Robotaxi已向达拉斯和休斯顿拓展,目标年底前在十余个州实现无监督运营。
b. 验证周期拉长:受制于严苛的安全底线,公司正通过扩大QA(质量保证)车队加速测试。马斯克明确给出预期指引:2026年Robotaxi及无监督FSD不会产生重大报表贡献,财务爆发点被锚定在2027年。
c. 底层架构的掣肘:目前的测试车队仍运行于v14.3变体,在大幅提升安全上限的V15重构版本问世前,管理层认为大规模部署Robotaxi并不合理。
③ FSD:Q4 开始逐步向客户车队释放无人监督功能
a. 无人监督 FSD 的推送计划: 预计在 2026 年第四季度开始逐步向客户车队释放无人监督功能 。推送将根据地理位置逐步进行,前提是确认特定区域(无复杂的交叉路口或恶劣的路标天气)是绝对安全的 。
b. 而马斯克确认,Hardware 3 (HW3) 的内存带宽仅为 HW4 的八分之一,不具备实现无人监督 FSD 的能力 。为此,特斯拉将为购买了 FSD 的 HW3 车主提供置换折扣,或提供更换计算平台及摄像头的升级服务 。为了高效完成这一升级,特斯拉计划在主要大城市建立“微型工厂” 。同时,针对 HW3 车主,特斯拉计划在 6 月底推送一个基于 v14 的数字精简版 。
c. 底层架构 V15 的演进:目前的 v14.3 被认为是当前架构的最后一块拼图 。预计今年年底或明年年初推出的 V15 将对软件架构进行彻底检修,全面运行于 AI 之上,旨在将安全性提升至远超人类的安全水平 。
d. FSD订阅数:FSD 目前全球付费客户已接近 130 万 。自 2026年2月15日 起,特斯拉在全球范围内取消了FSD的一次性购买选项,全面转向月度订阅制(当前价格为99美元/月),而该政策推动了订阅用户成为增长的绝对主力。
本季度新增FSD用户数/新增销量的占比从上季度24%提升到本季度50%,FSD付费用户数占全球特斯拉存量车队比例约14%。作为高毛利软件收入,它也助力了汽车业务平均单价的环比回升和核心汽车毛利率的超预期表现。
e. 海外拓展:欧洲方面,已在荷兰获得批准,预计 5 月提交布鲁塞尔进行欧盟审查,有望在 Q2 获得更广泛的批准 。中国方面也已获得部分批准,正与监管机构合作,希望在 Q3 获得更广泛的许可 。伴随这些进展,公司的销售策略已演变为:强调 FSD 是核心产品,而车辆只是交付载体 。
整体而言,虽然此次财报特斯拉卖车业务表现还可以,且伴随油价走高及入门版Model 3/Y的刺激,主业需求预期也出现了复苏曙光,有助于稳住公司的基本面底盘。
但在最具估值弹性的AI端,Optimus V3的延期发布、Robotaxi商业化贡献推迟至2027年、以及必须等待FSD V15跨越技术鸿沟,无疑拉长了市场兑现预期的久期。
更严峻的考验在资金端:公司将2026年资本开支指引从“超200亿”激增至“超250亿美元”,全面铺开六大新工厂(含锂精炼、Cybercab、Optimus工厂等)及AI算力集群(Cortex训练集群、Terrafab)的建设。虽然账面坐拥逾440亿美元现金及投资,但在每年250亿量级的“烧钱强度”下,公司对汽车主业的经营性现金流依赖极度攀升——AI宏图必须尽快跑通商业闭环、实现自我造血,否则公司未来一到两年内或将面临现实的融资压力。
海豚君认为,AI进程的延后叠加巨额资本开支的压迫,可能在短期内对股价造成震荡压力。但从长周期视角看,特斯拉的AI叙事正切实地从“概念PPT”步入“利润兑现的前夜”。 远期赛道空间依旧极其广阔,随着后续AI业务实质性现金流的逐季印证,中期维度下,特斯拉股价仍具备向我们乐观假设下“2万亿美元市值”进发的充足势能。
以下是财报内容详细分析:
一、特斯拉:表观强劲、实际也具备一定韧性答卷
1.1 汽车业务罕见“超预期”,卖车单价终于环比止跌回升
本季度总收入为 224亿美元,同比增长16%,显著超出市场普遍预期的 207-209亿美元。虽然总收入中包含了约 9亿美元 的正面外汇影响(FX impact),但即使剔除该一次性因素,调整后收入 215亿美元 仍高于市场预期。超预期的主要原因在于:① 汽车业务平均销售单价(ASP)在连续多个季度下滑后,本季度首次实现环比回升;② 服务及其他业务收入增长。
具体来看:
① 汽车业务: 核心卖车收入成最大超预期来源
本季度汽车业务总营收162亿,同比提升16%,超出市场预期153亿,其中:
纯毛利的碳积分收入3.8亿,环比下滑1.6亿, 此下滑在市场预期之内,主要源于前期碳排放法规的调整。
但核心汽车销售收入(去碳积分和租赁收入)155亿,超出市场预期145亿,是超预期的核心来源。主要由于卖车单价的环比回升了2500美金至4.36万美金,结束了此前连续的下跌趋势。
即便在极端假设下,将全部9亿美元汇兑收益都归因于汽车销售,调整后的单车收入仍与上一季度持平(约4.11万美元)。实际上,汇兑收益会在各业务间分摊,因此剔除汇兑影响后的真实单车收入环比增幅会更高。
海豚君认为单车收入的回升可能得益于:a)产品结构优化,高价车型(如Model S/X及Cybertruck)占比提升;b)促销折扣力度回收;c)FSD 全自动驾驶软件递延收入确认增加(本季度新增FSD订阅数创历史新高)。
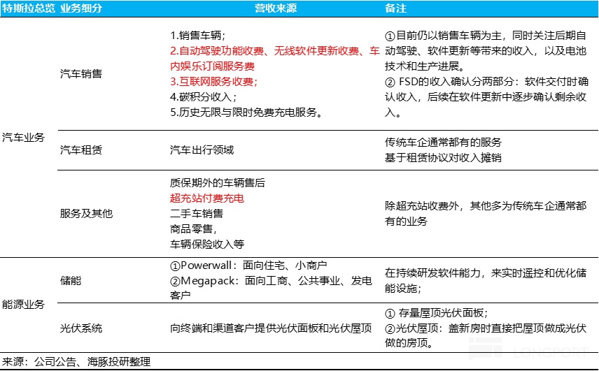
② 能源业务:短期受制于需求透支与确认周期,中长期高确定性不改
本季度能源业务收入为 24.1 亿美元(同比-12%),储能出货量回落至 8.8 GWh(同比-15%,环比-38%)。阶段性承压的原因包括:
a. 需求前置效应:为规避 2026 年提高的关税,并满足 IRA 法案本地供应链的补贴门槛,大量储能项目在前期集中抢装,导致本季需求被阶段性透支。
b. 项目制确认波动:储能项目(尤其是大型 Megapack)涉及漫长的销售、生产、运输及安装周期,易引发季度间的收入确认波动。
v. 低价竞争扰动:美国本土市场面临具备成本优势的中国厂商低价竞争。不过,随着 IRA 法案对本地化要求的逐年提升,特斯拉作为本土巨头的护城河正进一步巩固。
随着 AI 数据中心(AIDC)对承接高波动 AI 负载的绿电需求爆发,以及美国能源侧新增装机(光伏+风电)带来的硬性调峰需求,储能赛道具备极高的确定性。特斯拉目前正在加码“地面光伏+储能”及太空太阳能组合方案,精准卡位电网与 AI 算力供电。
同时,产能端正蓄势待发,休斯顿工厂将生产新一代 Megapack 3 和 Megablock 产品,推动向 66 GWh/年的总产能目标迈进(现有 60 GWh,含加州 40 GWh、上海 20 GWh 及 6 GWh Powerwall),足以支撑需求端高增带来的出货量放量。
③ 服务业务表现不错
本季度收入37.5亿,同比提升42%,超市场预期31.8亿,除了因为上述所提到的汇兑收益原因,提升可能主要由于:
a. 特斯拉持续投资并扩大其超级充电网络。截至Q1-2026,全球超级充电站数量达到8,463个,同比增长19%。
b. 随着全球车队规模的持续扩大,售后零部件销售和服务中心业务自然增长,带来了稳定的收入。
c. 公司的robotaxi车队规模的扩大,也带来更多的营收。
c. 公司继续在更多州(如佛罗里达州)推出其保险产品。在某些州,使用FSD(Supervised)可以帮助客户获得保费折扣,甚至完全抵消FSD的月度订阅成本,这增强了FSD与保险产品的协同效应,可能促进了服务收入的增长。
1.2 汽车毛利率:核心盈利能力超预期,但需剥离一次性因素
四季度毛利率21.1%,大幅高出市场预期的16.9%,主要由于卖车毛利率和储能业务的大超预期,但去除一次性影响后,本季度的实际毛利率18.7%,环比上季度高点20.1%下滑1.4个百分点,但仍高于市场预期。
在每季财报中,汽车毛利率的表现往往比收入本身更具信息量。本季度,特斯拉的整体汽车毛利率达到 21.1%,环比上一季度的高点(20.4%)进一步提升0.7个百分点。值得注意的是,这一提升是在纯利性质的监管积分收入贡献环比下滑的背景下实现的。
然而,本季度利润中包含了两项重要的一次性正面影响:a. 保修准备金冲回:约 2.3亿美元 的保修准备金冲回; b. 汇兑收益:约 2亿美元 的关税相关汇兑收益 (极端假设下全部确认在汽车业务)。
在剔除上述一次性因素后,本季度的实际核心汽车毛利率约为17.5%。虽然这一水平环比上一季度的17.9%略有下滑,但仍显著高于市场预期。海豚君认为,这主要得益于卖车单价的环比回升,高毛利的FSD收入确认增加,抵消了因销量下滑带来的单车摊销折成本上升,以及上游原材料成本上行的不利影响。
而在其他业务中,储能业务毛利率达到40%,环比大幅上行11个百分点,远超市场预期的28%。但这其中包含了一笔约 2.5亿美元 的关税补贴收益。剔除该一次性影响后,储能业务毛利率约为 29.2%,与上一季度基本持平。尽管储能需求依然旺盛,但由于大部分电池电芯仍从中国采购,将持续面临关税负面影响,且行业竞争日趋激烈,该业务毛利率未来可能承压。
服务及其他业务:本季度毛利率为 9.2%,环比提升0.4个百分点。增长主要得益于超级充电站网络利用率和毛利率的提升,以及Robotaxi业务的早期扩展。
二. 真实卖车业务在市场“低预期”下的超预期
作为每个季度最最重要观测指标,汽车毛利率重要到不能再重要,尤其是当前特斯拉现有车型老化,竞争加剧的情况下。为了看清楚汽车毛利率的真实情况,海豚君分别拆出了剔碳积分的汽车销售毛利率、汽车租赁毛利率,以及汽车业务整体毛利率。
一季度汽车销售毛利率(剔碳积分和租赁)19.2%,大幅超出市场预期15.3%,环比上季度提升1.3个百分点,但正如上述所说,本季度有两项一次性因素影响(2.3亿美元 的保修准备金冲回,2亿美元 的关税相关汇兑收益),但实际核心汽车毛利率约为17.5%,仍高出市场预期的14.7%-15.3%,单车ASP的回升是主因。
从单车经济具体来看:
2.1 卖车单价终于止跌回升
从卖车的单价端来看,一季度,特斯拉每卖一辆车的收入(不含碳积分与汽车租赁销售)是4.36万美元,环比大幅上行2500美元,高于市场预期的4.1万美元。
然而,本季度有9亿美元汇兑收益在收入端的确认。但即便在极端假设下,将全部9亿美元汇兑收益都归因于汽车销售,调整后的单车收入仍与上一季度持平(约4.11万美元,实际更高),主要由于产品结构优化,美国促销折扣收回,以及FSD收入的正向贡献。
具体来看:
① 一季度美国补贴力度下滑,中国补贴力度提升
a. 美国:定价不变,但补贴力度下滑
管 Model 3/Y 的官方指导价保持稳定(25Q4 已预先推出更具价格竞争力的基础版以对冲补贴退坡),但公司显著收回了去年四季度的促销力度。例如,25Q4 极具吸引力的“0 首付租赁方案”在 26Q1 正式退出,且租赁费率出现环比大幅上涨。
尽管有效购买成本上升,但得益于美国电动车市场整体竞争环境的缓和0传统车企在经历 25Q4 的激进清库存后,一季度的折扣力度普遍减弱。因此,特斯拉在促销收回的过程中,市场份额并未受到剧烈冲击.
但受 IRA 补贴退坡的直接影响,美国一季度新能源车整体市场需求承压,行业增速放缓。受此大环境拖累,特斯拉在美国的绝对交付量出现了一定程度的同环比下滑。
b. 中国:补贴力度环比上升,对冲新能源购置税退坡影响
中国补贴力度环比提升,很大程度上是为了对冲新能源汽车购置补贴退坡后车辆成本上升的影响。特斯拉在一季度几乎整段时间推出 Model 3/Y 全新的 7 年期超低息贷款政策,并延续了 2025 年四季度推出的 5 年期 0 息金融方案,同时还推出车漆优惠、库存车折扣等其他补贴;
c. 欧洲:仍然延续促销优惠
一季度,特斯拉在欧洲市场Model 3/Y的标准版价格延续去年四季度的下调,且部分市场提供长达 5年期的 0% 利率贷款。在当前欧洲高息环境下,免息政策相当于变相为消费者省下了购车成本。
② 车型结构:高价的Model S/X+Cybertruck占比有所上升
从车型结构来看,特斯拉本季度更高价的Model S/X+Cybertruck占比从上季度3%上升2个百分点至5%,且在全球市场继续推出相对入门版更高价的长续航后驱版本,车型结构有所改善,
③ FSD业务:本季度新增付费用户数达到新高
一季度,全球付费用户已接近 128 万(环比净增18万),同比增长高达49%,创造了单季度净增用户的新纪录。
自 2026年2月15日 起,特斯拉在全球范围内取消了FSD的一次性购买选项,全面转向月度订阅制(当前价格为99美元/月)。此举推动了订阅用户成为增长的绝对主力。
本季度新增FSD用户数/新增销量的占比从上季度24%提升到本季度50%,FSD付费用户数占全球特斯拉存量车队比例约14%。作为高毛利软件收入,它也助力了汽车业务平均单价的环比回升和核心汽车毛利率的超预期表现。
2.3 单车成本还在上行
说完单车价格方面,再反过来说单车成本。而通常来说,特斯拉降本源于四个维度——1)销量释放的规模稀释、产能的充分利用;2)技术降本;3)电池原材料的自然降本;4)政府补贴,具体来看:
海豚君把单车成本拆成单车折旧和单车可变成本,一季度的单车经济账是这样的:
1)单车折旧效应:规模效应释放受阻,单车摊折成本还在环比上行
本季度单车折旧额0.44美元,绝对值上环比上行500美元,而单车摊折成本率也从上季度9.6%环比上行个0.6百分点至本季度10.2%,主要由于本季度产销的环比下滑(一季度卖车销量环比下滑14.4%至35.8万辆),规模效应释放受阻。
2)单车可变成本:可变成本也在上行
本季度公司单车可变成本为 3.6万美元,环比上行1000美元;主要由于核心汽车用金属(钢材、铝材、铜材)以及存储价格全面上涨,形成成本压力。
但2025 年 11 月起,美国针对本土生产车型扩大了 3.75% 的厂商建议零售价抵减额度,特斯拉可从政府获得关税返还,预计一季度将持续受益,一定程度对冲原材料成本上行影响。
3)汽车毛利率超预期
最终,虽然规模效应释放受阻,以及受原材料涨价带来的单车成本上行,但受益于卖车单价的环比提升,最后一季度卖车毛利率去除一次性因素影响和碳积分下为17.5%,仍高出市场预期的14.7%-15.3%。
三. 一季度交付量中美市场政策逆风,表现疲软
一季度特斯拉实际交付35.8万辆,低于市场预期的37万辆,主要由于中国市场一季度新能源购置税退坡,以及美国市场IRA 7500美元补贴退坡,导致特斯拉在中美市场销量承压。
而欧洲市场在政策补贴的刺激下(欧洲多个国家(如意大利、西班牙、法国)从2025年Q4起重启或新增电动车补贴),直接刺激了消费需求,叠加特斯拉在欧洲继续延续促销优惠,一定程度弥补了特斯拉在中美市场的承压。
而从产销差来看,一季度特斯拉产量40.8万辆,高出交付量5万辆,也继续带来了库存积压,特斯拉库存周转天数也从上季度15天来到了本季度的27天,但在存货大幅增加侵蚀现金流情况下,由于递延收入的增加,应收账款的减少等,本季度经营现金流反而环比上季度上行1.2亿元至39亿元。
四、支出端:AI业务仍然继续加大投入
特斯拉本季度研发开支和销售费用又在继续加大,研发费用19.5亿,继续高位环比上行1.6亿美元,仍然由于AI智能化与新产品的研发投入的继续加大,研发费用主要投入于FSD的训练和迭代,AI5芯片的设计,以及Cybercab, Optimus等新产品线的研发上。
而销售与行政费用本季度18.3亿,环比上行1.8亿美元,也高出市场预计的15.1亿,主要由于本季度SBC费用上行了约1.2亿美元(主要由于CEO绩效奖励增加),带来了销管费用的上行。
最后虽然三费投入的加大,但收入端和毛利率端全面超预期,经营利润9.4亿,大幅高于市场预期的3.6亿,经营利润率8.2%,环比上行1.6个百分点。
而在净利润方面,本季度由于仍然比特币波动导致的亏损,净利润仅4.9亿,净利润率环比下滑1.3个百分点至2.1%。
而在自由现金流方面,尽管公司在AI相关领域(自研AI芯片、Optimus、FSD研发)持续大幅投入,以及SBC费用的环比增加,导致销售费用和研发费用都在环比提升,但在收入和毛利率双双超预期的带动下,加上本季度资本开支未出现激增,特斯拉一季度自由现金流为14亿美元,实现净流入,远好于市场预期的净流出。
公司已将2026年资本开支指引从之前的“超过200亿美元”大幅上调至“超过250亿美元”,主要用于支持六大新工厂(包括锂精炼厂、Cybercab、Optimus等)及AI计算基础设施的建设。
在AI算力建设上,Cortex 2训练集群现已上线并开始运行工作负载。根据公司规划,为支持Optimus与自动驾驶模型的训练,算力投入将持续大幅增加。而根据特斯拉规划,二季度cortex训练集群将要达到超25万等效H100的算力水平,相比一季度近15万颗继续翻倍。
尽管账面现金及投资仍充裕(超440亿美元),但以当前超过250亿美元/年的资本开支强度计算,现有现金仅能支撑不到两年的高强度投入。AI远期宏大的蓝图,急需尽快转化为实质性的收入和现金流,否则公司将面临潜在的融资压力。
<此处结束>
海豚君历史文章,请参考:
热点追踪:
2025年10月25日《马斯克真要撕票 2.5 万美金 Model 2?》
深度研究:
2025年1月8日《终极拷问,FSD 真能撑起 1.5 万亿特斯拉?》
2025年1月2日《特斯拉 FSD:星辰大海能经得起现实检验吗?》
2025年12月3日《特斯拉 “暗度陈仓”,Robotaxi 故事只是 “幌子”?》
财报点评:
2025年1月23日财报解读《“撕裂” 的特斯拉: 宏伟 AI 叙事 “硬刚” 坍塌的造车基本面》
2025年10月24日财报解读《“画饼王” 特斯拉终于王者归来了!》
2025年10月24日财报电话会《特斯拉:致力于 2025 上半年交付平价车型》
2025年7月24日财报解读《特斯拉:“AI 大饼” 好讲,但现实太骨感》
2025年7月24日财报电话会《预计全年资本支出超过 100 亿美元,将继续加强对 AI 芯片的投入》
2025年4月24日财报解读《FSD 贡献神来之笔,谁还说特斯拉是 “纸糊的 “?》
2025年4月24日财报电话会《下一代车型 Model 2 或提前推出?》
2025年1月25日财报解读《脱掉 AI 外衣的特斯拉:卷不尽的价格、止不住的血》
2025年1月25日财报电话会《特斯拉三季度纪要: 24 年销量与 “50%” 无缘,但开支还要往上拉》
本文的风险披露与声明:海豚研究免责声明及一般披露
本文版权归属原作者/机构所有。
当前内容仅代表作者观点,与本平台立场无关。内容仅供投资者参考,亦不构成任何投资建议。如对本平台提供的内容服务有任何疑问或建议,请联系我们。

